Estoy siguiendo un tutorial para hacer un castillo y el CTRL R no me corta donde quiero, como muestro en el video:
http://youtu.be/9ql-S2TfEmU
¿Cuál es el problema? ¿Tiene solución o tengo que volver a hacer las paredes?
Versión para imprimir
Estoy siguiendo un tutorial para hacer un castillo y el CTRL R no me corta donde quiero, como muestro en el video:
http://youtu.be/9ql-S2TfEmU
¿Cuál es el problema? ¿Tiene solución o tengo que volver a hacer las paredes?
Mira qué no tengas vértices repetidos. (W > Remouve Doubles)
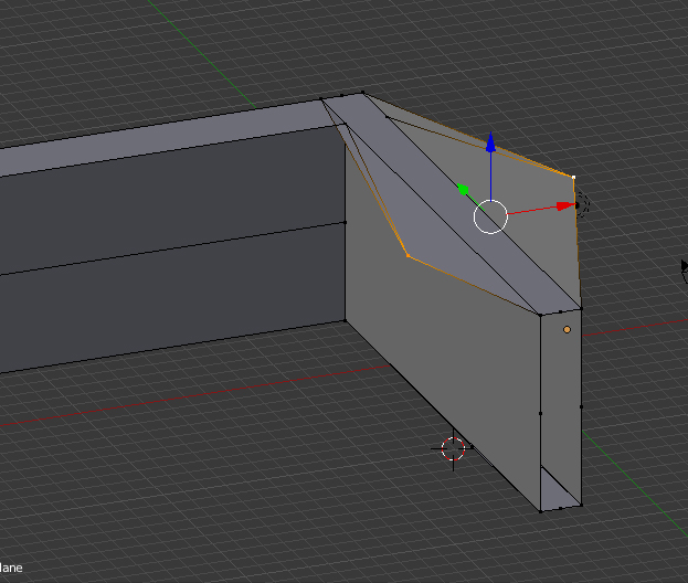
De todas formas, parece que no pilla el loop por que en la cara qué indico en la imagen solo tiene una cara (creo que debería de tener 2). Aunque no estoy seguro.
Archivo adjunto 186876
-- IMÁGENES ADJUNTAS --
https://foro3d.com/attachment.php?attachmentid=186876
He removido los doubles y ahora si me deja aplicarle el lop cut en la cara qué quiero. Ahora el problema es que en la otra pared no me deja aplicar el lop cut.
Si quieres lo puedes ver en el propio archivo Blender. Lo adjunto. Muchas gracias por la ayuda.
-- IMÁGENES ADJUNTAS --
https://foro3d.com/attachment.php?attachmentid=186879
Pues no le debes de haber hecho bien el Remouve Doubles porque a mí me han borrado 56 vértices, y aun así hay lados (que no vértices) duplicados o mal puestos y caras sin cerrar. (aunque en este caso las caras no cerradas no darían el problema.
Archivo adjunto 186885
-- IMÁGENES ADJUNTAS --
https://foro3d.com/attachment.php?attachmentid=186885
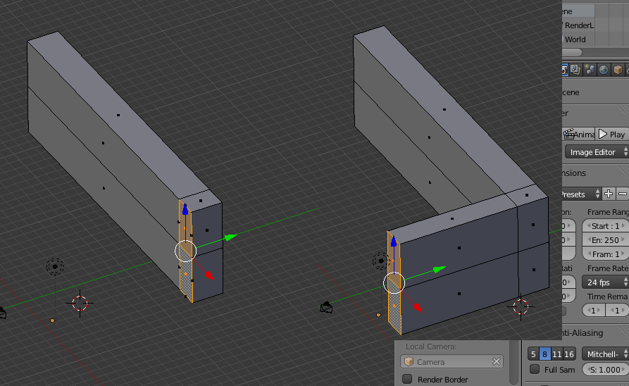
Creo que no estas siguiendo el tutorial con la paciencia y el cuidado debidos; en el (*.blend) que adjuntas tienes 56 vértices dobles y si revisas con cuidado has extruido de manera que, tienes escondidos polígonos enteros detrás de varias aristas.
Ponte en modo Vertex y borra los vértices que veas entre aristas. Se te borraran algunas caras, pero quedará el armazón a la vista con lo que seleccionando los vértices apropiados puedes rellenar de nuevo con solo Ctrl+F. Es solo una de las varias formas que podrías utilizar para reparar el modelo. También tienes algunos n-gons que deberás convertir luego a quads si quieres hacer un buen uvmapping.
Empieza de un cubo cerrado o procura qué este todo cerrado y para hacer las esquinas, primero haces la zona e extrudir luego lo extrudes.
Archivo adjunto 186886
-- IMÁGENES ADJUNTAS --
https://foro3d.com/attachment.php?attachmentid=186886
https://foro3d.com/attachment.php?attachmentid=186887
Se me a adelantado el jefe.
Eso es problema de una geometría mal construida. A todos nos pasa al principio. Si no lo pillas al comienzo puede llegar a ser un buen dolor de cabeza.
Muchas gracias a todos no me esperaba tanta ayuda ni tan rápido. Aunque por otro lado, me confirm la esperanza qué tenía de este foro. Gracias.Creo que hay lados duplicados, porque aplique Edge ring que no sé muy bien para qué es. Supongo que será para darle volumen, grosor o algo parecido. Se lo aplique ya que lo manda en el tutorial.Cita:
Pues no le debes de haber hecho bien el Remouve Doubles porque a mí me han borrado 56 vértices, y aun así hay lados (que no vértices) duplicados o mal puestos y caras sin cerrar. (aunque en este caso las caras no cerradas no darían el problema.
Gracias. Voy a intentar hacer todas las caras tocables por el lop cut, como tú. Pero, ¿Cómo lo has hecho editando el modelo o empezando desde cero?Cita:
Empieza de un cubo cerrado o procura qué este todo cerrado y para hacer las esquinas, primero haces la zona e extrudir luego lo extrudes.
Archivo adjunto 186886
Gracias parece que eso es lo que hizo Solimán. Lo intentaré hacer a ver si me sale. Gracias.Cita:
Creo que no estas siguiendo el tutorial con la paciencia y el cuidado debidos; en el (*.blend) que adjuntas tienes 56 vértices dobles y si revisas con cuidado has extruido de manera que, tienes escondidos polígonos enteros detrás de varias aristas.
Ponte en modo Vertex y borra los vértices que veas entre aristas. Se te borraran algunas caras, pero quedará el armazón a la vista con lo que seleccionando los vértices apropiados puedes rellenar de nuevo con solo Ctrl+F. Es solo una de las varias formas que podrías utilizar para reparar el modelo. También tienes algunos n-gons que deberás convertir luego a quads si quieres hacer un buen uvmapping.
Otra cosa, si tienes algún tutorial a mano que sea bueno para convertir n-gons a quads y que tenga los significados de esas dos palabras te lo agradecería. Pero si no, no pasa nada, para algo tengo Google.
Al final lo he hecho, sin seguir del todo el tutorial. Creo que era el Edge ring que hacia qué el lop cut no funcionara y en el modo selección de faces se crearan caras que hacían grosor.
Así que no he aplicado Edge ring y me salió esto: Gracias
Archivo adjunto 186890
-- IMÁGENES ADJUNTAS --
https://foro3d.com/attachment.php?attachmentid=186890
De cómo puedes empezar esa figura? Pues puedes desde un plano o un cubo escalado antes a la medida qué quieras, etc. Hay bastantes formas de hacerlo.
En esta página hay varios tutoriales, algunos en español.
http://www.blendtuts.com/Blender_tutorials
Creo que te servirán.Lo de NGons son CARAS de más de cuatro lados. Pueden ser de 5, 6,.