1 Archivos adjunto(s)
Crear esqueleto para una pierna
Soy nuevo en esto de la animación y de hacer los esqueletos de los personajes. Hace poco he una esplicación de los IK, que venían con un archivo max (imagen) en la que sale el esqueleto de una pierna más un ayudante que hace que al mover el objeto la pierna se pueda animar fácilmente y de forma realista.
El problema es que no explica cómo hacer este objeto y como modificarlo para que funcione bien. Gracias por la ayuda.
-- IMÁGENES ADJUNTAS --
https://foro3d.com/attachment.php?attachmentid=57187
Crear esqueleto para una pierna
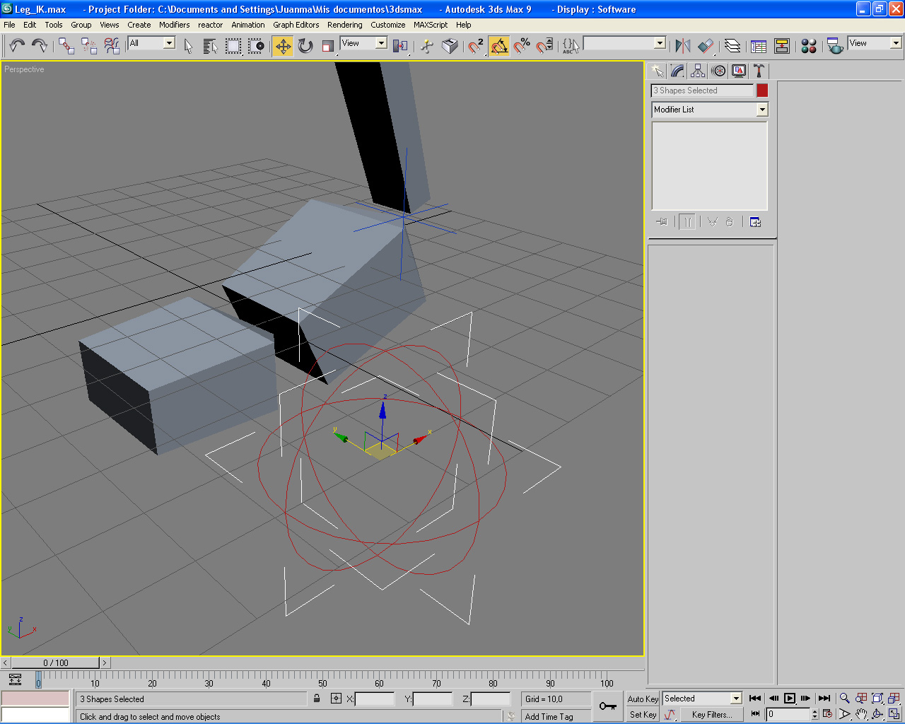
Ese objeto te lo puedes trabajar tú con un círculo el cual copias y giras en los otros dos ejes para tener al final tree círculos, uno orientado en x otro en y, y en z.
Luego le añades una línea hasta la articulación para saber dónde actúa.
En la ventana wire parameters conectas cada círculo con la rotación correspondiente de cada eje del hueso.
Esto último es lo que lo hace funcionar, el objeto en sí son Splines y ya está.
1 Archivos adjunto(s)
Crear esqueleto para una pierna
Esta es la ventana, en animation>parameter wiring. Se ha pegado la otra pantalla.
-- IMÁGENES ADJUNTAS --
https://foro3d.com/attachment.php?attachmentid=57188
Crear esqueleto para una pierna
Cita:
ese objeto te lo puedes trabajar tú con un círculo el cual copias y giras en los otros dos ejes para tener al final tree círculos, uno orientado en x otro en y, y en z.
Luego le añades una línea hasta la articulación para saber dónde actúa.
En la ventana wire parameters conectas cada círculo con la rotación correspondiente de cada eje del hueso.
Esto último es lo que lo hace funcionar, el objeto en sí son Splines y ya está.
Muchas gracias or tu respuesta, voy a hacer lo que me etas diciendo, aunque lo que he señalado ehn rojo no lo entiendo my bien, círculos? Ponerlos de forma que formen como una esfera? Cada uno para uno de los ejes?
De verdad, te agradezco mucho la ayuda.
1 Archivos adjunto(s)
Crear esqueleto para una pierna
Crear esqueleto para una pierna
Exactamente, el ponerle una línea hasta el hueso es para distinguir sobre dónde actúan, pero puedes ponerlo donde quieras.
Por ejemplo, en la rodilla puedes poner los círculos envolviéndola.
Otra gente envuelve el torso en una caja alámbrica (de Splines) y al mover esta caja mueven el torso.
En el foro de rigging debe haber imágenes de todo esto, yo presté mi manual y no recuerdo los detalles, pero no era difícil.
Lo difícil era aplicar luego restricciones a los giros para que sean coherentes.