3 Archivos adjunto(s)
Problema en la visualización visor 3d
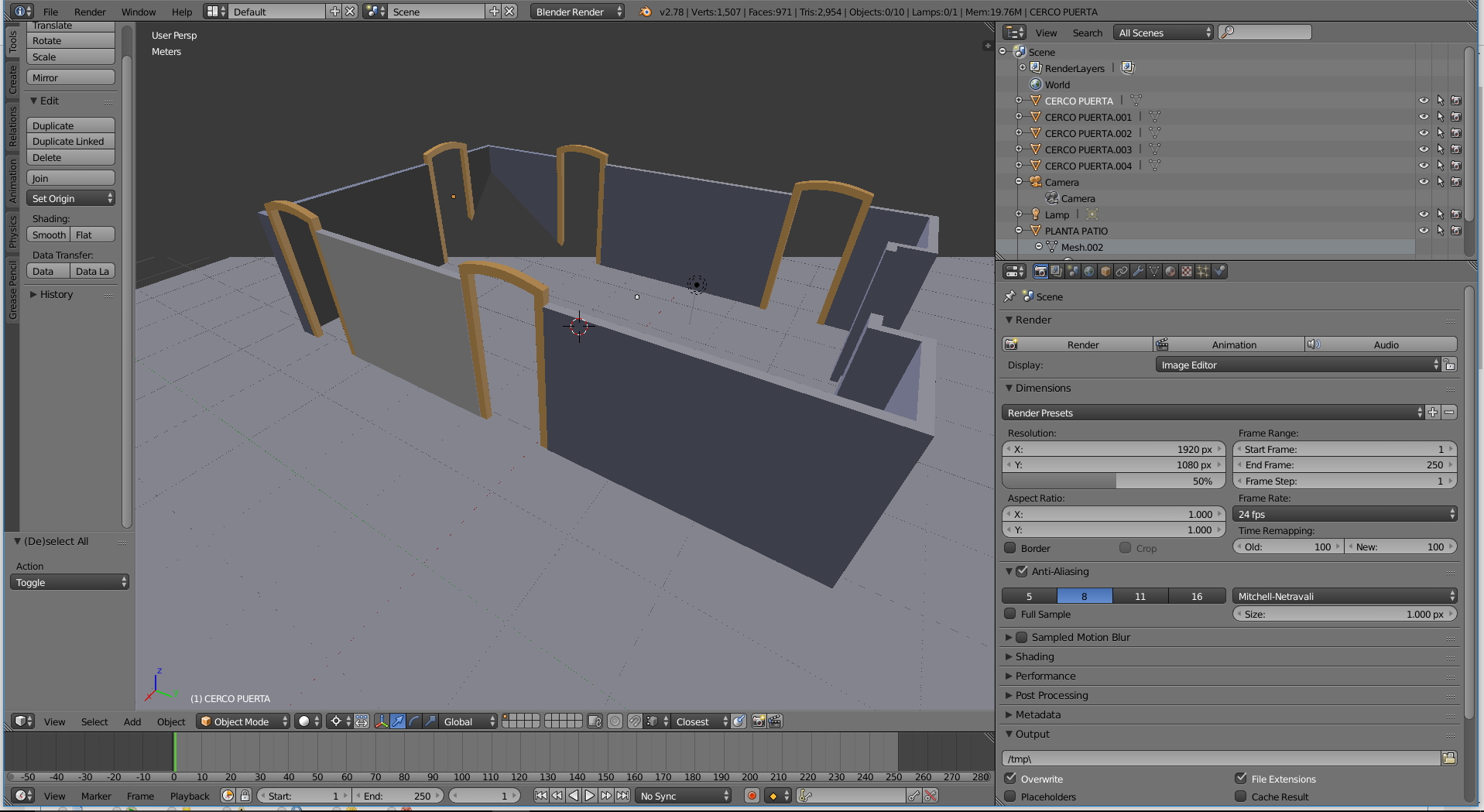
Hola a tod@s.
Tengo el siguiente problema:
En el visor 3D, me desaparecen, la cámara, parte de la imagen.
No sé si podrá ser porque he dimensionado los objetos a escala real, o es fallo de la gráfica. Adjunto 3 capturas, en vista ortogonal y perspectiva.
Agradezco la ayuda. Saludos.
-- IMÁGENES ADJUNTAS --
https://foro3d.com/attachment.php?attachmentid=224103
https://foro3d.com/attachment.php?attachmentid=224104
https://foro3d.com/attachment.php?attachmentid=224105
1 Archivos adjunto(s)
Problema en la visualización visor 3d
Tanto la CÁMARA como el VISOR tienes una opción para enfocar entre dos puntos.
El que tienes un poco alto, es la de corta distancia.
Haz una cosa.
Abre un.blend vacío y seleccione la cámara y cambias los valores.
En cámara, por ejemplo, 0.05 para él Start y 1000 para él End (sin punto).
Y lo mismo en el visor.
Luego presionas Ctrl+U y Blender guardará en memoria la pantalla como la has dejado.
No toques otros valores si no quieres que se queden en memoria.
Archivo adjunto 224106
-- IMÁGENES ADJUNTAS --
https://foro3d.com/attachment.php?attachmentid=224106
Problema en la visualización visor 3d
Muchas gracias Solimán.
Una cosa nueva aprendida.