2 Archivos adjunto(s)
Dimensiones alteradas en edit mode
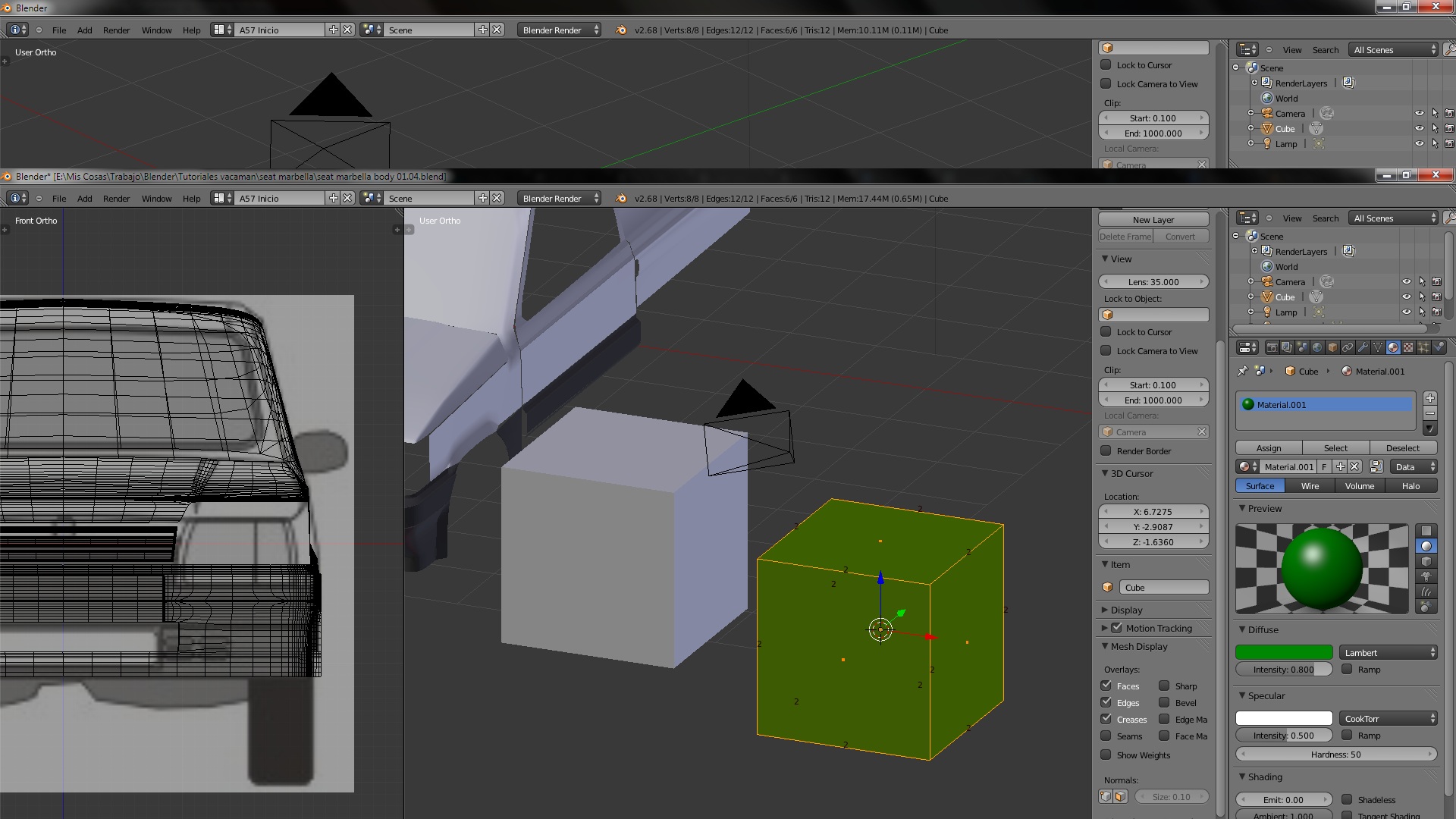
Buenas tardes muchachos.
Estaba modelando un poco cuando al tratar de crear una cara de dimensiones específicas; me he percatado de que las distancias en el eje X no son proporcionales a las de otros ejes. Os muestro:
Archivo adjunto 185339 Archivo adjunto 185340
Como veis, en la imagen de la izquierda me encuentro en Edit Mode, lo que he hecho ha sido crear un cubo mientras me encuentro editando la carrocería del coche y si os fijáis, pues en los ejes X de ese cubo pone 0.4987 de longitud en vez de poner 1.653 como en los demás. En la imagen de la derecha, lo que he hecho ha sido crear un nuevo cubo, pero fuera de el modo de edición, es decir, como un objeto independiente a el coche. Aquí la dimensiones sí se ven proporcionales.
He estado haciendo algunas pruebas y creo que me ha sucedido porque al comienzo del modelado, hace varios días, escalé la carrocería (eje X) en Object Mode en lugar de hacerlo en Edit Mode.
¿Se os ocurre alguna manera de que las dimensiones de la carrocería vuelvan a mostrarse proporcionales? Saludos.
Posdata: Perdonad el extraño ese con las capturas que se me ha ido un poco la pinza con el paint.
-- IMÁGENES ADJUNTAS --
https://foro3d.com/attachment.php?attachmentid=185339
https://foro3d.com/attachment.php?attachmentid=185340
Dimensiones alteradas en edit mode
Cuando escalas en EDIT Mode no es lo mismo que en OBJECT Mode.
Si escalas de una manera o de otra cambian las distancias.
Para aplicar esa escala al Objeto, entras en Object Mode Y presiona Ctrl+A & Scale, para aplicarle esa escala.
Dimensiones alteradas en edit mode
Perfecto, muchas gracias Solimán.