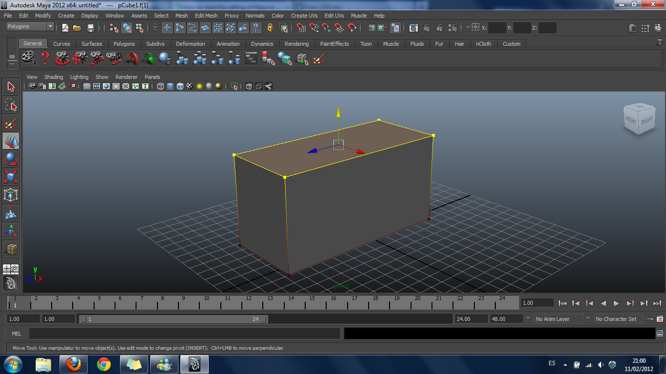
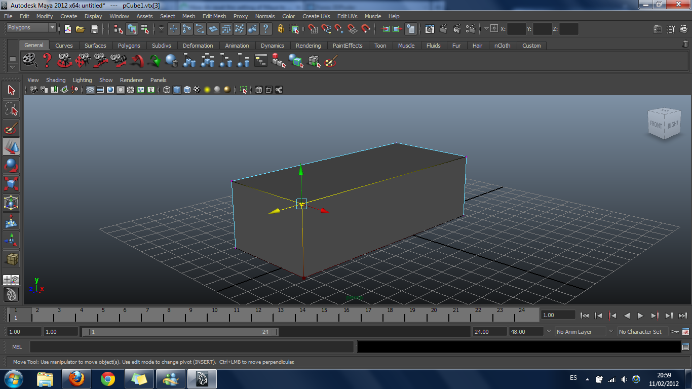
Buenas a todos. Pues tengo un pequeño problema con Maya 2012, supongo que, al principio de usar el programa, cuando no tenía mucha idea de él, debí tocar algunos parámetros, y la cuestión es que, ahora, cuando selecciono una parte de cualquier polígono, en lugar de seleccionar un vértice, arista o cara, me selecciona esta y además me sale como una zona que también afecta al objeto, de color rojo a amarillo (que es el ratio que afecta), os adjunto unas fotografías para que quede más claro mi problema.
Mi pregunta es simple, ¿cómo puedo hacer que si selecciono un vértice (por decir algo) y luego le doy a mover, solo se mueva el vértice y no el vértice y la zona de alrededor de él?
He probado de restaurar los valores predeterminados de Maya haciendo: right, window>setting and preferencias>preferencias>edit>reset default settings.
Y no funciona, supongo que, es alguna otra opción.
Si me pudierais responder os lo agradecería mucho. Saludos.
-- IMÁGENES ADJUNTAS --

 
  
         
     
   
			
 Restaurar valores predeterminados en Maya 2012
 Restaurar valores predeterminados en Maya 2012 
					
					 Restaurar valores predeterminados en maya 2012
 Restaurar valores predeterminados en maya 2012
		 
				
				
				
					 Citar
  Citar 
	