Resultados 1 al 4 de 4

Se puede hacer esto en Blender

  1. #1
    Fecha de ingreso
    Jun 2009
    Mensajes
    31

    Blender Se puede hacer esto en Blender?

    Hola a todos, bueno, mi duda en sencilla, es ¿se puede hacer esto en Blender, pero con un video? http://www.bricofoto.com/2009/03/02/...con-Photoshop/.

    Es decir, aplicar el efecto, pero a un video. Muchas gracias de antemano.

  2. #2
    Fecha de ingreso
    Mar 2010
    Mensajes
    1,075

    Se puede hacer esto en Blender?

    No sería más fácil envejecer el vídeo también en Adobe Photoshop?

  3. #3
    Fecha de ingreso
    Jun 2009
    Mensajes
    31

    Se puede hacer esto en Blender?

    Si, pero lo que quiero es recortar tiempo, porque hacer el efecto fotograma a fotograma. De todas formas, gracias.

  4. #4
    Fecha de ingreso
    Mar 2009
    Mensajes
    705

    Se puede hacer esto en Blender?

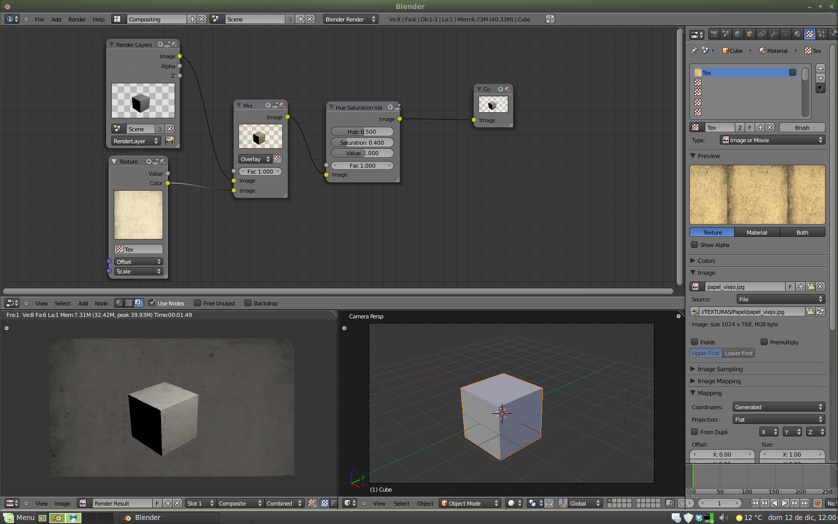
    Utiliza nodos. Mira la imagen adjunta con una captura de un efecto similar. Saludos.

    -- IMÁGENES ADJUNTAS --
    Miniaturas adjuntas Miniaturas adjuntas Clic en la imagen para ver su versión completa. 

Nombre: nodos_envejecer.png 
Visitas: 196 
Tamaño: 531.0 KB 
ID: 140678  

Temas similares

  1. Blender Se puede hacer esto en Blender
    Por acmilan1899 en el foro Modelado
    Respuestas: 10
    : 01-04-2010, 09:03
  2. Postproducción Se puede hacer esto
    Por sardinero en el foro Postproducción
    Respuestas: 4
    : 24-04-2008, 18:05
  3. Con que programa se puede hacer esto
    Por cd90164 en el foro Programas de Diseño 3D y CAD
    Respuestas: 3
    : 06-03-2008, 08:38
  4. Cómo se puede hacer esto
    Por tiagosan en el foro Programas de Diseño 3D y CAD
    Respuestas: 4
    : 26-11-2007, 18:33
  5. Postproducción Cómo puede hacer esto
    Por dreamaker en el foro Postproducción
    Respuestas: 7
    : 31-10-2007, 15:06