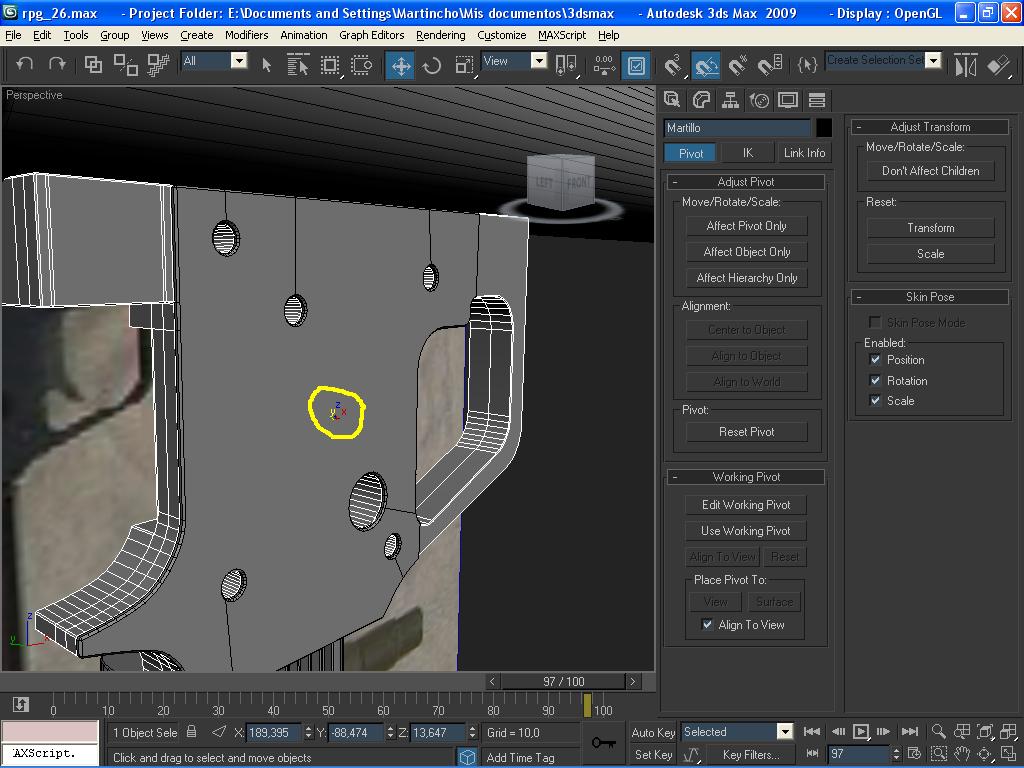
Esto debe ser muy tonto, pero estem, no sé que toque, y el pivot o no sé cómo se llama (las líneas esas que usas para mover el objeto apretando la w).
Y lo re achique, y miren que pequeño me ha quedado, ahora alguien me podría decir como volverlo a la normalidad? Saludos.
-- IMÁGENES ADJUNTAS --
![]()

Citar