Silla de vidrio. Bueno, es mi primer tutorial, no sé que les va a parecer, pero bueno, el resultado mío no me queda muy realista porque no edite bien la iluminación, pero me quedó algo así:
Hacer click en todas las imágenes para que se vean grandes. Como nunca poste imágenes en este foro quería saber cómo hago que se redimensionan automáticamente o poniendo algún valor. Obviamente pueden cambiar los materiales el tipo de modelo o añadirle detalles.
Empecemos:
1 creamos un cilindro con estas medidas:
Radius/radio: 2.
Height/altura: 80.
Height segments/segmentos de altura: 30.
Cap segments: 1.
Sides: 30.
Les debería quedar así:
2_ en la lista de modificadores seleccionamos el modificador bend (no estoy muy seguro como es en español, creo que es curvar):
Poner cómo está ahí.
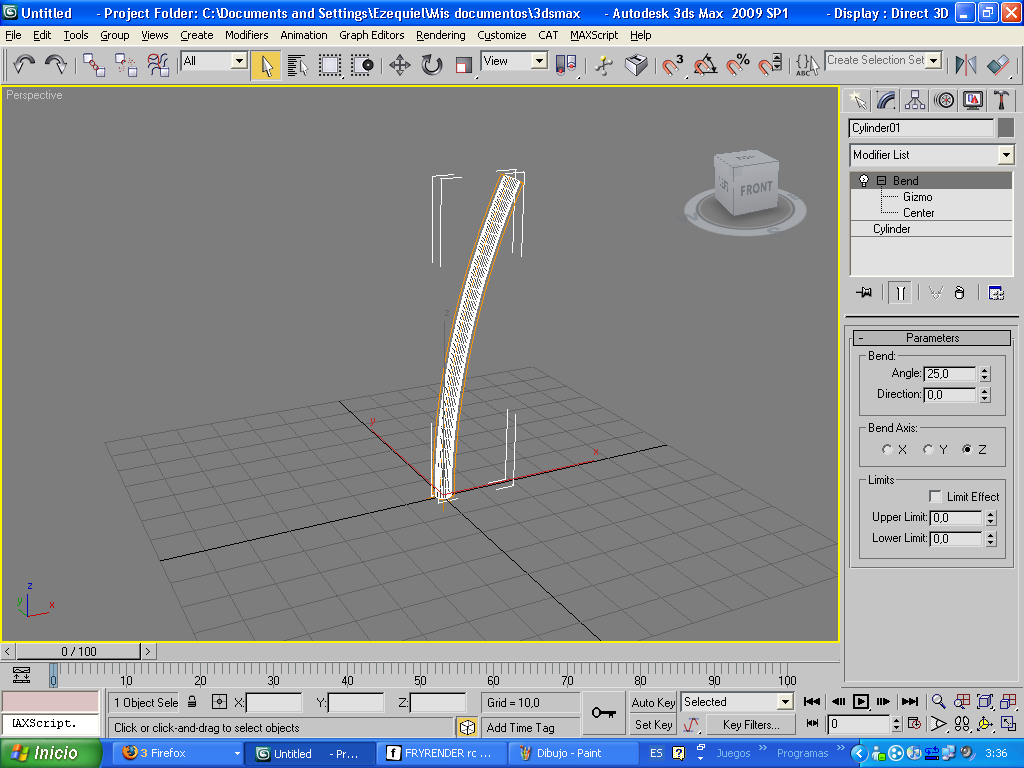
3_ creamos otro cilindro con estas propiedades:
4_ y nuevamente le ponemos el modificador bend esta vez así:
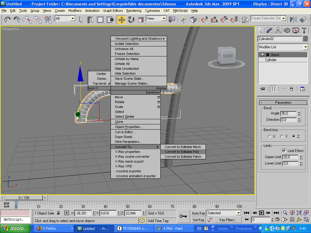
5_ lo levantamos para que quede bien y le ponemos el modificador Editable Poly, haciendo clic derecho en el objeto:
6_ le damos click a la opción de elegir face/cara y seleccionamos la inferior, como en la fotografía:
7_ y la bajamos (sin extruir) hasta que coincida como en la vista front/frente:
8_ luego seleccionamos los dos cilindros y los clonamos:
9_ y viendo desde arriba creamos una caja/box así:
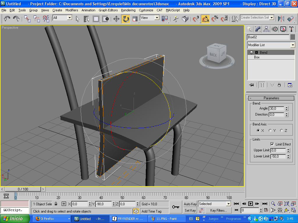
10_ la acomodamos para arriba y le agregamos el modificador bend:
Nota: el limit effect o límite de efecto sirve para limitar la acción del modificador, haciendo que solo transforme una sola parte del objeto.
11_ lo arreglamos quitándole el exceso, muchas veces pasa:
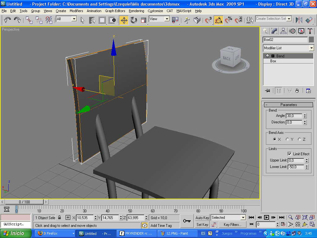
12_ ahora clonamos la caja rotando (shift+rotación) en el eje y (verde):
13_ lo subimos más arriba y lo rotamos:

Haciendo que quede bien.
Nota: para rotar en un ángulo perfecto se recomienda usar la opción angle Snap toggle que es el icono de un imán con un signo de ángulo, por defecto rota en 5º pero se le puede cambiar.
14_ para darle más curva, o detalle, a las cajas/box añadir el modificador TurboSmooth:
15_ ahora viene los materiales, apretando la nos saldrá el editor de materiales. Elegimos una de las esferas y apretamos donde diga standard (por defecto sale eso) y nos saldrá una ventana en la que ponemos vraymtl (el que no tenga Vray aviseme y le digo como es en standard) y en otra esfera hacemos lo mismo:
Recomiendo que le pongan nombre a los materiales para que están más organizados.
16_ ahora, vamos a editar algunos parámetros para lograr algún tipo de metal para los palos, o no sé, como sea.
Diffuse: se usa para editar el color del material, se le puede poner un bitmap (imagen). Le ponemos un color casi blanco.
Reflect: se usa para editar la intensidad del reflejo en los colores salen de negro a blanco (menos reflectivo a más reflectivo), le ponemos un valor medio gris, para que no refleje tanto.
Refract: sería la transparencia del material igual que el otro se usa de negro a blanco (menos transparente a más transparente), lo dejamos en negro:
17_ en el vidrio lo ponemos esto:
Les dejo a ustedes el tema de la iluminación y otras cosas, eso es para que ustedes vean, sino avisen y yo les dejo un super preset para el Vray que te tarda un montón en renderizar, obviamente podemos jugar con los parámetros y hacerlo más real, y también podemos editar la distorsión que tenga la refracción como ponerle un Bump map o algo. También le podemos poner más detalles como remaches entre el vidrio y los palos agregarle más cosas, etc. Porque me parece que queda como si se estuviera solo con los palos. Que les vaya bien.
Con Mental Ray (obviamente cambié todos los materiales :p).
-- IMÁGENES ADJUNTAS --

 
  
         
     
   
			
 Tutorial para principiantes: crear una silla de vidrio con Vray
 Tutorial para principiantes: crear una silla de vidrio con Vray 
					
					 
				
				
				
					 Citar
  Citar Tutorial para principiantes: crear una silla de vidrio con Vray
 Tutorial para principiantes: crear una silla de vidrio con Vray
		 Tutorial para principiantes: crear una silla de vidrio con Vray
 Tutorial para principiantes: crear una silla de vidrio con Vray
		 
	