Buenos días/tardes/noches. Antes de nada, gracias por el interés. Os comento mi problema: Render asignado, Nvidia Mental Ray.
Iluminación: Daylight system.
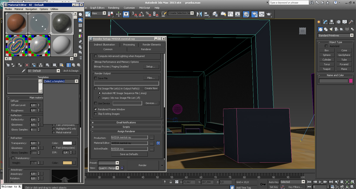
No me ofrece ningún template de material en el desplegable de archdesign materiales. Es más, para poder acceder a esa categoría, pulso standard, y tengo que aplicar la categoría show incompatible.
Adjunto captura de pantalla.
He des instalado y vuelto a instalar, he limpiado el registro, y nada.
Si sabéis algo, me salvais el culo.
-- IMÁGENES ADJUNTAS --
![]()

Citar