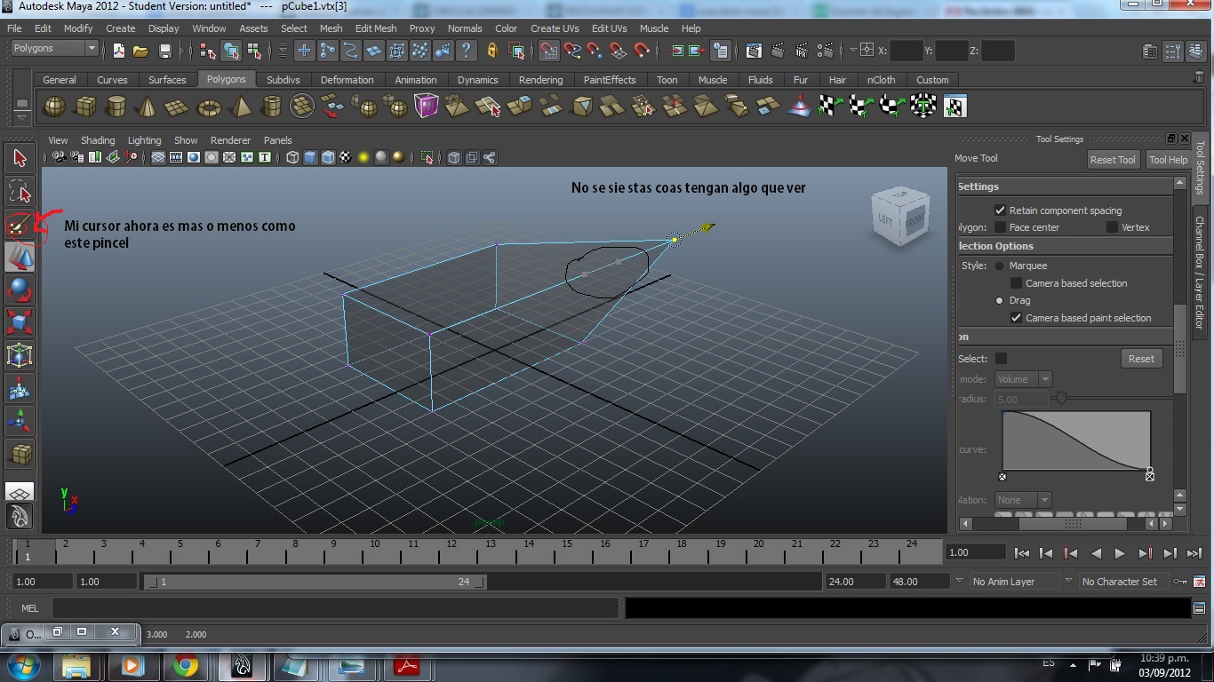
Hola estoy modelando un personaje mi problema es que no sé que active o desactive que mi cursor ahora es un pincel y me cuesta más trabajo poder seleccionar un vértice, cara o borde, no conforme con esto, no me deja seleccionar más de uno, y cuando intento mover algo con el move tool no me deja moverlo con libertad, es decir, si yo necesito que se mueva 2 milímetros, por ejemplo, no me deja más que moverlo de 1cm en 1cm y a veces cuando intento mover algún elemento hacia arriba en y por ejemplo, a +20, me baja el elemento a 0 y de hay no lo puedo mover, por favor ayúdenme, intente restaurar los valores con.
Window ->settings/preferencias -> preferencias -> edit -> restore default settings.
Pero aun así me sigue apareciendo mi cursor así, por favor que alguien se apiade de mi y me ayude, aquí les dejo una captura:
-- IMÁGENES ADJUNTAS --

 
  
         
     
   
			
 Problemas con Maya 2012
 Problemas con Maya 2012 
					
					 
				
				
				
					 Citar
  Citar