Resultados 1 al 7 de 7

No hay forma de hacer un bevel de una curva con otra

  1. #1
    Fecha de ingreso
    May 2009
    Mensajes
    7

    Blender No hay forma de hacer un bevel de una curva con otra

    Buenas. Llevo usando Blender desde hace 1 semana, no lo tocaba desde 2006 y ahora es una maravilla. Aunque con tanto shortcut me tiembla un poco la mano a veces.

    Bueno, básicamente el problema que tengo es que he probado todo lo probable y más (a parte de segar internet enero) y no logro hacer un bevel de una curva a otra, siempre me salen formas raras. He probado de cambiar los origins, resetear los transform/rotate/scale, merge doubles por si acaso, incluso he intentado cambiar el tipo de tangentes en las curvas de Bézier a vectores, libre, blabla (que, por cierto, ni idea de cómo decirle a Blender que quiero una curva lineal, al final lo que hago es bajar la resolución al 0 pero me molestan los handles igualmente)e incluso he convertido la curva en geometría y luego al revés, nada. No hay manera.

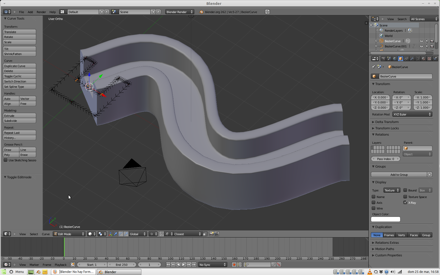
    Estoy intentando hacer un raíl como el que se ve al lado, pero curvándolo.

    Dejo una imagen y el (*.blend). Muchas gracias.

    -- IMÁGENES ADJUNTAS --

    Miniaturas adjuntas Miniaturas adjuntas Clic en la imagen para ver su versión completa. 

Nombre: Bevels.JPG 
Visitas: 466 
Tamaño: 142.8 KB 
ID: 162971  
    Archivos adjuntados Archivos adjuntados

  2. #2
    Fecha de ingreso
    Mar 2009
    Mensajes
    705

    No hay forma de hacer un bevel de una curva con otra

    Te subo un blend para que veas cómo funciona, no he abierto el tuyo, pero me parece que lo estás haciendo al revés. Ya nos cuentas.

    -- IMÁGENES ADJUNTAS --

    Miniaturas adjuntas Miniaturas adjuntas Clic en la imagen para ver su versión completa. 

Nombre: Pantallazo.png 
Visitas: 953 
Tamaño: 217.3 KB 
ID: 162974  
    Archivos adjuntados Archivos adjuntados

  3. #3
    Fecha de ingreso
    Aug 2004
    Mensajes
    22,339

    No hay forma de hacer un bevel de una curva con otra

    (que, por cierto, ni idea de cómo decirle a Blender que quiero una curva lineal,.
    Puedes cambiar a tres formas. Nurbs, Bézier y poly para modelar a tu gusto. (imagen 1ª).

    Y si no quieres ver los handles ni la dirección de las normales, en el panel prperties (letra n) puedes esconderlos. (imagen 2ª).

    -- IMÁGENES ADJUNTAS --

    Miniaturas adjuntas Miniaturas adjuntas Clic en la imagen para ver su versión completa. 

Nombre: nurbs.jpg 
Visitas: 269 
Tamaño: 127.5 KB 
ID: 162975   Clic en la imagen para ver su versión completa. 

Nombre: nurbs2.jpg 
Visitas: 247 
Tamaño: 81.4 KB 
ID: 162976  

  4. #4
    Fecha de ingreso
    May 2009
    Mensajes
    7

    3-4 solucionado

    Muchas gracias ángelsan y Solimán. Solimán, tus tips para ver/ocultar información son muy útiles. Ángelsan, no hay forma, he probado con curvas y curvas y nada de nada, pero eso sí, me he fijado que en tu.blend la curva se llamaba plane así que, he deducido que la has convertido de geometría, así pues he intentado adivinar que es lo que hiciste para llegar a ella, he creado un plano, rotado, he hecho un par de Edge splits y he limpiado las caras por dentro, lo he convertido a curva y. Funciona. Incluso lo he complicado un poco no fuera cosa que solo le guste loftear cosas cuadradas, y no, he podido modelar bastantes figuras sin ningún problema. El problema sigue siendo crear curvas de 0. No hay forma de poder hacer un bevel usando curvas que no vengan de una previa geometría. Con eso pensaras (bueno, pues crea la curva y luego conviertela a geometría y luego otra vez a curva) pues no, no va, algo se pone mal cuando empiezas usando curvas que dura para siempre. Que podría será os invito a que probéis vosotros, usar solo curvas a ver si os pasa lo mismo.

    -- IMÁGENES ADJUNTAS --

    Miniaturas adjuntas Miniaturas adjuntas Clic en la imagen para ver su versión completa. 

Nombre: conc1.JPG 
Visitas: 185 
Tamaño: 26.0 KB 
ID: 162980   Clic en la imagen para ver su versión completa. 

Nombre: conc2.JPG 
Visitas: 195 
Tamaño: 41.3 KB 
ID: 162981  
    Última edición por Daniel Moraleda; 25-03-2012 a las 14:33

  5. #5
    Fecha de ingreso
    Aug 2004
    Mensajes
    22,339

    No hay forma de hacer un bevel de una curva con otra

    No entiendo muy bien lo último que cuentas, pero te digo, que hay varias formas de hacer lo mismo, o sea, de conseguir el mismo resultado, por ejemplo, puedes hacer una pieza de la moldura y luego jugar con el modificador array para repetirlo en longitud y un modificador curve para darle la forma, otra forma sería crear el objeto, convertirlo en malla y subdividiéndolo unas cuántas veces a la largo (Control + r y rueda central ratón) y luego aplicarle el modificador curve.

    -- IMÁGENES ADJUNTAS --
    Archivos adjuntados Archivos adjuntados

  6. #6
    Fecha de ingreso
    Mar 2009
    Mensajes
    705

    3-4 solucionado

    Muchas gracias ángelsan y Solimán. Solimán, tus tips para ver/ocultar información son muy útiles. Ángelsan, no hay forma, he probado con curvas y curvas y nada de nada, pero eso sí, me he fijado que en tu.blend la curva se llamaba plane así que, he deducido que la has convertido de geometría, así pues he intentado adivinar que es lo que hiciste para llegar a ella, he creado un plano, rotado, he hecho un par de Edge splits y he limpiado las caras por dentro, lo he convertido a curva y. Funciona. Incluso lo he complicado un poco no fuera cosa que solo le guste loftear cosas cuadradas, y no, he podido modelar bastantes figuras sin ningún problema. El problema sigue siendo crear curvas de 0. No hay forma de poder hacer un bevel usando curvas que no vengan de una previa geometría. Con eso pensaras (bueno, pues crea la curva y luego conviertela a geometría y luego otra vez a curva) pues no, no va, algo se pone mal cuando empiezas usando curvas que dura para siempre. Que podría será os invito a que probéis vosotros, usar solo curvas a ver si os pasa lo mismo.
    Funciona exactamente igual con una curva que proviene de una malla o de una creada desde cero (lo de crear la malla primero era porque voy más rápido con polígonos). Mira la captura y el archivo que adjunto en el que la curva esta creada como tal. Cuando te surja ese problema tendrás que jugar a rotar en uno de sus ejes la curva que da la forma para que se adapte correctamente al recorrido.

    -- IMÁGENES ADJUNTAS --

    Miniaturas adjuntas Miniaturas adjuntas Clic en la imagen para ver su versión completa. 

Nombre: Pantallazo-1.png 
Visitas: 779 
Tamaño: 306.8 KB 
ID: 162988  
    Archivos adjuntados Archivos adjuntados

  7. #7
    Fecha de ingreso
    May 2009
    Mensajes
    7

    Talking Soluionado

    Dios. Acabo de encontrar la respuesta en tu escena ángelsan. Hay que girar siempre -90 grados la forma. Y solo se puede rotando en subobject. Siempre tiene que estar la figura que vas a trabajo estirada en el suelo, madre mía.

    Soliman, lo de que se puede weldear el array si los vértices están muy cerca es una pasada, no entendía cuando me decías de hacer un array, no le veía sentido. Muchas gracias a los 2. Me habéis enseñado una buena lección.

Temas similares

  1. Consulta rellenar en forma curva
    Por The White Grim en el foro Modelado
    Respuestas: 2
    : 24-07-2015, 22:22
  2. Respuestas: 44
    : 31-08-2014, 21:25
  3. Curva Bezier con bevel en circulo novato
    Por Ferrera en el foro Modelado
    Respuestas: 6
    : 06-03-2014, 13:23
  4. Problema con texturizado en forma curva irregular complejo
    Por Laucervik en el foro Materiales y Texturizado
    Respuestas: 1
    : 17-07-2012, 17:52
  5. RayFire particle flow otra forma de hacer esto
    Por dpproject en el foro Partículas y Dinámicas
    Respuestas: 31
    : 30-05-2009, 07:21