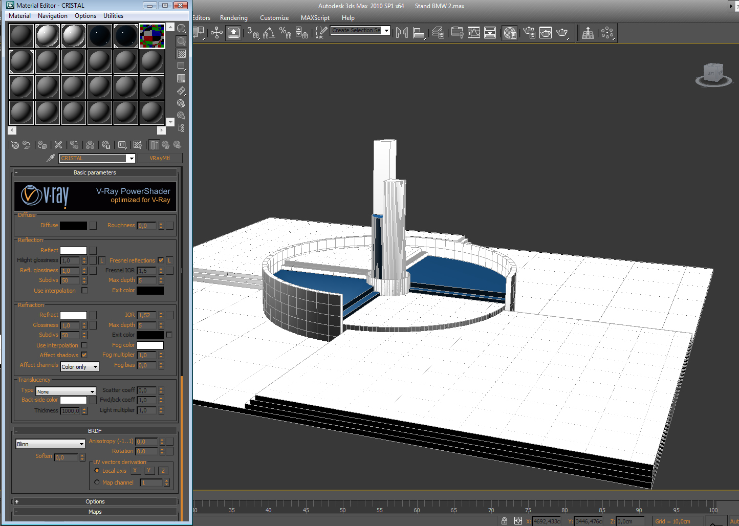
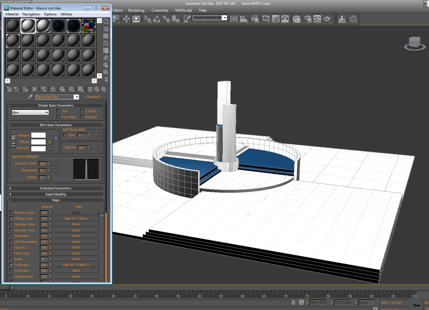
Hola a todos. Estoy diseñando un stand, pero algo no debe ir bien en la renderización o sea en los parámetros que le he asignado. Se puede tirar horas para una imagen que considero tiene poca cosa y eso que en la escena solo estoy renderizando una parte, los demás objetos de la escena están ocultos. La escena completa tenía 794.000 polys al principio, pero haciendo proxys he conseguido reducirla a unos 80.000. La escena que intento renderizar apenas tiene unos 3000 polys y sin embargo, ha estado una noche entera y no había acabado el render. Tengo un Intel Core 2 Quad CPU Q9300 @ 2.50 Ghz, 8,0 Gb Ram, Ati Radeon Hd 5450.
Os dejo unas imágenes con los parámetros de render, luces y materiales. Me estoy volviendo loco y no sé que falla, ojalá podáis ayudarme. Gracias de antemano.
-- IMÁGENES ADJUNTAS --
![]()

Citar