Resultados 1 al 6 de 6

Herramienta de suavizado a placer

  1. #1
    Fecha de ingreso
    Mar 2017
    Mensajes
    4

    Blender Herramienta de suavizado a placer

    Buenas, como puse en mí presentación harán unos dos o tres semanas que empecé a modelar e impaciente de mí decidí que era momento de modelar un coche. El resultado que está teniendo me gusta un montón, pero tengo una duda, no sé si para Blender existe alguna herramienta de Smooth digamos que más funcional a placer, sé que al objeto le puedes aplicar un suavizado general, pero se carga por completo los detalles que destacan a el modelo (las curvas con esencia digamos.xD), también sé que puedes aplicar subdivisiones a los polígonos seleccionados, pero en definitiva de todos modos tendría qué ir tocando el modelo poco a poco hasta ver cierta firmeza. En principio mi duda es saber cómo ustedes harían eso. Un saludo.

    Posdata: El coche en el que me baso es el Mitsubishi Evo IX.

    -- IMÁGENES ADJUNTAS --

    Miniaturas adjuntas Miniaturas adjuntas RENDER.png   SCREEN.png  

  2. #2
    Fecha de ingreso
    Aug 2004
    Mensajes
    22,348

    Herramienta de suavizado a placer

    Se utiliza el Modificador Subdivisión Surface, pero el modelo que tienes en esa imagen con esas caras de N-Gons (más de cuatro vértices) no son compatibles, o modelas todo el objeto con cuadrados Quads o el resultado será horrible, pues esas zonas quedarán deformadas.

    También hay que tener cuidado con el orden de los modificadores, pues si no se colocan en orden puede dar un resultado diferente.

  3. #3
    Fecha de ingreso
    Mar 2017
    Mensajes
    4

    Herramienta de suavizado a placer

    Las caras entonces tienen que tener cuatro o menos vértices para usar el Subdivisión Surface? En principio he usado el plano como objeto principal y estirar hasta cubrir partes, las zonas más específicas si es verdad que las creo yo, ¿Qué técnica sería la más correcta? Como podría basar curvas muy acentuadas con caras de 4?
    Un saludo y gracias por contestar.
    Cita Iniciado por Soliman Ver mensaje
    Se utiliza el Modificador Subdivisión Surface, pero el modelo que tienes en esa imagen con esas caras de N-Gons (más de cuatro vértices) no son compatibles, o modelas todo el objeto con cuadrados Quads o el resultado será horrible, pues esas zonas quedarán deformadas.

    También hay que tener cuidado con el orden de los modificadores, pues si no se colocan en orden puede dar un resultado diferente.

  4. #4
    Fecha de ingreso
    Aug 2004
    Mensajes
    22,348

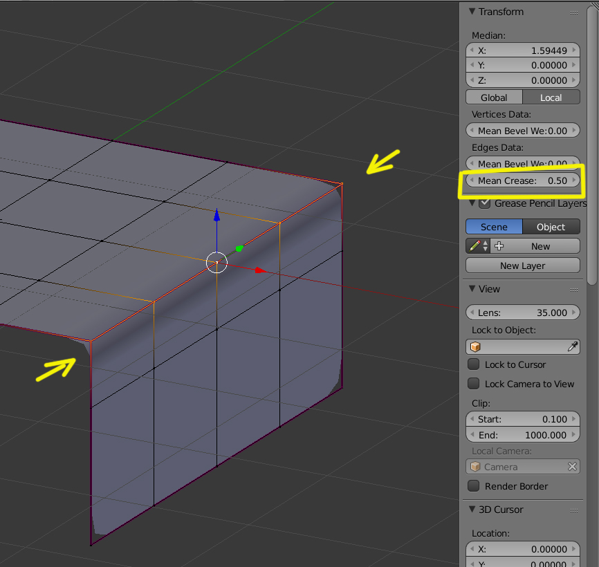
    Herramienta de suavizado a placer

    Si te refieres a qué ciertos perfiles queden más duros se puede utilizar el Mean Crease.


    Clic en la imagen para ver su versión completa. 

Nombre: mean.jpg 
Visitas: 589 
Tamaño: 262.9 KB 
ID: 222522

    -- IMÁGENES ADJUNTAS --

  5. #5
    Fecha de ingreso
    May 2016
    Mensajes
    198

    Herramienta de suavizado a placer

    Un consejo a la hora de modelar coches (y cualquier cosa en general) es que los polígonos tengan un tamaño consistente a lo largo de todo el modelo, fíjate como en el paragolpes tienes algunas zonas con demasiada densidad, y en el mismo paragolpes zonas con mucha menos densidad.

    Un par de recomendaciones que te doy son primero que te informes en Google o YouTube sobre support loops, es un concepto básico en el modelado y se aplica a todos los programas de modelado. Lo segundo es que, si vas a modelar coches te mires un par de timelapses de calidad en YouTube (Millergo CG Artist tiene timelapses muy buenos). Te ayudará a crear un workflow, y al segundo o tercer modelo que hagas lo tendrás dominado.

  6. #6
    Fecha de ingreso
    Mar 2017
    Mensajes
    4

    Herramienta de suavizado a placer

    Muy buenas tardes Lluc21 y gracias por contestar, vaya que si me he hinchado a timelapses de youtube. Sobre la densidad de polígonos cuando estuve modelando me di cuenta de ello y me sentí incómodo, pero como soy novato seguí adelante, al fin y al cabo, son modelos desechables, solo para practicar. Me documentaré sobre los support lops.

    Un placer y gracias de nuevo.

Temas similares

  1. Un placer conocerlos a todos
    Por rino en el foro Quieres presentarte
    Respuestas: 2
    : 22-11-2020, 20:48
  2. Un placer presentarme
    Por sharker en el foro Quieres presentarte
    Respuestas: 1
    : 19-07-2014, 23:58
  3. Estudiante de diseño gráfico buscando iniciarse en 3D con Maya
    Por Garduán en el foro Quieres presentarte
    Respuestas: 1
    : 23-05-2012, 12:10
  4. Hola gente un placer
    Por ZEON en el foro Quieres presentarte
    Respuestas: 0
    : 06-10-2011, 20:52
  5. Saludos a todos un placer
    Por chebolla en el foro Quieres presentarte
    Respuestas: 3
    : 17-09-2008, 22:15