Como crear una junta de soldadura en Blender
Introducción. Este efecto probablemente se lograría con Boleanos, pero el método explicado aquí es una buena practica.
Empezaremos por la creación de un círculo. Usando la barra espaciadora para herramienta menú: malla circular.

Crela con ocho vértices (sólo para la velocidad de edición de más tarde). Ahora tenemos un círculo centrado en el cursor [Fig. 1].

Ahora haga clic en la ventana de 3d a la derecha del círculo para separar el cursor del círculo [Fig. 2].

Asegúrese de que [numlock](blOk ueo numérico) esté activo en este tutorial, a continuación, pulse [numérico 1] para obtener esta [Fig. 3].

Nuestro punto de vista ha cambiado a la vista lateral(lado). Ir a la ventana de edición [F9] y en la sección Herramientas de malla de presiona SPIN. Hemos hecho una curva basada en la forma del círculo [Fig. 4].
Al cambiar el valor de Degr (debajo del botón Spin) a un valor negativo, tenemos una curva en dirección opuesta.
Pulse [Tabulador] para salir del modo de edición. Esta es la forma con la qué nosotros trabajaremos.
Duplicar una vez: Estando en modo objeto [Tab], pulse [Shift d] botón izquierdo del ratón para confirmar la copia.
Gire la nueva copia 45 grados en el eje y posiciónelo [Fig. 4]. Una forma penetra la otra alrededor de la mitad.
Se trata de un tutorial artístico no un científico técnico, así que, no te preocupes por la precisión.
Guardar el archivo con regularidad si lo desea. He presionado [z] para llegar a modo alambre para estas capturas de pantalla, si usted es nuevo en Blender.

Seleccione una de las formas de tubo, dejando pulsado [Shift(mayúscula s)] entonces seleccione el otro clickeando con el derecho. Presionando [ctrl j] se unirán las formas en una malla editable. Presionando [Tab] revelara la nueva malla [Fig. 5].

Entre en modo edición[Tab] y cambie a modo selección arista(borde)[Ctrl+T ab, opción 2], y haga algún corte en la malla sólo para refinarlo. Botón derecho para seleccionar la arista y presione [Ctrl+R]. Ahora, click izquierdo dos veces para hacer el corte(una vez para posicionar el corte y otra para cortar) [fig 7].

[fig 8] muestra algún corte donde los dos.

Objetos se encuentran. Tenemos que crear dos vértices en cada punto donde las superficies se encuentran, por lo que su necesidad de cortes pueden estar en posiciones ligeramente diferentes a la mía. Usted debe tomar aproximadamente 4 o 6.

Cortes más en la malla para obtener suficientes vértices de fusión / juntas de soldadura [fig 9].

Ahora necesitamos soldar. Introduzca el modo de selección vértice [ctrl tab 1].

Seleccionar dos vértices que estén cerca uno del otro, uno de cada tubo. Seleccione del tubo vertical en primer lugar, y después del tubo horizontal [fig 10].

Pulse [w] seleccione MERGE de la lista.

Repita este proceso en el límite de las formas de tubo donde los vértices se unen.

Seleccionar los mismos vértices del primero al último de modo que las superficies no urdimbre. Si los pares de vértices no coinciden, realice más cortes [fig 11].

Entrar en modo de selección de cara [ctrl tab 3], y seleccionar las caras de las mallas que están cubiertas o parcialmente cubiertas por otras caras [fig 12].

Presionando [x] se abrirá el menú de borrar, seleccione caras. Esto debe hacer un gran desorden de malla (prueba diciéndolo después de unas cervezas) [fig 13].

Una vez más, volver a modo de vértice y comenzar a reparar la malla seleccionando 3 o 4 vértices conectados y pulsando [f] para crear una cara [fig 14].
Repetir hasta qué todo está bien de nuevo [fig 15].
Ahora uniré estos 3 vértices [fig 16], la supresión de vértices creados durante la etapa de corte hasta qué nosotros lo tengamos[fig 17].
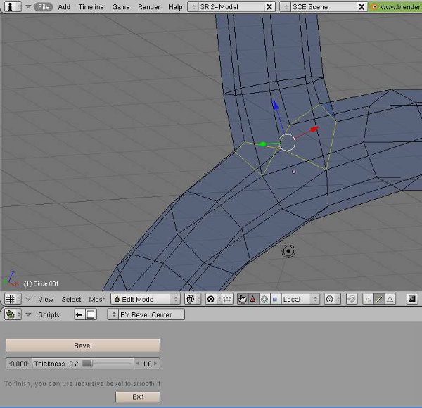
Seleccione estos bordes [fig 18], entre en el script menú >Mesh->Bevel center. Pulse el gran botón Bevel para crear un cordón de soldadura de los bordes[fig 19], los cuales pueden ser mapeado UV más tarde.
Espero que aquellos que nunca han utilizado el cursor 3D para modelar antes sientan su potencial para la creación de arcos y curvas como base para formas más complejas. Voy a escribir otro artículo en este sentido en el futuro, gracias por la lectura.
Tutorial publicado en Blender Art Magazine por por Andrew Lane.
-- IMÁGENES ADJUNTAS --


















|Agradecer cuando alguien te ayuda es de ser agradecido|