-
Reto para aprender Blender
Anda si estamos en línea. A todos nos ocurría cuando nos dio por empezar con Blender. Toquetear botones buscando lo que veíamos de otros. Y al final nos quedaba todo igual, un poco frustrante.
Hay que aprender a modelar nuestra escena. Lo demás poco a poco.
Si ves que tardan en contestarte intenta publicar un nuevo hilo las veces que quieras.
-
Reto para aprender Blender
Cita:
Si ves que tardan en contestarte intenta publicar un nuevo hilo las veces que quieras.
Tampoco tanto, primero hay que acostumbrarse a buscar la solución uno mismo. Ya sé que hay que leer mucho y es mucho más fácil el preguntar directamente, pero eso a la vez te evitara de encontrar páginas estupendas donde no solo encontraras la solución, sino que descubrirás cosas nuevas, un saludo a todos.
-
Reto para aprender Blender
Cita:
Tampoco tanto. Primero hay que acostumbrarse a buscar la solución uno mismo. Ya sé que hay que leer mucho y es mucho más fácil el preguntar directamente, pero eso a la vez te evitara de encontrar páginas estupendas donde no solo encontraras la solución, sino que descubrirás cosas nuevas. Un saludo a todos.
Soliman se refiere a sus estupendas páginas.
Porque lo que es en castellano hay bastante poco.
Yo tengo el YouTube pelado. Me he decargado la mayor parte del material en castellano (4 Gb) y no hay más.
Con lo devotos que somos de Blender y así nos trata. Pero claro en inglés está el resto.
-
Reto para aprender Blender
Cita:
porque lo que es en castellano hay bastante poco.
yo tengo el YouTube pelado. Me he decargado la mayor parte del material en castellano (4 Gb) y no hay más.
con lo devotos que somos de Blender y así nos trata. Pero claro en inglés está el resto.
http://www.ite, educacion.es/formaci.../CD/indice.htm
http://www.esi.UCLM.es/www/cglez/fun...oducción.html
https://www.foro3d.com/f111/.
-
Reto para aprender Blender
Hola. Viendo vuestros trabajos (retos) veo una cosa curiosa, en vuestras bandejas, rotuladores, al pinchar la fotografía se ven las imágenes super nítidas.
Seguramente me estoy adelantando mucho para mis conocimientos, pero es una curiosidad imperiosa que tengo (sobre todo para el tema de que en mis imágenes se vean mejor los detalles).
Esto cómo se logra?
He renderizado las dos imágenes mías al 100% (y ahí he descubierto lo que me decía límite me tarda en renderizar la vida ) yo es que renderizaba al 50%.
Pero ni aun así consigo dar ese realismo y esa nitidez a los detalles.
No pido una clase (ya que igual sería muy largo y este apartado no es para eso) pero podríais aconsejarme algún manual?
Ala después de esta chapa sigo con la bandeja (que por imposibilidad de mejorar o simplificar la mía me parece que empiezo otra desde 0. Un saludo. Patxi.
-
3 Archivos adjunto(s)
Reto para aprender Blender
Cita:
Viendo vuestros trabajos (retos) veo una cosa curiosa, en vuestras bandejas, rotuladores, al pinchar la fotografía se ven las imágenes super nítidas, seguramente me estoy adelantando mucho para mis conocimientos, pero es una curiosidad imperiosa que tengo (sobre todo para el tema de que en mis imágenes se vean mejor los detalles)
Esto cómo se logra?
He renderizado las dos imágenes mías al 100% (y ahí he descubierto lo que me decía límite me tarda en renderizar la vida ) yo es que renderizaba al 50%, pero ni aun así consigo dar ese realismo y esa nitidez a los detalles, no pido una clase (ya que igual sería muy largo y este apartado no es para eso) pero podríais aconsejarme algún manual?
Ala después de esta chapa sigo con la bandeja (que por imposibilidad de mejorar o simplificar la mía me parece que empiezo otra desde 0. Un saludo. Patxi.
Iluminación: tipos de luces. Colocar más de un tipo de luz en la escena. Sombras activadas o desactivadas.
En world se puede activar alguna de las opciones que hay como, por ejemplo, Ambient Occlusion, environment lighting, indirect lighting, también en el world se puede poner una imagen HDR, etc.
Archivo adjunto 173146 Archivo adjunto 173147
http://www.youtube.com/watch?v=mwadlztciea.
Este es antiguo, pero para comprender el nombre y cómo se usan es casi igual que el actual. https://www.foro3d.com/f111/manual-b...ón-58830.html.
Archivo adjunto 173152
-- IMÁGENES ADJUNTAS --
https://foro3d.com/attachment.php?attachmentid=173146
https://foro3d.com/attachment.php?attachmentid=173147
https://foro3d.com/attachment.php?attachmentid=173152
-
1 Archivos adjunto(s)
Reto para aprender Blender
Gracias Solimán, tomo nota, y alucinado me dejas (parece de verdad y todo es debido a la iluminación, ahora mismo estoy flipando).
Pero pasando a otro tema he empezado a hacer la bandeja de nuevo y siguiendo el consejo de limite estoy tratando de hacerla con curvas de Bézier, más o menos algo he conseguido, pero cuando le doy al render no aparece nada.
Archivo adjunto 173151
Me he visto ya como 4 tutoriales en YouTube, y nada, hacerlo, bien, pero en 3d por mucho que yo lo vea en la pantalla e incluso cambiando a la derecha de 2d a 3d tampoco.
Os agradecería una pistita que no doy con la solución. Gracias. Patxi.
-- IMÁGENES ADJUNTAS --
https://foro3d.com/attachment.php?attachmentid=173151
-
2 Archivos adjunto(s)
Reto para aprender Blender
Cita:
Gracias Solimán, tomo nota, y alucinado me dejas (parece de verdad y todo es debido a la iluminación, ahora mismo estoy flipando).
Pero pasando a otro tema he empezado a hacer la bandeja de nuevo y siguiendo el consejo de limite estoy tratando de hacerla con curvas de Bézier, más o menos algo he conseguido, pero cuando le doy al render no aparece nada.
Archivo adjunto 173151
Me he visto ya como 4 tutoriales en YouTube, y nada, hacerlo, bien, pero en 3d por mucho que yo lo vea en la pantalla e incluso cambiando a la derecha de 2d a 3d tampoco, os agradecería una pistita que no doy con la solución. Gracias. Patxi.
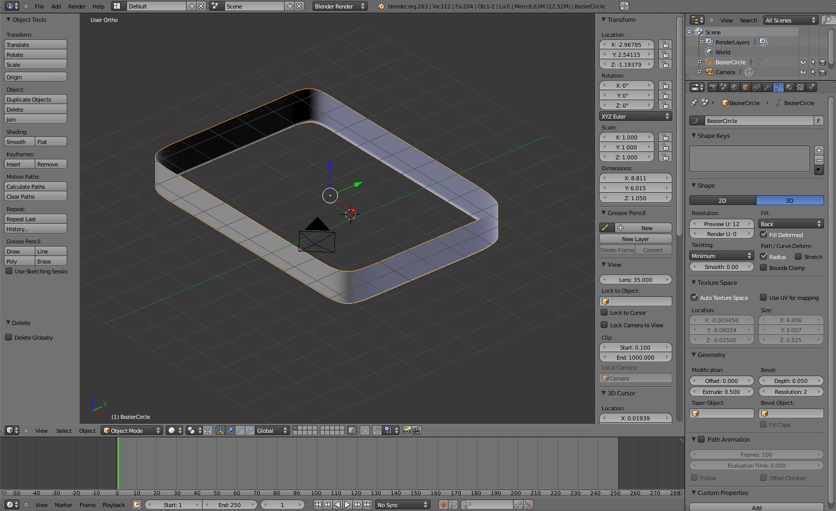
En todo caso sería con el 2d activado, pero no te recomiendo que te metas con curvas o círculos Bézier, pues precisamente el reto es aprender a modelar y lo mejor es utilizar malla (Mesh) para sí ir viendo los errores que se cometen y como solucionarlos. O como inventar formas de hacerlo diferente.
Dejo una imagen para ver otra forma de crear la curva primera de una de las esquinas, se trata de crear un círculo de 20 vértices (por ejemplo)
Luego lo extrudes dos veces hacia el interior y borras las 3/4 partes dejando una, luego extrudes de un lado, luego del otro y por último setrata de extrudir un solo vértice, y llegar a lo que es el centro, se repite con el otro lado y luego se selecciona el contorno interno y con f lo rellenamos, para hacer un mirror de las cuatro partes, hay que colocar el origin (centro del objeto) en el vértice central.
Esto se hace seleccionado ese vértice, presionas shift+s y eliges la opción de colocar el cursor en ese vértice, que es la opción cursor todo selected (colocar el puntero en lo seleccionado), luego en la barra inferior cambias a object mode y (sin que se mene el cursor) eliges la opción object > transform > origin todo 3d cursor (colocar el centro en la posición del cursor).
Y ya puedes poner un modificador miror en las dos coordenadas (según estés trabajando en vista frontal o en superior).
Archivo adjunto 173153
Y luego se trata de ir seleccionado loops y subirlos un poco para hacer la parte de abajo un poco redondeada.
Archivo adjunto 173154
Lo demás creo que ya es más fácil.
-- IMÁGENES ADJUNTAS --
https://foro3d.com/attachment.php?attachmentid=173153
https://foro3d.com/attachment.php?attachmentid=173154
-
Reto para aprender Blender
Gracias Solimán, laverdad es que no lo veo ni en 2 ni en 3 d, pero admito que igual he de esperar a modelar bien para meterme con las Bézier.
Bien vamos a ver si consigo algo de otra forma. Gracias.
-
Reto para aprender Blender
Cita:
Hola. Viendo vuestros trabajos (retos) veo una cosa curiosa, en vuestras bandejas, rotuladores, al pinchar la fotografía se ven las imágenes super nítidas.
Seguramente me estoy adelantando mucho para mis conocimientos, pero es una curiosidad imperiosa que tengo (sobre todo para el tema de que en mis imágenes se vean mejor los detalles).
Esto cómo se logra?
He renderizado las dos imágenes mías al 100% (y ahí he descubierto lo que me decía límite me tarda en renderizar la vida ) yo es que renderizaba al 50%.
Pero ni aun así consigo dar ese realismo y esa nitidez a los detalles.
No pido una clase (ya que igual sería muy largo y este apartado no es para eso) pero podríais aconsejarme algún manual?
Ala después de esta chapa sigo con la bandeja (que por imposibilidad de mejorar o simplificar la mía me parece que empiezo otra desde 0. Un saludo. Patxi.
Yo en mis fotografías me he metido un poco con el compositing: un filtro sharpen(0.1).
En cuanto a la iluminación no buscaba gran cosa: una de área (para simular alguna ventana) y una Hemi arriba (para diluir sombras).
-
Reto para aprender Blender
Gracias, probaré la idea a ver qué tal, de momento sigo con la bandeja, he intentado ya 3 o 4 pero siempre sale algo que no me gusta en las curvas, siempre se me ven como ángulos tras el smooth, así que, sigo en ello, a ver si lo consigo y pongo las fotografías.
-
Reto para aprender Blender
Cita:
Gracias, probaré la idea a ver qué tal, de momento sigo con la bandeja, he intentado ya 3 o 4 pero siempre sale algo que no me gusta en las curvas, siempre se me ven como ángulos tras el smooth, así que, sigo en ello, a ver si lo consigo y pongo las fotografías.
A parte del Smooth debes ponerle una modificador de subdivisión surface (con 2 y 2 creo que es suficiente), por cierto, no sé si lo habéis visto, pero ya se puede descargar la 2.64 (release). http://download.blender.org/release/blender2.64/.
-
2 Archivos adjunto(s)
Reto para aprender Blender
Hola, gracias por los consejos, acabo de terminar la 4ª bandeja, no creáis que me convence del todo, ya que aparecen en la esquina de abajo como ondulaciones, pero creo que ya se cual ha sido el problema, en vez de meterle el modificador Subsurface en esa esquina para ver si me la redondeaba más, le he metido unos cuantos loop Cut and slide, y después el modificador Subsurface.
Esta vez he empezado con un círculo de 32 vértices, y le he dado la forma de la bandeja y tras eso extruir poco a poco creo que me voy acercando, esta vez lo he renderizado al 100% y le he puesto la lámpara encima en formato spot energy 1000 distance 30000 (admito que este es un tema que se me escapa).
Ala a ver qué más fallos veis que tengo que correjir, (y si os parece que ha mejorado con respecto a la anterior). Gracias. Patxi.
Archivo adjunto 173161 Archivo adjunto 173163
-- IMÁGENES ADJUNTAS --
https://foro3d.com/attachment.php?attachmentid=173161
https://foro3d.com/attachment.php?attachmentid=173163
-
Reto para aprender Blender
Se ve la parte de abajo muy dentada, hay algo que has hecho mal.
-
Reto para aprender Blender
Si, creo que ha sido por el loop Cut and slide si había 20 vértices yo le he metido con eso otros 20 y luego además el Subsurface, vamos que chapuza al canto, pero bueno, con hacer la 6ª bandeja arreglado.
Al final no sé si modelare bien, pero las bandejas, como que me llamo Patxi que me va salir de coña. Gracias y un saludo. Patxi.
-
7 Archivos adjunto(s)
Reto para aprender Blender
Bueno chavales. Después de volverme un poco loco, y desanimarme un poco al mediodía, ya que buscando información encuentro un blog donde empiezan así vamos a hacer algo sencillo una bandeja de plata (no esplicaba como, era para tema de texturas), y digo yo. Sencillo? Llevo con esto 3 días loco perdido y este tío me dice que sencillo? (obviamente, para un diseñador gráfico experimentado es una chorrada, pero desde el punto de vista de alguien que empieza con 38 tacos que lo más parecido al 3d que ha visto es en el cine con las gafas, cada reto entraña una complejidad de la leche).
A lo que íbamos, que me desvio del tema, creo que lo he clavado en la bandeja número 7, pero claro, eso debéis juzgarlo vosotros (y nada de vamos a darle cuartelillo si está mal, está mal y si está bien, pues a seguir los retos).
Esta vez he seguido los consejos de Solimán para el tema de la curva y lo que más me ha gustado es que con su mensaje te da la pista para solucionar el problema más gordo, pero no especifica a partir de ahí cómo hacerlo (ahí está la cosa, así ya se para que es el merge limit).
Bueno os paso a enseñar la famosa bandeja 7 y adjunto los, blend de algunas fases del proyecto. Gracias y sed sinceros sin cortaros, que lo que quiero es aprender, no que me den palmadas inmerecidas.
Archivo adjunto 173207
-- IMÁGENES ADJUNTAS --
https://foro3d.com/attachment.php?attachmentid=173207
https://foro3d.com/attachment.php?attachmentid=173208
https://foro3d.com/attachment.php?attachmentid=173209
https://foro3d.com/attachment.php?attachmentid=173210
https://foro3d.com/attachment.php?attachmentid=173211
https://foro3d.com/attachment.php?attachmentid=173212
https://foro3d.com/attachment.php?attachmentid=173213
-
1 Archivos adjunto(s)
Reto para aprender Blender
Selecciona los vértices de la base, abres el panel de la derecha (letra n) y en transform > men crease, sube el valor a 1, veras que se pone de color rosa.
Esto te dejara esa parte seleccionada completamente plana.
Archivo adjunto 173216
-- IMÁGENES ADJUNTAS --
https://foro3d.com/attachment.php?attachmentid=173216
-
Reto para aprender Blender
Soliman, perdona, en que.blend lo has hecho? Lo acabo de hacer con el 7e se pone la selección de vértices en rosa y con una línea más gordita, pero no le noto diferencia en el render.
-
1 Archivos adjunto(s)
Reto para aprender Blender
Luego otra cosa, al poner un modificador de tipo mirror hay que ajustar bien el centro, para asegurarse que está bien hay una opción llamada clipping, que lo que hace, es que cuando está en el centro justo, se queda clavada y ya no se mueve, se ve que tú bandeja no está bien ajustada. Por lo que selecciona el vértice o vértices de una de las partes donde se juntas y con el clipping seleccionado, muévelos, hasta que veas que se quedan clavados.
Archivo adjunto 173217
-- IMÁGENES ADJUNTAS --
https://foro3d.com/attachment.php?attachmentid=173217
-
Reto para aprender Blender
Quita el mirror, quita el subdivisión surface y vuelve a ponerlos haciendo eso del clipping, y luego ya puedes probar lo del crease.
-
Reto para aprender Blender
Gracias Solimán, ya lo he pillado, y probado también, lo del clipping, yo más o menos lo habi arreglado con merge limit y con remove doubles, pero hay que admitir que mejor esta con la cosa centrada.
En cuanto a la base más plana, ya he visto la diferencia, y sí que es verdad no hay color, aunque con solo materiales no se nota mucho (por lo menos yo) me imagino que a la hora de poner texturas si que cantaría mucho. Gracias.
-
Reto para aprender Blender
Poner texturas de imagen a ese objeto, aunque parece fácil, no lo es. Lo mejor es utilizar solo texturas procedurales (clouds, marble,) creo que para el metal galvanizado se puede utilizar el diestorted noise, o si sabes utilizar el motor de render Cycles, con ponerle un material de tipo Glossy con un poco de roughness.
Pero eso más adelante.
-
2 Archivos adjunto(s)
Reto para aprender Blender
-
Reto para aprender Blender
Deja Solimán, si todavía ando verde con el render no toquemos el Cycles, y lo de las texturas lo veremos más adelante como bien dices, de momento vamos a modelar que bastante la lio con esto.
-
1 Archivos adjunto(s)
Reto para aprender Blender
Por cierto, que se me estaba olvidando, límite me comento que en los rotuladores no se apreciaban los detalles así que, he cambiado de vista y toqueteado materiales y luz a ver si así se nota algo más, lo que no consigo es que parezcan de verdad (las luces que me faltan).
Archivo adjunto 173231
-- IMÁGENES ADJUNTAS --
https://foro3d.com/attachment.php?attachmentid=173231
-
Reto para aprender Blender
Cita:
Por cierto, que se me estaba olvidando, límite me comento que en los rotuladores no se apreciaban los detalles así que, he cambiado de vista y toqueteado materiales y luz a ver si así se nota algo más, lo que no consigo es que parezcan de verdad (las luces que me faltan).
Archivo adjunto 173231
Deja el fichero.blend en algún lado. Me gustaría ver cómo los rotuladores te han quedado tan irreales.
Yo sigo modelando mi sable láser. Me está quedando bastante aceptable.
-
2 Archivos adjunto(s)
Reto para aprender Blender
Hola límite. Adjunto el (*.blend) para que lo veáis, y me aconsejéis, la verdad es que el tema de luces lo llevo bastante mal, no sé muy bien donde hay que colocarlas, como, tipo, intensidad, etc.
Acabo de darles algo de mirror a los tapones y poner la luz en spot a 3000.
Y aquí están a ver qué me aconsejáis. Gracias y un saludo. Patxi.
Archivo adjunto 173236
-- IMÁGENES ADJUNTAS --
https://foro3d.com/attachment.php?attachmentid=173236
https://foro3d.com/attachment.php?attachmentid=173237
-
1 Archivos adjunto(s)
Reto para aprender Blender
He tocado algún que otro control de la capucha roja. No habías puesto el Smooth y el modificador subdivisión surface a la capucha. Te faltaban cortes en bucle.
He cambiado la luz spot por una de área. He cambiado poco, pero se nota.
El modelo te está quedando bien.
En el suelo he puesto el regulador gloss de mirror a 0.9.
Archivo adjunto 173238
-- IMÁGENES ADJUNTAS --
https://foro3d.com/attachment.php?attachmentid=173238
-
Reto para aprender Blender
El tema de la iluminación es bastante complejo. Se debe mucho a la observación y experimentación. Lo importante ahora es el modelado.
No prestes demasiado tiempo ahora a la iluminación, ni a los efectos.
-
5 Archivos adjunto(s)
Reto para aprender Blender
Gracias límite. Pues habría jurado que el Smooth lo había dado, pero igual no seleccione bien las piezas, el Subsurface si que no lo había metido y sí que cambia el cuento si.
En cuanto a las luces gracias, he cambiado al de área bajado a 0.5 y poniéndola baja y más atrás de la cámara y la verdad es que queda mejor, así como el efecto Glossy del mirror, que mira tú por dónde ese no sabía yo para que era, ves? Otra cosa más que aprendo.
Lo de que no me preocupe, es relativo, ya que si la imagen no refleja con nitidez todos los detalles, no vais a ver bien el modelo ¿no? Aunque bueno puedo poneros siempre los. Blend, pero eso es más trabajo para vosotros que ver una sola imagen.
Bueno, yo pongo como hasta ahora todo y vosotros valoráis como estimeis oportuno, que encima que me ayudáis no voy a venir exijiendo.
Hoy marcho de vacaciones con la familia 1 semana a las landas (rollo carabana) así que, estaré un poco descolgado, pero a ver si me dejan algo de tiempo y me leo algunos manuales que me llevo para volver con mejores modelos, (venga que el siguiente es el marcador fosforito). Gracias y un saludo. Patxi.
Archivo adjunto 173254 Archivo adjunto 173255
En esta le he metido a los tapones el bulto central y un poco de Glossy de mirror (sé que no es el momento, pero es que, el tema de efectos es un vicio).
Archivo adjunto 173257
-- IMÁGENES ADJUNTAS --
https://foro3d.com/attachment.php?attachmentid=173254
https://foro3d.com/attachment.php?attachmentid=173255
https://foro3d.com/attachment.php?attachmentid=173256
https://foro3d.com/attachment.php?attachmentid=173257
https://foro3d.com/attachment.php?attachmentid=173258
-
1 Archivos adjunto(s)
Reto para aprender Blender
Bueno después de algún día que otro tocándome los pies he decidido seguir con los retos. Alguien que me de alguna opinión.
Archivo adjunto 173262
Si, es un sable láser.
-- IMÁGENES ADJUNTAS --
https://foro3d.com/attachment.php?attachmentid=173262
-
Reto para aprender Blender
Nuevos blenderitas. Bienvenidos a esta vuestra secta del 3d.
-
4 Archivos adjunto(s)
Reto para aprender Blender
-
1 Archivos adjunto(s)
Reto para aprender Blender
-
1 Archivos adjunto(s)
Reto para aprender Blender
Bueno aquí dejo mi versión final de mi sable luz. Podéis comentar alguna cosa. Y ahora a por el siguiente reto (la bañera).
Archivo adjunto 173345
-- IMÁGENES ADJUNTAS --
https://foro3d.com/attachment.php?attachmentid=173345
-
1 Archivos adjunto(s)
Reto para aprender Blender
Y aquí pongo la dichosa bañera. Me esta dando algún problema que otro.
Archivo adjunto 173644
-- IMÁGENES ADJUNTAS --
https://foro3d.com/attachment.php?attachmentid=173644
-
Reto para aprender Blender
Hola a todos/as. De nuevo por estos lares. Límite, he visto las imágenes de la capucha del rotulador, pero no entiendo muy bien eso de domeñao (en cuanto a hacerlas más gordas las capuchas es buena idea, las habua hecho un poco, pero igual más, como que mejor para que parezca más que el rotulador está dentro y no que forma parte del tapón.
En las vacaciones de camping me lleve un notebook con Blender, empecé a hacer a ratios el marcador fluorescente, pero ando todavía con algún problema así que, en cuanto avance algo os lo enseño.
En cuanto a tu sable láser. Que pasada, lo único que no veo muy bien es en el de atrás que tiene el láser desenvainado el inicio no sale recto desde el sable, sino que empieza como si fuesen a hacer abanico y de repente va recto, eso es así? O puede ser cosa mía (dicho desde el más profundo respeto a tu trabajo que es una pasada, y teniendo en cuenta que soy el menos indicado para sacar fallos a nadie, de momento, pero en 1 o 2 años. Un saludo. Patxi.
-
2 Archivos adjunto(s)
Reto para aprender Blender
Bueno, tengo hechos los cuerpos de los marcadores, y aquí estoy rompiéndome el coco, ya que no consigo que se noten las caras planas, a ver si me dais alguna pistita.
Archivo adjunto 173650
-- IMÁGENES ADJUNTAS --
https://foro3d.com/attachment.php?attachmentid=173650
https://foro3d.com/attachment.php?attachmentid=173651
-
Reto para aprender Blender
Creo que lo has modelado mal. Vuelve a probar otra vez.
-
2 Archivos adjunto(s)
Reto para aprender Blender
-
2 Archivos adjunto(s)
Reto para aprender Blender
-
Reto para aprender Blender
Hola, que lo he modelado mal? A qué te refieres? Por cierto, el zippo esta de lujo, ¿cómo se notan las tablas en Blender. Gracias y un saludo. Patxi.
-
Reto para aprender Blender
Cita:
Bueno, tengo hechos los cuerpos de los marcadores, y aquí estoy rompiéndome el coco, ya que no consigo que se noten las caras planas, a ver si me dais alguna pistita.
Archivo adjunto 173650
Lo tuyo con la iluminación, debe ser la semana de jolgorio.
Quita toda la iluminación. Dale al botón de Ambient Occlusion y no lo des más vueltas.
No pongas nada de iluminación y no pongas colores hasta terminar completamente el modelo.
Te echaré un vistazo al.blend.
-
Reto para aprender Blender
El modelado está muy bien.
Ese reto lo tengo pendiente. Gracias por tus imágenes.
-
Reto para aprender Blender
Gracias límite. No te creas, la semana habrá ayudado, pero lo mío con la iluminación ya sabes que viene de antes e. El cuerpo lo he hecho partiendo de un circle de 12 vértices y estirado y extruido, lo que no sé es a que se refería Solimán con lo de mal modelado (ojo que no me extraña, que seguro que está mal modelado y si lo dice será por algo). Un saludo. Patxi.
-
2 Archivos adjunto(s)
Reto para aprender Blender
Cita:
Hola, que lo he modelado mal? A qué te refieres? Por cierto, el zippo esta de lujo, ¿cómo se notan las tablas en Blender. Gracias y un saludo. Patxi.
Pues que, al dejar unas caras como en la imagen, al utilizar el smooth, se debería suavizar con un modificador de tipo Edge Split, pero como están muy separadas, se te vera el fallo.
Archivo adjunto 173658
Si tuviera más loops en ese hueco lo más seguro es que se viera mejor.
Archivo adjunto 173659
Saludos.
-- IMÁGENES ADJUNTAS --
https://foro3d.com/attachment.php?attachmentid=173658
https://foro3d.com/attachment.php?attachmentid=173659
-
Reto para aprender Blender
Gracias Solimán, pues no me había percatado de ese fallo, y es de los gordos. Me parece que voy a ponerme a repasar lecciones y el marcador claro. Un saludo. Patxi.
-
1 Archivos adjunto(s)
Reto para aprender Blender
Archivo adjunto 173661
Creo que yo use un cubo con modificador subdivisión surface y cortes en bucle, queda parecido a tu modelo.
Te va quedando bien. Lo más complicado aquí es la capucha.
-- IMÁGENES ADJUNTAS --
https://foro3d.com/attachment.php?attachmentid=173661
-
Reto para aprender Blender
Bueno, evidentemente has hecho otra bañera que no tiene nada que ver con la original.
-
4 Archivos adjunto(s)
Reto para aprender Blender
Bueno, he realizado las correcciones y además me he animado a hacer los tapones, a ver qué os parece. Límite, espero que no te importe que te haya plajiado la idea de poner texto, pero aprovechando la idea me decidí a probarlo, bueno, texto, colores, diseño, he tenido los que tú hiciste, de imagen de muestra en un segundo monitor, espero que no te moleste.
Pues ala haber que puntuación le dais.
Los ultimos son la fotografía de debajo de un saludo. Y el (*.blend) de mayor tamaño, o sea el 2º. Un saludo. Patxi.
Archivo adjunto 173678
-- IMÁGENES ADJUNTAS --
https://foro3d.com/attachment.php?attachmentid=173676
https://foro3d.com/attachment.php?attachmentid=173677
https://foro3d.com/attachment.php?attachmentid=173678
https://foro3d.com/attachment.php?attachmentid=173679