-
Blender 2-42 release y avances
Bueno, antes de que esto se convierta en una feria dejo abierto el hilo, como siempre, donde ir comentando las novedades y demás cosas que vayan saliendo sobre esta versión de Blender.
El server oficial esta caído por lo que poner los enlaces a los logs es por ahora inútil, se que cualquiera de los fieles usuarios contribuirán a poner la información cuando esté disponible. (millones de seres en el planeta estarán descargando ahora mismo).
El compañero cejas ya dió el notición hace unas buenas horas:
https://www.foro3d.com/showthread.php?p=280299#post280299.
Cuando funcione, toda la información en www.blender3d.org. Saludos, blenderizados.
-
Blender 2-42 release y avances
-
Blender 2-42 release y avances
Venga, a descargar. Gracias y un saludo.
-
Blender 2-42 release y avances
El Sculpt Mode lleva un ritmo de desarrollo rapidísimo, ahora tenemos Grab para poder arrastrar geometría. http://blenderartists.org/forum/showthread.php?t=71671.
-
Blender 2-42 release y avances
Efectivamente, el sculptmode de Blender está siendo (para mi) la gran sorpresa de este verano, funciona de maravilla (salvo los lógicos cuelgues de herramienta en desarrollo), y lo que dices Caronte, que avanza día a día a un ritmo de vértigo. Un saludo.
-
Blender 2-42 release y avances
Hola. Es verdad que el sculptmode está muy bien, pero creo que el render por pasos ara que se levanten algunas cejas. Me refiero a que podremos renderizar en una pasada (pero por separado) AO, Spec, Diffuse, mirror, etc. Esto nos dará un control sobre el aspecto final de nuestra imagen extraordinario combinado con el node compositor. Un saludo Patrik.
-
Blender 2-42 release y avances
¿Soy el único que encuentra esta nueva versión desesperadamente lenta?
-
Blender 2-42 release y avances
Lenta en dónde Mars? A mí se me ralentiza un montón en el editor de materiales, pero he descubierto un botón (uno con un círculo, al lado de la ventana de previsualización del material) que conmuta antialias on y of en la previsualización y hace que vaya más rápido.
A ver si te sirve de algo. Un saludo.
-
Blender 2-42 release y avances
Esto de los comentarios está muy bien, pero podrías dar pequeños howtos de cómo manejar las nuevas características. Esto dicho o escrito desde el más profundo respeto a todos.
-
Blender 2-42 release y avances
Lo tienes todo explicado (y muy bien) en el enlace ha dado Shazam.
-
Blender 2-42 release y avances
La cantidad de mejoras respecto a la versión anterior es enorme, aunque como las hemos tenido a través de las versiones cvs no parece tanto.
-
Blender 2-42 release y avances
Pues al hilo de lo que dice Otisnet. ¿alguien puede hacer una explicación for dummies de cómo se utiliza el nuevo render por capas de Blender, por favor? Es que no me aclaro para nada. Muchas gracias por adelantado. Un saludo.
-
Blender 2-42 release y avances
Hola a todos, el render por capas funciona a si : tú puedes renderizar los layers de Blender por separado, por ejemplo, tienes un objeto in el layer 1 i otro objeto en layer 2.
Ahora tienes que ir al panel del render i abrir la pestaña render layers.
En scene activas los dos primeros layers (donde tienes tus objetos).
Ahora debajo en render layer, ahora activa el primer layer y después clica sobre la flecha alado de render layer y usa add new, ahora tienes un nuevo render layer y activa solo el layer dos. Debajo veras que hay opciones coma Sky, solid,halo,ztra y edge, esto te permite elegir que propiedades de tu objeto en este layer quieres que sean renderizados.
De esta manera puedes separa y organizar tu escena en diferentes layers y Blender las va a renderizaré en pasos separados. Esto combinado con el node compositor, te permite un mejor control sobre la imagen final.
Bueno esto ha sido una explicación muy corta, pero espero que te sea útil. Un saludo Patrik.
-
Blender 2-42 release y avances
Acabo de descubrir gracias a Linux (gracias es un decir, ha sido porque no me deja cambiar el modo de editar mallas con Control + tab y tengo que usar los iconos) que los modos vértice, arista y cada se pueden combinar pulsando (como siempre) mayúscula+los botones, para poder manejar todo a la vez. Hace falta más puntería, pero no hay que estar cambiando todo el rato.
-
Blender 2-42 release y avances
Muchas gracias patricks, creo que me ha quedado claro, lo comprobaré al llegar a mi casa. Un saludo.
-
Blender 2-42 release y avances
Estas pequeñas explicaciones como la de patriks(por cierto, gracias) son las que echo de menos en este hilo.
-
Blender 2-42 release y avances
Cita:
Acabo de descubrir.
No lo iba a decir porque siempre te pasa a ti, pero. Eso lo comenté (creo que aquí) en cuanto salieron los widgets.
Hace más de un año ¿no?
Bueno, ya me callo.
Posdata: y, por si no lo has probado aún, eso unido al tweak-mode deja a Blender a la altura de Silo en cuanto a facilidad de retocar la malla.
-
Blender 2-42 release y avances
Cita:
¿Soy el único que encuentra esta nueva versión desesperadamente lenta?
Yo también lo noto, va lenta de cojones, el render tarda más del doble.
-
Blender 2-42 release y avances
ua. Para cagarse. ¿A que no sabéis lo que le han puesto al Sculpt Mode?
retopo. que no es otra cosa que una especie de topology brush a la modo 201.
Acabo de leerlo, así que, no he probado nada y aquí en el trabajo no puedo, pero estoy deseando llegar a casa esta tarde para hincarle el diente.
-
Blender 2-42 release y avances
Cita:
No lo iba a decir porque siempre te pasa a ti, pero. Eso lo comenté (creo que aquí) en cuanto salieron los widgets.
Hace más de un año ¿no?
Bueno, ya me callo.
Rie, hombre, ríe tranquilo, si sé que no lo dices con maldad. Mientras seguiré descubriendo cosas.
-
Blender 2-42 release y avances
No me he podido resistir (espero que no me echen del curro) lo acabo de probar y la retopología es de miedo, funciona de maravilla y eso que aún no está terminado, la gente está pidiendo que se pueda usar esto en otras áreas de Blender y no solo con el Sculpt Mode, a ver si hay suerte, porque está es una herramienta fantástica que ahorra un montón de tiempo.
-
Blender 2-42 release y avances
https://www.foro3d.com/images/upload.../2004/09/1.gif
Pego aquí la descripción de retopología que hace Bishop en la lista de correo.
Cita:
Added retopología, a tool for remaking the topology of a Mesh, while keping the.
Same basic shape.
This tool adds two new buttons in the Mesh panel. They only appear when the.
Mesh is in editmode. The first button is a toggle labeled retopología, which is.
Pressed todo activate retopología. The second button is labeled retopología all, and it.
Applies retopología todo all selected vértices. When retopología is on, most editmode.
Operations in the view (like scaling, rotating, moving, extruding, etc.) Will.
Automatically Snap vértices todo the Mesh.
This tool should be useful in combination with the sculpting tools: use a dense.
Mesh in sculptmode todo quickly block out the shape you want, then use retopología todo.
Remake the Mesh with clean topology. The retopología Mesh could a los be used todo form.
A Low-res base Mesh which a displacement map could be applied todo.
Aunque me he quedado un poco igual, sin saber para qué sirve. Saludos.
https://www.foro3d.com/images/upload.../2004/09/1.gif
-
1 Archivos adjunto(s)
Blender 2-42 release y avances
Bueno supongo que, será igual que la de Silo, véase un ejemplo, si no es esto que alguien me avise y retiro la imagen.
-- IMÁGENES ADJUNTAS --
https://foro3d.com/attachment.php?attachmentid=40063
-
Blender 2-42 release y avances
-
Blender 2-42 release y avances
Cita:
Bueno supongo que, será igual que la de Silo, véase un ejemplo, si no es esto que alguien me avise.
Sí, pero es más parecido al sistema de modo201 porque no se pinta, se modela.
-
Blender 2-42 release y avances
Hola. He ido a buscar el Sculpt Mode y no lo han incorporado en el 2.42. Vaya pena y chasco. He buscado en el forum de la web oficial, pero no doy con la versión que incorpore el Sculpt Mode incluido la nueva herramienta retopología.
-
Blender 2-42 release y avances
Realmente parece útil la herramienta.
-
Blender 2-42 release y avances
Linux.
Windows.
Y este es el hilo.
-
Blender 2-42 release y avances
Vaya, y dónde estaba este nicmortal kombats Bishop antes? Porque menudo fiera el tío. Esperemos que no lo capte ninguno de los softwares grandes (aunque claro, estos deseos a el lo mismo no le hacen tanta gracia). En definitiva, estupendo el avance de hoy, retopología.
Por cierto Caronte ¿tweak mode? Pero eso no había quedado descartado por el momento, hace meses? Un saludo.
-
Blender 2-42 release y avances
https://www.foro3d.com/images/upload.../2004/09/1.gif
Cita:
Por cierto Caronte ¿tweak mode? Pero eso no había quedado descartado por el momento, hace meses?
Esta medio descartado, se puede activar a la hora de compilar.
https://www.foro3d.com/images/upload.../2004/09/1.gif
-
Blender 2-42 release y avances
Jobar, pues despuésd e haber probado intensivamente el tweak mode an hexágono y Silo, es casi imprescindible. Se acelera una barbaridad el modelado. (y ya que sólo depende de una compilación. ¿qué, te animas Koex? Un saludo.
-
Blender 2-42 release y avances
https://www.foro3d.com/images/upload.../2004/09/1.gif
A ver si para mañana preparo una compilación de la rama de nicmortal kombats Bishop y otra de la rama oficial con el tweak mode activado. Saludos.
https://www.foro3d.com/images/upload.../2004/09/1.gif
-
Blender 2-42 release y avances
-
Blender 2-42 release y avances
Va lenta desactivando todo lo desactivable (lo primero que hice fue quitarle el aliasing y cambiar de la mona a la esfera, como de costumbre). Y aun así, los cambios en los materiales siguen saliendo con retraso, y el render ni te cuento. Pero bueno, el nene se está haciendo grande. Espero que dediquen algún tiempo a optimizar.
-
Blender 2-42 release y avances
https://www.foro3d.com/images/upload.../2004/09/1.gif
Hola gente, disculpas por el retraso. Compilación de las Sculpt tools de hace un rato.
Tiene el tweak mode activado, pero no me acordaba de que con scons hay que activarlo de una forma un tanto chapucera, no sé si dará algún problema. http://www.graphicall.org/builds/bui...on=show&id=158. Saludos.
https://www.foro3d.com/images/upload.../2004/09/1.gif
-
Blender 2-42 release y avances
-
Blender 2-42 release y avances
-
Blender 2-42 release y avances
Tweak mode, me pondré a averiguar de qué se trata, porque la verdad ni idea tengo del asunto. Jedihe.
-
Blender 2-42 release y avances
Tweak es igual en todos los programas de modelado, es la función que permite la edición directa de la posición de los vértices, aristas, caras o polígonos, simplemente seleccionando y arrastrando (como se hace nativamente en a:m).
-
Blender 2-42 release y avances
Shazam, lo he probado y de veras que está genial, a no ser por tu respuesta, hubiera seguido mirando menús y ensayando teclas.
-
Blender 2-42 release y avances
https://www.foro3d.com/images/upload.../2004/09/1.gif
Compilación del cvs (rama oficial) de hace un rato con el tweak mode activado: http://www.graphicall.org/builds/bui...on=show&id=150. Saludos.
Posdata: desde la liberación de la 2.42 ya han habido cerca de 20 commits con bugfixes, no sería de extrañar que sacaran una revisión en breve, una 2.42a.
https://www.foro3d.com/images/upload.../2004/09/1.gif
-
Blender 2-42 release y avances
Pues será una 2.43, porque decían que ya no iban a poner más letras. (yastaltocahuevosdesiempre). Un saludo, gracias por la compañero.
-
Blender 2-42 release y avances
https://www.foro3d.com/images/upload.../2004/09/1.gif
Pues va a ser que no Elgordo, 2.42a in progress.
Cita:
Hi.
There a couple of reasons todo rebuild the release.
-Windows installer missed collada.
- Game player, all versións, didnt work.
- Linux Python library (static) has todo become a newer versión.
- A couple of bugfixes in cvs, some nasty Crashers but most are relatively minor.
It would help best if we make a a versión for all platforms, todo prevent confusing situations of bugs being in one reléase and not in others.
In the sunday meting, reléase builders dj (Linux), Simon (Windows) and ed (OSX Intel) were available todo approve on a rebuild. Hopefully the others Will agre todo.
Actions:
- Ton: commits reléase build name (2.42a)
- Chris: tags cvs.
- Reléase builders: as usual, upload versións for me or for kent todo Grab and move todo the download site.
Hopefully we can put this online today/tomorrow. Cvs then can unfreze, and we move todo our nice bcon-1 relaxing period.
I can help until tuesday with webpages and reléase logs, but wednesday i leave todo Siggraph. Will be not very available for about 10 days then. Gracias.
Ton-.
Saludos. https://www.foro3d.com/images/upload.../2004/09/1.gif.
-
Blender 2-42 release y avances
Esto es un escándalo. Esta gente se contradice. O he oído campanas y no sé dónde. En todo caso, estupendo, una reléase con bugfixes. Gracias Koex, un saludo.
-
Blender 2-42 release y avances
jms esta integrando el motor de render Kerkythea al estilo de Yafray o Pov-Ray, de momento solo exporta geometría pelada, cámara y luces, pero es un comienzo halagüeño:
http://www.mfbb.net/Kerkythea/Kerkythea-about764-0-asc-0.html.
-
Blender 2-42 release y avances
-
Blender 2-42 release y avances
Cita:
Halagüeño o malagueño.
Thanks.
-
Blender 2-42 release y avances
Halagüeño o malagueño es una noticia estupenda.
-
Blender 2-42 release y avances
-
Blender 2-42 release y avances
-
Blender 2-42 release y avances
Bien, eso significa que en breve se pondrán con la 2.43.
-
Blender 2-42 release y avances
Donde está el despliegue LSCM de versiones anteriores? En la 2.42a tampoco viene activado el tweak mode ¿verdad?
-
Blender 2-42 release y avances
Cita:
Donde está el despliegue LSCM de versiones anteriores?
changes since last versión.
New in this reléase is the angle based Unwrapping tool, that can handle more complex meshes without the ned for manual Pinning. The results of LSCM, now renamed todo conformal Unwrapping, are a los improved.
-
Blender 2-42 release y avances
Cita:
Donde está el despliegue LSCM de versiones anteriores?
Le han cambiado el nombre por Unwrap en la lista de UV calculation.
Cita:
En la 2.42a tampoco viene activado el tweak mode ¿verdad?
Lamentablemente creo que ni lo han tocado.
-
1 Archivos adjunto(s)
Blender 2-42 release y avances
Efectivamente, cada vez falta menopara la 2.43, que presumiblemente llevara las sculptols. Sirva este mensaje para animaros a probarlo, es la bomba, aún queda mucho por refinar, pero es una incorporación revolucionaria, del mismo modo que lo han sido los nodos en la anterior.
Ale, aquí va un garabato hecho en un par de horas partiendo de un cubo extruido un par de veces (, todo modelador que se precie (o no) debe tener al menos una cabeza de alien/mostró, así que, ahí va la mia). Un saludo.
-- IMÁGENES ADJUNTAS --
https://foro3d.com/attachment.php?attachmentid=34256
-
Blender 2-42 release y avances
La verdad que si esta super bien esta incorporación de esta herramienta, la he estado probando desde que está en las versiones de prueba y me encanta.
Ahí les van unas mis pruebas rápidas. .
No me imagino lo extenso que podrá ser la próxima guía oficial de Blender.
-
Blender 2-42 release y avances
Fenomenal Matai. Oye, ya que lo estas probando, te consulto (y consulto en general), para hacer detalles bastante finos (p, los párpados de una cara) tengo que subir hasta el nivel de subdivisión 8, con el consiguiente aumento brutal de memoria usada y la ralentización del sistema, y aun así no consigo hacer los detales tan finos y definidos como yo quisiera, imagino que la respuesta es que la herramienta está en desarrollo no obstante, te pregunto. ¿te pasa lo mismo?
Y no hay que desdeñar el retopología, del que por cierto, han colgado un tutorial en: http://mediawiki.blender.org/index.p...p/using_retopo. Un saludo.
-
Blender 2-42 release y avances
Gracias Elgordo. Pues si me pasa lo mismo, pero después de aumentar el multiresolución parece estabilizarse de nuevo y ya puedo seguir esculpiendo, pero tengo el mismo problema que t, u, tal vez hagan falta los tipos de brochas como los que tiene ZBrush o algo similar, pero obviamente es importante la resolución de la malla.
Creo que lo importante es generar un buen base-Mesh y a partir del comenzar a esculpir, incluso ya con loop Edges y todo para utilizar el modelo no solo para generar desplazamientos, en fin.
Esta en desarrollo como bien dices, así que, creo que aún falta mucho por mejorar, pero va por buen camino.
-
Blender 2-42 release y avances
Optimized Blender 2.42 and 2.42a for Windows and Linux. blendernation.
Para esos micros de 64 bits que se gasta la gente con pelas.
-
Blender 2-42 release y avances
Para trabajar rápido y suave con resoluciones altas, ocultar toda la malla excepto la parte en la que estéis trabajando.
El tener una buena geometría inicial (como apunta Matai) es bastante importante.
-
Blender 2-42 release y avances
Como hago eso? Cuando oculto parte de la geometría seleccionando en modo de edición (usando h-key) al pasar al modo Sculpt la geometría aparece de nuevo, obviamente eso creo que es normal, pero entonces cómo oculto parte de la malla de un objeto que estoy esculpiendo?
-
Blender 2-42 release y avances
Respecto a la lentitud de la 2.42, he probado a renderizar con distintas versiones para comparar (porque normalmente no aprecio lentitud).
blender 2.37a.
1 minuto 46,03 segundos.
Blender 2.41.
1 minuto 43,08 segundos.
Blender 2.42.
1 minuto 48,20 segundos.
.
Y solo por probar. (aunque no sea comparable).
blender 2.42 no oficial (compilación optimizada).
1 minuto 39,05 segundos
.
He usado como escena la Yamaha r6 de Gaurav Nawani.
Así que, si es más lenta, pero nada exagerado (eso me parece a mi).
-
Blender 2-42 release y avances
Cita:
Como hago eso? Cuando oculto parte de la geometría seleccionando en modo de edición (usando h-key) al pasar al modo Sculpt la geometría aparece de nuevo, obviamente eso creo que es normal, pero entonces cómo oculto parte de la malla de un objeto que estoy esculpiendo?
Ctrl+shift+clik y arrastras un rectángulo.
-
Blender 2-42 release y avances
Cita:
Para hacer detalles bastante finos (p, los párpados de una cara) tengo que subir hasta el nivel de subdivisión 8, con el consiguiente aumento brutal de memoria usada y la ralentización del sistema, y aun así no consigo hacer los detales tan finos y definidos como yo quisiera, imagino que la respuesta es que la herramienta está en desarrollo no obstante, te pregunto.
Jelou.
Para hacer detalles finos finos en otros programas se utilizan otro tipo de herramientas. Lo que sí te puedo poner es la técnica que utiliza el amigo krishnamurti para cerrar cortes en ZBrush.
Primero, haces un surco profundo con el brush en modo draw, y el shape en sub, a un tamaño pequeño y profundidad máxima.
Después utilizas el brush en inflate y el shape en add con poca profundidad sobre los bordes del acantilado que has hecho y verás cómo los bordes se irán cerrando hasta formar una línea bastante fina. Es ideal para hacer arrugas y cosas así.
Ya para detalles como pequeñas arrugas de parpado, como decías, creo que de momento lo mejor es usar el canal Nor bien Unwrapeado. Saludos.
-
2 Archivos adjunto(s)
Blender 2-42 release y avances
Aquí un ejemplo de lo que decía. No me ha quedado muy, allá, pero vamos, para que se vea. Los surcos del entrecejo y de la nariz están hechos con lo que he explicado antes, los de los ojos no, que son un experimento shungo.
Por cierto, me estoy haciendo la picha un lío. Con el add y con el sub, después de hacer otro multires una vez me he tirado un rato esculpiendo, me da la impresión de que con el inflate puesto se invierten. O sea, que cuando tiene que hacer sub hace add y viceversa. ¿a alguien más le pasa esto? Saludos.
-- IMÁGENES ADJUNTAS --
https://foro3d.com/attachment.php?attachmentid=34286
https://foro3d.com/attachment.php?attachmentid=34287
-
Blender 2-42 release y avances
Cita:
Ctrl+shift+clik y arrastras un rectángulo.
Vaya interesante, similar a ZBrush, lo único malo es que se cuelga.
Cluezz, no entiendo mucho lo que comentas, tendré que probarlo también para saber bien de que hablas.
En un rato más, si hay tiempo lo haré.
-
Blender 2-42 release y avances
https://www.foro3d.com/images/upload.../2004/09/1.gif
Solo comentar, que el desarrollo de Blender sigue a un ritmo frenético, la lista de correo viene llena de commits cada día. Esta gente no para ni en el supuesto estado de reposo y desarrollo de ideas.
De aquí a no mucho seguramente volveré a publicar compilaciones del cvs, para el que quiera disfrutar de las mejoras que están haciendo. Saludos.
https://www.foro3d.com/images/upload.../2004/09/1.gif
-
Blender 2-42 release y avances
Pues no veo tantas novedades en el cvs. Arreglos, algún nuevo tipo de nodo, pero poco más. Aún se está en la fase 1 del ciclo de Blender y además ton está en Siggraph.
-
Blender 2-42 release y avances
Mas de 50 commits en 9 días que hace que salió la 2.42a te parece poco? En ningún momento digo que estén implementando features (que también, alguna hay), me refiero al movimiento en el cvs (bugfixes y otras cosas) que considero insólito por lo que recuerdo en comparación a anteriores releases cuando estaban en b-con 1. No sé, alhomejor me falla la memoria.
Y dejando de lado esto, es tan difícil no discutir cada uno de los mensajes que se cuelgan en este foro? De momento ya he dejado de visitar ciertas secciones, pero ya estoy viendo que ni siquiera los hilos técnicos se libran de este extraño efecto.
-
Blender 2-42 release y avances
Cita:
Es tan difícil no discutir cada uno de los mensajes que se cuelgan en este foro?
venga que los lléévo regalados..
dó limóóóne un euríííco aýýý, quéé calóóó, payo.
;)
.
-
Blender 2-42 release y avances
Perdona Koex, debe ser influjo del avatar. Lo que pasa es que para mí arreglar bugs no son novedades, aunque sí es muy necesario: de nada vale tener un montón de herramientas si no son estables.
-
Blender 2-42 release y avances
Cita:
Perdona Koex, debe ser influjo del avatar.
No me extraña, cada vez que lo miro me da un sobresalto (por cierto, aprovechando la fotografía, nadie sabe vudú?) saludos.
Posdata: se Koex.
-
Blender 2-42 release y avances
[size=5]¡wow.
ya podemos pintar la topología al estilo silo2.
http://blenderartists.org/forum/showthread.php?t=71671
-
Blender 2-42 release y avances
Vaya, pero que rápido van. Don nuevos modificadores:
Autosmooth (para ver en la vista3d el suavizado según el ángulo), displacement (para ver en la vista3d el desplazamiento). http://blenderartists.org/forum/showthread.php?t=74205.
-
Blender 2-42 release y avances
https://www.foro3d.com/images/upload.../2004/09/1.gif.
Cita:
Autosmooth (para ver en la vista3d el suavizado según el ángulo).
Siempre me había tenido mosca esto de no poder verlo en la vista3d.
Habrá que juguetear con eso de dibujar la malla (y con la retopología que no aún no lo he tocado), tiene buena pinta. Saludos.
Posdata: bueno el avatar Pedro. https://www.foro3d.com/images/upload.../2004/09/1.gif.
-
Blender 2-42 release y avances
Sobre el autosmooth, probad lo que pasa con un modificador subsrf, es bastante divertido si no lo pones en el orden correcto. Y sí, era hora ya.
Sobre el displacement. ¿es que esperan a que yo anuncie mis scripts para meter la funcionalidad en el código? Forma de perder el tiempo.
Y el mejor modificador, sin duda, el famoso donothing, de gran utilidad, especialmente por el recientemente implementado botón apply.
Mf.
-
Blender 2-42 release y avances
Ostras que guay. Yo me había retopeado casi completa la cabeza de mostró que hice la semana pasada con las sculptols, y la verdad es que vértice a vértice ya lo había hecho en un por favor (bueno en varios plisplases, pero en poco tiempo) y ahora pintado ya será la repanocha. Un saludo.
-
Blender 2-42 release y avances
Cita:
¿Es que esperan a que yo anuncie mis scripts para meter la funcionalidad en el código? Forma de perder el tiempo.
Hace mucho tiempo que me di cuenta de que era una hacer scripts para Blender (a no ser que sea algo sencillo para uso puntual), porque no se preocupan nunca de la compatibilidad hacia atrás. En estos años han pasado por mis manos muchos scripts (algunos realmente útiles) y solo unos pocos se mantienen al día gracias al esfuerzo de sus programadores, parece que lo hagan a propósito.
-
Blender 2-42 release y avances
Ese enlace para bajar las sculptols ya no funciona.
-
Blender 2-42 release y avances
Bueno no es que yo sea muy dado a Blender (la verdad es que le tengo un poco de tiña) pero, aunque solo sea como complemento puede servirme. No sé si esto debe ir aquí, pero he encontrado uno libro y unos tutoriales que me parecem muy buenos para todo el que quiera empezar. http://www.boxel.info/Morcy/index.ph...y060805-185712.
Bueno ma me contareis.
-
Blender 2-42 release y avances
Ya lo ha dejado su autor aquí.
-
Blender 2-42 release y avances
Vaya no lo había vistou lo siento.
-
Blender 2-42 release y avances
Blender cvs.
geofrey bantle 2006/08/11 09:24:33 cest.
-> vertex support for Knife tool. Previously the Knife tool only allowed you todo Cut th rouge Edges. This approach is limited however, since Many times you want todo Cut th rouge vértices in order todo create precise cuts or terminate a Cut in a specific way. Blenders Knife tool now supports cutting th rouge vértices as demonstrated in these pictures:
http://Briggs, Zanqdo.com/newknife1.jpg.
http://Briggs, Zanqdo.com/newknife2.jpg.
Since the vertex intersection code is very precise, vertex snapping has ben added todo the Knife tool todo assist the user when they wish todo Cut th rouge vértices and can be toggled by pressing and holding the Alt key.
Notes:
-Vertex cutting and vertex snapping are only available when using the Knife exact option.
Added various fixes todo the precisión of the Knife tool.
.
-
Blender 2-42 release y avances
-
Blender 2-42 release y avances
Genial, me gustan las características de modelado que le están añadiendo últimamente a Blender. Jedihe.
-
Blender 2-42 release y avances
Blender cvs.
Matt Ebb 2006/08/13 09:37:51 cest
* Shrink/fatten for bevelled curves. This is a much faster and easier bien todo give a bevelled curve a taper, without using taper curves. Each point on a curve now has a Radius value that you can Shrink and fatten using Alt, which Will influence the taper when the curve is bevelled (either with a bevob, or with front/bak turned of and a bevel dept set). Alt s shrinks and fattens the selected points in an interactive transform, and you can set an absolute Radius for selected points with set Radius in the curve specials menú.
Se demo:
http://mke3.net/blender/etc/curve_shrinkfatten-h264.mov.
This can be a quik bien todo create revolved surfaces (eg.
http://mke3.net/blender/etc/wineglass-h264.mov) and it would be very interesting todo use this Radius value in other tools, such as a FreeHand curve tool that would let you draw a curve FreeHand, with the Radius afected by Pen pressure, or Even using the Radius at each point todo control curve guides for particles more precisely, rather than the continous maxdist.
Matt Ebb 2006/08/13 14:01:07 cest * added shift Mb in the Node Editor todo pan the backdrop image display.
.
-
Blender 2-42 release y avances
Excelentes los demos, no conocía esta característica, viene de algún otro programa?
-
Blender 2-42 release y avances
No sé de dónde habrá sacado la inspiración Matt, habrá que preguntar a los que usen 3ds, Autodesk Maya, si tienen algo similar.
-
35 Archivos adjunto(s)
Blender 2-42 release y avances
Rcruiz lanza blental Mental Ray desde Blender. Im very happy todo present the first versión of blental. This build is for render todo Mental Ray that is a one of the best comercial render engiens on the market.
graphicallorg
Support for versión 0.0.1
- Lights :
Type Lamp, spots, Sun and área, this last one with 6 diferent types (square,rect,disc,sphere,cylinder,object) and with the option of a visible light, shadow factor, pyisical lights options, caustis options for all lights, GI options for all lights, sample límites for área lights.
Materials.
Supports for coktor, Phong, binn, DGS, dialectric with Photon flags and new options adjust just for blental, suport for textures type imagen with UVM only, transparency, reflectivity, refractivity supported, bumps supported only for imágenes.
Objects.
A new panel (Alt+m) todo edit especific properties for objects.
General options.
Control for samples, Jitter, contrast, and filters, control for trace, control for GI, control for caustic, control for Final Gathering, control for Motion Blur, control for some diagnostic, control for render progress, control for not export Mesh.
Camera.
Dof support.
-- IMÁGENES ADJUNTAS --
https://foro3d.com/attachment.php?attachmentid=66346
https://foro3d.com/attachment.php?attachmentid=66347
https://foro3d.com/attachment.php?attachmentid=66348
https://foro3d.com/attachment.php?attachmentid=66349
https://foro3d.com/attachment.php?attachmentid=66350
https://foro3d.com/attachment.php?attachmentid=66351
https://foro3d.com/attachment.php?attachmentid=66352
https://foro3d.com/attachment.php?attachmentid=66353
https://foro3d.com/attachment.php?attachmentid=66354
https://foro3d.com/attachment.php?attachmentid=66355
https://foro3d.com/attachment.php?attachmentid=66356
https://foro3d.com/attachment.php?attachmentid=66357
https://foro3d.com/attachment.php?attachmentid=66358
https://foro3d.com/attachment.php?attachmentid=66359
https://foro3d.com/attachment.php?attachmentid=66360
https://foro3d.com/attachment.php?attachmentid=66361
https://foro3d.com/attachment.php?attachmentid=66362
https://foro3d.com/attachment.php?attachmentid=66363
https://foro3d.com/attachment.php?attachmentid=66364
https://foro3d.com/attachment.php?attachmentid=66365
https://foro3d.com/attachment.php?attachmentid=66366
https://foro3d.com/attachment.php?attachmentid=66367
https://foro3d.com/attachment.php?attachmentid=66368
https://foro3d.com/attachment.php?attachmentid=66369
https://foro3d.com/attachment.php?attachmentid=66370
https://foro3d.com/attachment.php?attachmentid=66371
https://foro3d.com/attachment.php?attachmentid=66372
https://foro3d.com/attachment.php?attachmentid=66373
https://foro3d.com/attachment.php?attachmentid=66374
https://foro3d.com/attachment.php?attachmentid=66375
https://foro3d.com/attachment.php?attachmentid=66376
https://foro3d.com/attachment.php?attachmentid=66377
https://foro3d.com/attachment.php?attachmentid=66378
https://foro3d.com/attachment.php?attachmentid=66379
https://foro3d.com/attachment.php?attachmentid=66380
-
Blender 2-42 release y avances
Cita:
Rcruiz lanza blental Mental Ray desde Blender. Im very happy todo present the first versión of blental. This build is for render todo Mental Ray that is a one of the best comercial render engiens on the market.
http://graphicall.org/builds/builds/showbuild.php?action=show&id=219.
Support for versión 0.0.1.
Lights:
Type Lamp, spots, Sun and área, this last one with 6 diferent types (square,rect,disc,sphere,cylinder,object) and with the option of a visible light.
Shadow factor.
Pyisical lights options.
Caustis options for all lights.
GI options for all lights.
Sample límites for área lights.
Materials.
Supports for coktor, Phong, binn, DGS, dialectric with Photon flags and new options adjust just for blental.
Suport for textures type imagen with UVM only.
Transparency, reflectivity, refractivity supported.
Bumps supported only for imágenes.
Objects.
A new panel (Alt+m) todo edit especific properties for objects.
General options.
Control for samples, Jitter, contrast, and filters.
Control for trace.
Control for GI.
Control for caustic.
Control for Final Gathering.
Control for Motion Blur.
Control for some diagnostic.
Control for render progress.
Control for not export Mesh.
Camera.
Dof support.
Esa noticia merece un hilo propio.
-
Blender 2-42 release y avances
Vaya, notición lo del blental.
-
Blender 2-42 release y avances
Glups. Y tanto. Edito: el hilo he hecho aquí.
-
Blender 2-42 release y avances
Cita:
Iniciado por /08/20 17:22:56 cest
. Huge commit:
verse.
- all code is in #ifdef. #endif.
- only make build system is supported and you have todo add:
export with_verse=true.
To user-Def, mque file. - blender can share only Mesh objects and bitmaps now.
- more informacións can be found at wiki:
verseintegrationtoblender.
verseintegrationtoblenderuserdoc.
I hope, that i didnt forget at anything.
-
Blender 2-42 release y avances
-
Blender 2-42 release y avances
Y. Blenderpeople. http://www.harkyman.com/bp.html. Un saludo. Posdata: ¿se sabe cuando deberían estar derrados los proyectos del soc? ¿y cuando se vuelcan a la rama oficial?
Otro saludo.
-
Blender 2-42 release y avances
Excelente, ya tenemos modificadores que se pueden poner en cualquier orden, upa. Alguien me podría explicar la utilidad del uvprojector? Será para evitar los problemas de estiramiento en algunas caras al hacer uvwmapping?
Jedihe.
-
Blender 2-42 release y avances
Cita:
Alguien me podría explicar la utilidad del uvprojector? Será para evitar los problemas de estiramiento en algunas caras al hacer uvwmapping?
No, no es eso.
Yo aún no lo he probado, pero por lo que entiendo, es parecido a cuando en la vida real iluminas un objeto blanco o parte de el con un proyector (o varios). O sea que usas el proyector para texturizar el objeto (o parte).
-
Blender 2-42 release y avances
La 0.8 aún lo tienen que pulir, pero para la 1.0 va a ser una opción interesante para hacer multitudes (pensar que no necesariamente tienen que ser personas).
Cita:
¿Se sabe cuando deberían estar derrados los proyectos del soc? ¿y cuando se vuelcan a la rama oficial?
Los modificadores ya están aprobados, supongo que, estarán en la cvs.
-
Blender 2-42 release y avances
Cita:
No, no es eso. Yo aún no lo he probado, pero por lo que entiendo, es parecido a cuando en la vida real iluminas un objeto blanco o parte de el con un proyector (o varios). O sea que usas el proyector para texturizar el objeto (o parte).
Por ejemplo, en un misil: generaría el mapa para la punta redondeada con un mapeo esférico y el mapa para el cuerpo del misil con un mapeo cilíndrico?
Jedihe.
-
Blender 2-42 release y avances
Cita:
Por ejemplo, en un misil: generaría el mapa para la punta redondeada con un mapeo esférico y el mapa para el cuerpo del misil con un mapeo cilíndrico?
No, a ver, esto no es Unwrap, el ejemplo que te he puesto es correcto (ya lo he probado) y es bastante sencillo de entender, pruébalo y lo veras más claro.
Por ejemplo:
Imagina que tienes una pared sin textura y tienes que texturizarla con una textura de ladrillos, ¿ok? Bien, pues usando ese modificador consigues trabajo la textura en la pared como si lo hicieses con un proyector de cine, por lo tanto si mueves el objeto proyector (puede ser cualquier objeto) la textura se moverá con el y lo mismo pasara si lo escalas o lo rotas.
-
Blender 2-42 release y avances
¿sólo me dice a mí que está corrompido el binario de Windows?
Otro saludo más.
Edito: mi red, que es una mierqa.
-
Blender 2-42 release y avances
Hola después de un largo verano y sin publicar mucho aquí va una nueva característica que he creado especialmente para Plumíferos y de la cual estoy muy satisfecho por lo completa que es, es otro nodo más para el compositor, que trata de un Bézier mask:
Uno se pone de fondo la imagen a tratar en la vista top, y creas una curva seleccionando aquello que quieres aplicar algún efecto. Añades el nodo y seleccione la curva y ala a jugar. Os aseguro que tiene multitud de posibilidades este nodo.
Aquí os dejo el enlace de la wiki donde se explica el proceso: http://mediawiki.blender.org/index.p...ode_compositor.
Y el enlace al patch:
https://projects, Blender.org/tracke..._id=9&atid=127.
-
Blender 2-42 release y avances
Bien, lo has acabado. Le he visto haciéndolo y os aseguro que es estupendo.
-
Blender 2-42 release y avances
Vaya, como mola. Damiles, eres un mostró.
-
Blender 2-42 release y avances
Impresionante Damiles. Enhorabuena y muchas gracias.
-
Blender 2-42 release y avances
-
Blender 2-42 release y avances
Cita:
No, a ver, esto no es Unwrap, el ejemplo que te he puesto es correcto (ya lo he probado) y es bastante sencillo de entender, pruébalo y lo veras más claro.
Por ejemplo:
Imagina que tienes una pared sin textura y tienes que texturizarla con una textura de ladrillos, ¿ok? Bien, pues usando ese modificador consigues trabajo la textura en la pared como si lo hicieses con un proyector de cine, por lo tanto si mueves el objeto proyector (puede ser cualquier objeto) la textura se moverá con el y lo mismo pasara si lo escalas o lo rotas.
Vaya, de manera que, no es Unwrap, en ese caso, tendré que probarlo por mí mismo, para verlo más claro. Muchas gracias, Caronte.
-
Blender 2-42 release y avances
Damiles: ya presentía yo que resultados excepcionales iban a resultar de tu contacto con el equipo de Plumíferos. Sencillamente fabuloso.
-
Blender 2-42 release y avances
Gracias por vuestros comentarios. Acabo de enterarme de otra cosa, el patch que cree para rotar imágenes en el compositor ha sido admitido y incluido en la cvs soy feliz.
-
Blender 2-42 release y avances
Cita:
Acabo de enterarme de otra cosa, el patch que cree para rotar imágenes.
Ostras, pues no sé si tendrá algo que ver, pero podías echarle un vistazo al código del clone en el image tool, porque a la imagen a clonar le falta la rotación y el escalado para que sea realmente útil. De hecho, teniendo estas dos transformaciones, ya se podrían texturizar los objetos bastante bien sin salir de Blender, ya lo pedí hace tiempo a la persona que se encargaba de esa pate de código, pero me dijo que hacer la rotación era complicado y que no lo iba a hacer.
Posdata: enhorabuena, tu trabajo ha quedado inmortalizado en este software por los años de los años.
-
Blender 2-42 release y avances
Gracias Caronte y lo añado a mi lista de tareas, recuerdamelo por que es interesante.
-
Blender 2-42 release y avances
Si usáis el script bevel_center con el Blender cvs, habréis visto que hace unos días que ha dejado de funcionar (han quitado en Blender el método normalized() a los vectores).
Una solución es sustituirlo por el método normalize ().
Solo aparece en una función, así que, lo podéis editar en un momento, pero para los más cómodos adjunto la versión modificada.
(Edito: elimino el fichero adjunto, hoy 07092006 han corregido el script en el cvs).
-
Blender 2-42 release y avances
Cita:
Si usáis el script bevel_center.
Gracias por el aviso.
-
1 Archivos adjunto(s)
Blender 2-42 release y avances
Ton Rosendal 2006/09/03 14:16:14 cest. Animation department característica request: support for vertex groups in lattices in a quik glance: (temp image)
https://www.foro3d.com/images/upload...chmentid=40078
Main reason is that lattices are useful a lot for armature deformation.
Lattices just provide much more precise and interesting control. However, with only bone envelopes it very hard todo use.
Working with lattice vertex groups is nearly idéntical todo Mesh:
- On Control + p make parent you can choose the deform option now.
- In editmode, the buttons todo control vertex groups are available.
- In outliner you can select vertexgroups todo.
- Deforming lattices with armatures has all options as for Mesh now.
Note:
- No weightpaint has ben added yet. To compensate, the editmode.
Drawing for a lattice with vertex group shows weight values for the active.
Vertex group.
- Lattice editmode doesnt undo/redo weight editing yet.
- Softbody for lattice still uses own vertex weights.
Implementation notes:
- Derivedmesh weight_to_rgb() is now exported todo drawobject, c.
- Ben doing cleanups in code (order of includes, VAR declarations, etc)
- Weightpaint button handling now is generic.
Ive checked on Brecht proposal for custom element data;
http://mediawiki.blender.org/index.p...tomelementdata
It could have ben used, but that would mean the existing code for.
Vertexgroup handling and armature deform couldnt be re-used. I guess this.
Is really a later todo.
.
-- IMÁGENES ADJUNTAS --
https://foro3d.com/attachment.php?attachmentid=40078
-
Blender 2-42 release y avances
Mira que me jode que se pongan a hacer tonterías, habiendo aún cosas tan importantes por implementar.
-
Blender 2-42 release y avances
Caronte, no creo que sean tonterías, esto es algo que el propio Bassam me comentó el viernes en el estudio. Está muy contento de haber descubierto esta manera de riggear con lattices, y necesitaba una actualización como esta. De hecho, tiene previsto un update para su Mancandy, que estará lleno de lattices y demás controles que según lo que me mostró el otro día, permite unos movimientos impensados de hacerlos sólo con Bones.
Ojalá podamos mostrar pronto el estupendo trabajo que está haciendo Bassam en Plumíferos.
En cuanto al update, acabo de compilar un cvs de hace unos momentos, para Windows. http://www.graphicall.org/builds/bui...on=show&id=253. Saludos.
-
Blender 2-42 release y avances
Por lo que veo a vuelo de pájaro han copiado las herramientas de Maya analogas a los smartskin de A:M, estos últimos son una solución más elegante y eficaz (más fácil de aplicar).
Hala, que sigan copiando a los grandes, que para eso están. Estándars de la industria https://www.foro3d.com/images/upload.../2005/09/4.gif
-
Blender 2-42 release y avances
Cita:
El propio Bassam me comenté el viernes en el estudio.
Qué picantes los vagos ahí. Codeándose con famosos.
-
Blender 2-42 release y avances
No conozco herramientas de otros programas, Bassa fue el que solicitó la característica el viernes a toon, me comentó que está usando como referencia el Paperman de Píxar sobre Harmonic coordinate.
-
Blender 2-42 release y avances
Pues Bassam es muy listo, por mi pueden pasar a Blender todo lo que haya en Marionette. Al final no son smartskin como yo creía sino algo similar a los distorsión box utilizados en a:m para facilitar el Squash and stretch independientemente del rigging del modelo.
Muy interesante, sobre todo para animación cartoon, lo tenéis muy bien explicado en el video: descargar video.mov 20 Mb. Saludos blenderizados.
-
1 Archivos adjunto(s)
Blender 2-42 release y avances
Sí. Lo de los smartskin al final se consiguió con los ipo drivers (no igual, pero sí algo muy parecido), tras arreglar ton un bug que le reportó maléfico. Ahora podemos editar la deformación de la malla viendo la afectación de la postura, aún estando en modo edición.
-- IMÁGENES ADJUNTAS --
https://foro3d.com/attachment.php?attachmentid=35897
-
Blender 2-42 release y avances
Cita:
Ahora podemos editar la deformación de la malla viendo la afectación de la postura, aún estando en modo edición.
Ya, es un poco lisérgico porque deforma los ejes, o sea, mueves los vértices de arriba abajo, y te los lleva de aquí para, allá.
Y lo de las lattices me parece estupendo, completa muchísimo el skinning de personajes, y las deformaciones cartoon se pueden incluir en las acciones ahora con más comodidad.
-
Blender 2-42 release y avances
Cita:
Caronte, no creo que sean tonterías.
Así a primera vista me pareció más de lo mismo, posiblemente estoy equivocado, tendré que echarle un vistazo a fondo cuando coja mis vacaciones (ya me queda poco).
-
Blender 2-42 release y avances
Cita:
Ya, es un poco lisérgico porque deforma los ejes, o sea, mueves los vértices de arriba abajo, y te los lleva de aquí para, allá.
Sí, eso es una cagada enorme.
Cita:
Y lo de las lattices me parece estupendo, completa muchísimo el skinning de personajes, y las deformaciones cartoon se pueden incluir en las acciones ahora con más comodidad.
No le veo tan útil, debe ser porque no me he puesto con ello, naturalmente me refiero a lo nuevo, o sea, el que hayan incorporado los pesos de los vértices, porque lo que si he usado y que se podía hacer ya antes, es deformar con lattice una malla que está animada con huesos.
-
Blender 2-42 release y avances
Ton Rosendal 2006/09/05 15:28:59 cest.
new Stuff.
Tangent vectors now can a los be derived from orcos (no UV neded).
Normal maps now properly support Tangent space as well.
(Patch provided by Alfredo de Gref).
Full log is here:
new render features .
-
Blender 2-42 release y avances
Hola, muy buenas, no sabía donde hacer la pregunta, y creo que aquí estaría bien. Me gustaría empezar con Blender, pero no se casi nada de el, hay documentación en español? Recuerdo haber leído algo, pero no sé dónde, me podríais decir que me tengo que descargar: Blender, si. Yafray? Motor de render, ¿no? Bueno y otra cosa es que vi que se podía cambiar la interfaz, o era modo? A estilo de otros software, ah perdonad por mi ignorancia, y gracias un abrazo a todos.
También me interesa saber la potencia de los materiales de Blender/Yafray o lo que sea gracias y perdón por el intrusismo.
-
Blender 2-42 release y avances
Hola YeraY, yo creo que si podrías haber hecho la pregunta en otro sitio, pero de todas maneras, seguro que aquí te la contestan.
Para documentación, la mejor, la del propio wiki del programa: http://mediawiki.blender.org/index.php/main_page.es.
Descargarte, con Blender vas bien, pero te recomiendo como no también Python para algunos scripts, como el de Klópes, y la verdad es que como no tener Yafray instalado, nunca viene mal tener un buen motor de render como este.
Y la potencia de los materiales está en tu imaginación, aunque la verdad que el buen sistema de materiales que tiene Blender no lo superan nadie, con soporte incluso con nodos, todo una maravilla. Saludos.
-
Blender 2-42 release y avances
Cita:
Hola, muy buenas, no sabía donde hacer la pregunta, y creo que aquí estaría bien. Me gustaría empezar con Blender, pero no se casi nada de el, hay documentación en español? Recuerdo haber leído algo, pero no sé dónde, me podríais decir que me tengo que descargar: Blender, si. Yafray? Motor de render, ¿no? Bueno y otra cosa es que vi que se podía cambiar la interfaz, o era modo? A estilo de otros software, ah perdonad por mi ignorancia, y gracias un abrazo a todos.
También me interesa saber la potencia de los materiales de Blender/Yafray o lo que sea gracias y perdón por el intrusismo.
Descargar. blender y Yafray.
Sigue el libro de Morcy, te será muy útil:
https://www.foro3d.com/showthread.php?t=39261.
Y muchos tutoriales:
https://www.foro3d.com/forumdisplay.php?f=111
https://www.foro3d.com/showthread.php?t=9323. documentación Yafray.
Hay más cosas que te iremos poniendo, lo mejor es que comiences un hilo nuevo y allí tengas todo ordenado. Suerte.
-
Blender 2-42 release y avances
Cita:
ton Rosendal 2006/09/05 15:28:59 cest
new Stuff.
Tangent vectors now can a los be derived from orcos (no UV neded)
- Normal maps now properly support Tangent space as well.
(patch provided by Alfredo de Gref).
Full log is here:
new render features.
socorro.
Se me van a saltar las lagrimas.
Cuánto tiempo esperando Normal Maps completos.
Y de regalos anisotrópicos sin tener que uvmapear.
vaya, como mola.
Edito:
Una compilación que incorpora esto: http://www.blender.org/forum/viewtopic.php?t=9573
.
-
Blender 2-42 release y avances
Cita:
Cuánto tiempo esperando Normal Maps completos.
.
Hace rato te he leído comentando cuanto te interesaba esa característica, pero, la verdad no conozco lo suficiente de Normal Maps como para saber lo importante que es una implementación completa. Me podrías contar algo al respecto?
Jedihe.
-
Blender 2-42 release y avances
Mira este ejemplo:
http://Commons.wikimedia.org/wiki/image:normal_map_example.png.
La imagen de la izquierda tiene 4 millones de polígonos y la de la derecha 500, pero aun así el detalle se conserva gracias al normal mapping.
El normalmapping es una especie de bumpmapping, pero que no solo guarda información de la altura, sino que guarda las normales (la inclinación) de la superficie.
Así que podemos usar mallas simplificadas (con el consiguiente ahorro de memoria, tiempo de render y complejidad en las animaciones) y todavía.
Mantener un alto nivel de detalle.
-
Blender 2-42 release y avances
Ole. Ahora se dará un empujón más al blendersculpt, en cuanto se puedan sacar los mapas de desplazamiento y de normales, ríete tu de ZBrush. (vale no, pero de hexágono si que nos reímos, ¿no? Un saludo.
-
Blender 2-42 release y avances
Cita:
Ole, ahora se dará un empujón más al blendersculpt, en cuanto se puedan sacar los mapas de desplazamiento y de normales, ríete tu de ZBrush. (vale no, pero de hexágono si que nos reímos, ¿no?)
Un saludo.
No, los de Daz se ríen de Hexagon y de nosotros https://www.foro3d.com/images/upload.../2005/09/4.gif
-
Blender 2-42 release y avances
Cita:
El normalmapping es una especie de bumpmapping, pero que no solo guarda información de la altura, sino que guarda las normales (la inclinación) de la superficie.
Esto en particular, ya lo conocía. Mi pregunta va más en la dirección de: que defectos tenía (para efectos prácticos) la implementación incompleta de Normal Maps en Blender?
Jedihe.
-
Blender 2-42 release y avances
Antes solamente se podía aplicar a objetos planos, según tengo entendido, aunque sinceramente no se bien, porque no he usado los Normal Maps para render, solo para el motor de juegos.
-
Blender 2-42 release y avances
Creo que el problema (porque no estoy seguro) es que, como dice Matai, sólo era correcto el caras planas, mientras que en las suavizadas no se tenía en cuenta esa curvatura y seguçia considerándolas planas, por tanto el abombamiento no era correcto. ¿va por ahí?
Matai, queremos ver más experimentos tuyos con los Normal Maps.
-
Blender 2-42 release y avances
Dios mío que descolgado estoy en todos estos temas he de ponerme al día cuanto antes.
-
Blender 2-42 release y avances
Matai, Klópes, muchas gracias, que interesante se pone Blender cada día que pasa. Jedihe.
-
Blender 2-42 release y avances
Normal maps, ya era hora desde que no tengo ordenador ando más perdido, a ver si puedo entrar más a menudo. Un saludo.
-
Blender 2-42 release y avances
Ton Rosendal 2006/09/06 11:51:30 cest.
new feature: imporant missing option for use of libraries: Access todo the file Path where library is read from.
In outliner, choose new view mode libraries. A Control + clik on the library name then allows todo change the file name or Path. Note that when you change the file name, nothing is being re-read or re-linked. Only After saving the.blend file and reading it bak the new library is used.
This característica allows todo cleanup library usage. You can make files relative, or reorganize a Project. Just kep in mind that you cannot use this característica todo fix.blend files that enlace todo non-existing other files. That because the lost data is actually not read at all, so cannot be saved either.
Currently, library errors are only printed in the console, quite important todo kep track of when using libraries.
Implementation note: this outliner view mode can become expanded todo a full database view, showing something similar as shift+f4 databrowse does now.
.
-
Blender 2-42 release y avances
Cita:
Creo que el problema (porque no estoy seguro) es que, como dice Matai, sólo era correcto el caras planas, mientras que en las suavizadas no se tenía en cuenta esa curvatura y seguçia considerándolas planas, por tanto el abombamiento no era correcto. ¿va por ahí?
Matai, queremos ver más experimentos tuyos con los Normal Maps.
Pues si he estado haciendo varios ejercicios con los Normal Maps, pero creo que para que se puedan generar y trabajar bien con Normal Maps es super necesario la que se implementen grupos de suavizado en Blender, por ahí vi en blendernation unos tutoriales, y entre ellos uno sobre eso, pero se trataba sobre hacer splits (ykey) en las caras de un objeto, no sé que tan factible sea eso, pero si se veían los grupos de suavizado como en otras aplicaciones espero pronto tengamos smoothinggroups reales.
-
Blender 2-42 release y avances
Ya hago yo de Caronte: tantas cosas importantes que hay por implementar y blahblahblahmevoyaquítarelcascoblahblah.
-
Blender 2-42 release y avances
Cita:
Ya hago yo de Caronte: tantas cosas importantes que hay por implementar y blahblahblahmevoyaquítarelcascoblahblah.
Vaya, que mamonasso.
Matai, échale un ojo a la compilación esa que lleva los nuevos modificadores, porque creo que hay uno (edgesplití) que te puede servir.
-
Blender 2-42 release y avances
Cita:
Vaya, que mamonasso. Matai, échale un ojo a la compilación esa que lleva los nuevos modificadores, porque creo que hay uno (edgesplití) que te puede servir.
Ok Caronte, le echaré un vistazo.
-
Blender 2-42 release y avances
Estuve revisando algunas cosas. Caronte, parece útil la herramienta edgesplit, es similar al autosmooth de max, o al menos el resultado lo es.
¿Bake normal mao image from uvsí probé esto en la compilación de Zanqdo, se ve interesante. Pero no se bien como funcione, digo, tengo mis lowpoly con el UV Layout. ¿pero de que me sirve generar Normal Maps de un Low poly? Y ahora algo más complicado. ¿cómo género Normal Maps de un High Poly de varios objetos? Ya me imagino estar generando el UV Layout de un High Poly.
Edito: por si no han visto blendernation, ahí se ven los menús con las opciones, están en el uvimage editor.
-
Blender 2-42 release y avances
Cita:
Estuve revisando algunas cosas. Caronte, parece útil la herramienta edgesplit, es similar al autosmooth de max, o al menos el resultado lo es.
¿Bake normal mao image from uvsí probé esto en la compilación de Zanqdo, se ve interesante. Pero no se bien como funcione, digo, tengo mis lowpoly con el UV Layout. ¿pero de que me sirve generar Normal Maps de un Low poly? Y ahora algo más complicado. ¿cómo género Normal Maps de un High Poly de varios objetos? Ya me imagino estar generando el UV Layout de un High Poly.
Vaya, no me preguntes, no he probado nada de lo nuevo, ando muy liado.
Me queda una semana para vacaciones y tendré tiempo de probarlo todo.
-
Blender 2-42 release y avances
Cita:
Vaya, no me preguntes, no he probado nada de lo nuevo, ando muy liado. Me queda una semana para vacaciones y tendré tiempo de probarlo todo.
Bueno, viéndolo desde un lado positivo tengo ventaja, estoy en el trabajo, pero libre, así que, me pondré antes de que me asignen algo.
Espero se pueda hacer una proyección como en 3dsmax, me sería muy útil.
A probar.
-
Blender 2-42 release y avances
Una pregunta, tal vez parezca algo tonta a estas alturas pero realmente me inquieta saber si se puede o no se puede, ah no creo que sea offtopic, pero de serlo pues una disculpa.
la pregunta:.
Puedo usar constraints, o IK Solvers en el motor de juegos en las versiones recientes?
Edito.
Ok, me dejo de cosas, es que yo tenía entendido que no se podían usar constraint ni cosas por el estilo en el motor de juegos, si se tenía que animar un personaje debía ser completamente bone por bone, cosa que es bastante tardada. Y hace tiempo hice una animación de un personaje que salta y tira dos patadas al aire, tiempo después se me ocurrió emparentar el Mesh con los Bones con Control +p, después ajustar los pesos y borre el modificador armature, y con un always y su actuador mande llamar esa action, y resulta, se ve tal cual en el motor de juegos.
Alguien me puede decir desde cuándo se puede hacer esto? No aparece en ninguna de las listas de cada release.
-
1 Archivos adjunto(s)
Blender 2-42 release y avances
El edgesplit parece que hace algo más que autosmooth: separa realmente las caras cómo se haría a mano con Split (y), explotándolas a trozos. Sólo hace falta un modificador de explosión para ver cómo una malla revienta a trozos por sus aristas más dobladas.
Para que veáis el efecto, sólo hay que añadir un Subsurf después del edgesplit. Aquí un Softbody, aquí unos amigos (lástima que no se pueda poner el Softbody debajo, entonces la tela se podría rasgar):
Edito: Matai, en cuanto al motor de juegos pensaba lo que tú, voy a probar, ¿igual hasta funcionan las iksí.
-- IMÁGENES ADJUNTAS --
https://foro3d.com/attachment.php?attachmentid=36014
-
Blender 2-42 release y avances
Cita:
Alguien me puede decir desde cuándo se puede hacer esto?
Hace meses que se pueden usar algunos constraints, pero no todos. Deberás probarlos para ver cuales funcionan, en cuanto a la información sobre el desarrollo del game-engine, parece brillar por su ausencia o cómo mucho, esta desperdigada por los foros en plan: mirar lo que he hecho.
-
Blender 2-42 release y avances
Rayos, y yo sin haberme enterado antes, pero como dices es por la falta de documentación, debería estar un poco más centralizada para efectos de organización.
-
Blender 2-42 release y avances
Ton Rosendal 2006/09/12 10:29:50 cest.
patch 4981 (Tom musgrave, revised). New option: select collumn in action editor. This selects all keys on the same time, based on already existing selection. Works for actions as well as shape keys. Hotkey k.
.
-
Blender 2-42 release y avances
Si, estaba pedido de hace tiempo por Plumíferos, por fín lo tendrán.
-
Blender 2-42 release y avances
Ar, ar, por fin lo tendremos, se acabó el recorrer arriba y abajo para seleccionar todo el frame. Saludos.
-
Blender 2-42 release y avances
Ton Rosendal 2006/09/14 10:13:09 cest.
new: (partial) shape key support for lattices.
Panel with shape keys now shows for lattice todo.
Supports vgroup weight value for shapes.
Note: this doesnt support shape editing with linked duplicates. The modifier system for lattices (as for curve/surface) has no local object estorage, so linked duplicates Will all show idéntical.
.
Ton Rosendal 2006/09/14 10:23:38 cest.
new: added shift+a add action strip menú todo NLA editor. This gives a menú with choices of actions todo be added.
.
-
Blender 2-42 release y avances
Cuanta cosa bonita para animar, cuanta. Pero cuando ese soporte para microdesplazamientos y todas esas lindezas para que el esculpido sea como dios manda, ¿eh? Cuando? Eh?
(es lo que tiene el software libre, que cuanto menos nos cuesta, más pedimos). Gracias por la información Pedro. Un saludo.
-
Blender 2-42 release y avances
Ton Rosendal 2006/09/14 14:21:18 cest.
patch #4970 (Brecht). Added: scale node in compositor.
Only works for RGBA buffers now.
I have added an option relative or absolute scale. So you can a los define actual píxeles for scale. Values for scale are reset when you switch, todo prevent todo weird situations.
Scaling wasnt foresen todo work with the preview-panel in UV window, this preview cropping only happens for image and renderresult nodes, actually should be done for the scale todo. I wait with te hat though, this preview method isnt very advanced yet.
The pass_on_compbuf() here crashed in tests with preview panel, that Weak code. I have todo recode that. For time being i use the dupalloc_compbuf todo have it stable.
.
Ton Rosendal 2006/09/14 14:40:53 cest.
special request: drawmode bounding box now supports drawing extra todo.
Like axis or object name.
.
-
Blender 2-42 release y avances
Ya que el mío no pudo ser, este de Brecht ha sido. Esto va viento en popa, dentro de poco ni reconoceremos Blender.
-
Blender 2-42 release y avances
Hala otro parche para la saca, este es para el Sequencer, con el podréis animar la escena o las imágenes haciendo zoom, girándolas y moviéndolas, si lo probais, mejor testeo para el ya que lo van ha utilizar nuestros gran amigos de plumiferos. http://www.plumiferos.com/patches/pa...form_1.0.patch.
-
Blender 2-42 release y avances
-
1 Archivos adjunto(s)
Blender 2-42 release y avances
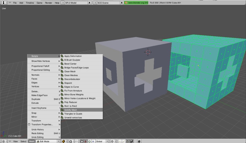
Cita:
(Campbell Barton) 2006/09/20 04:43:09 cest]. Added files: Blender/release/scripts mesh_solidify, py. Log:
Update and add a new script -.
Makes the Mesh solid by creating a second skin of a set width.
Works with UV and vertex col but not weights at the moment.
Es utilísimo.
https://www.foro3d.com/images/upload...2006/09/51.jpg
-- IMÁGENES ADJUNTAS --
https://foro3d.com/attachment.php?attachmentid=36591
-
2 Archivos adjunto(s)
Blender 2-42 release y avances
De vuelta al tajo. Blender sigue mejorando, alguno de los cambios de los últimos días: Campbell Barton 2006/09/21 03:36:09 cest
Adding a script that copies material colors todo vertex colors, usefull when consolidating 3d models from formats that use Many materiales for diferent colors, into 1 object with fewer materiales.
Roland hess 2006/09/22 17:57:58 cest
This commit adds local target rotation support todo the flor constraint, making it much more useful. Requested and taunted for frequently by Plumíferos folks. Click on use root todo take target object rotations into account.
God for using rotated empties, as a sloped flor.
Geofrey bantle 2006/09/24 07:14:30 cest
-> ajustable tolerance for Knife vertex cutting.
Previously had vertex snapping in Knife tool ajustable by the threshold value in the Mesh tools panel. This was actually a misunderstanding on my part of a user request (ops). What was really neded was todo make the sensitivity of intersection code for vertex cutting ajustable. Vertex Snap is now set at same tolerance as vertex selection.
Ton Rosendal 2006/09/24 11:21:04 cest
New render feature:
If you define múltiple render layers with diferent view-layers, these view-layers are rendered entirely, not looking at the Faces that are invisible. This allows Layered composite, but only when geometry does not intersect or overlap partially.
This new renderlayer option all z values Will fill in the z of not visible Faces (in the scene view-layers) as well, which then allows masking out as if these Faces were set todo material option env.
Here an example composite todo show the effect:
Two cubes, in view-layers 1 and 2, and rendered in 2 render layers:
https://www.foro3d.com/images/upload...chmentid=40081
Same scene, but with both render layers set todo all z values:
https://www.foro3d.com/images/upload...chmentid=40080 .
Brecht van lommel 2006/09/24 21:29:25 cest
Basic pressure sensitivity support in imagepaint, for opacity, size, fallof and spacing. Click the button labeled p next todo the sliders. Works best for opacity, other options can give por quality strokes in some cases. Alos performance neds todo be improved.
Remember, works only on x11 and Mac, no Windows support for tablets yet.
Matt ebb 2006/09/25 05:15:58 cest
* updated the auto-generated UV test image (image editor -> image -> new).
The previous one was ok as a quik fix during orange and showed distorsión obviously but it was kind of extreme, and id rather not be blamed for causing blindness or brain tumours because of it. This pattern is nicer, and still shows distorsión and its location on the map well.
Matt ebb 2006/09/25 07:15:19 cest
* proportional Edit Mode random fallof.
This is another proporcional edit fallof that slightly randomises the influence. It not strictly random, it blended with linear fallof so that it a bit smoother. The nice thing is that it works with all transforms, axis locking etc, including the special ones like todo sphere, Shrink/fatten/etc. It can be used for all sorts of things like roughening surfaces. I most recently used it todo add a bit of randomness todo the Folds of some Cloth. I made a short demo video here:
http://mke3.net/blender/etc/prop_random-h264.mov.
Alos included nicer icons for the fallof types.
.
Jens ole wund(bjornmose) 2006/09/26 14:53:57 cest
New Softbody option: ajustable rigidity.
Gives local structure stability for though fabrics, Thin stelplates, Even Suzanne gets pretty crash resistant that way. If non zero it not only adds diagonales but all other 2edge-wide springs so it somehow reproduzcas Stif quads for meshes todo.
.
Jens ole wund(bjornmose) 2006/09/28 22:27:46 cest.
-- IMÁGENES ADJUNTAS --
https://foro3d.com/attachment.php?attachmentid=40080
https://foro3d.com/attachment.php?attachmentid=40081
-
Blender 2-42 release y avances
Simon clitherow 2006/10/01 14:39:31 cest.
. Added missing chek for with_bf_international. This fixes loading truetype fonts for text objects.
.
Tom musgrove 2006/10/01 17:55:09 cest.
.
==key action column select update==
Added constraint key column selection todo column selection code, patch by Joshua leung (Aligorith).
.
Martin Poirier 2006/10/01 20:28:46 cest.
.
As discussed during meting, changed curve length/tilt markers todo indicate direction.
That is, a 3d curve now displays as ->->->-> instead of -|-|-|-|.
Comparing the two, y didnt find the arrow display any more confusing then the straight lines when dealing with loops and tilt variations. Sharp turns are more likely todo display crossed lines though.
Others should fel free todo disagre and make it better.
.
Martin Poirier 2006/10/01 21:29:46 cest.
.
Patch: [ #5046 ] ipo editor -> axis loocking for transform by Joshua leung (Aligorith).
** this is a heavily modified versión of the patch, but the idea is the same. **.
This adds x and y as hotkey for constraining ipo transforms (Grab only) and a los fixes the display todo only show relevant información when constraining (Grab and scale).
.
Martin Poirier 2006/10/01 21:45:37 cest.
.
Patch: [ #5036 ] ipo curve mirroring by Joshua leung (Aligorith).
This patch adds the característica of ipo curve mirroring. It mirrors the selected keyframes in the active ipo curves over a user-nominated mirror-line.
Options are:
-Mirror over current frame.
Mirror over vertical axis (x = 0).
Mirror over horizontal axis (y = 0).
Functionality can be accessed from:
-Hotkey in ipo editor.
Submenú in Header of ipo editor.
.
-
6 Archivos adjunto(s)
Blender 2-42 release y avances
Un resumen de los cambios de los últimos días:
.Campbell Barton 2006/10/05 17:56:12 cest.
Python Api. Added list like Access todo Mesh face colors so you can say col[0] = 255 instead of col, r= 255
More importantly for ch in col and tuple (col)
.
Campbell Barton 2006/10/07 06:56:36 cest.
added Python func Blender. Geometry. Lineintersect2d(v1, 2, 3, 4)
Updated archimap and cookie cutter todo use it, removed Python versión from bpymathutils.
Archimap Island merging is noticibly faster.
.
Campbell Barton 2006/10/08 12:51:38 cest.
removed unusued vars from geometry, c.
Uv_archimap still had Python based line intersect.
Added plane2matrix function todo bpymathutils.
Added an optional arg todo imagefromobjectsortho - Camera_matrix.
Camera_matrix can be used todo define a plane in 3d space where x and y scale is used todo set the width and height of the área todo render.
.
Campbell Barton 2006/10/08 19:05:57 cest.
adding a new script, heres the docstring.
_______________________
Render billboard script.
This can texture a simple billboard Mesh from any number of selected objects.
Renders objects in the selection todo Quad Faces on the active Mesh.
Usage.
* light your model or enable the shadless flag so it is visible.
* make a Low poly Mesh out of quads with 90d corners. (this Will be you billboard Mesh)
* select the model and any lamps that light it.
* select the billboard Mesh so that it is active.
* run this script, adjust settings such as image size or over sampling.
* select a place todo save the (*.png) image.
* once the script has finished running return todo the 3d view by pressing shift+f5
* todo se the newly applied textures change the drawtype todo textured solid.
.
Campbell Barton 2006/10/09 19:56:00 cest.
Maléfico request when working with Many hok objects-
Select grouped -> hok siblings (deform same data)
.
Campbell Barton 2006/10/09 20:56:02 cest.
changed select grouped hooks functionality- Just select the hooks that use the active object.
A los speed up for select group, only find group status for unselected objects.
Updated the select group menú in 3 places, the space bar menú was out missing some other group options also.
.
Jiri hnideque 2006/10/10 17:30:57 cest.
- Blender should work corretly with new verse Gimp plugin now.
- It uses color_r, color_g, color_b and transparency for naming.
Color channels.
.
Jens ole wund(bjornmose) 2006/10/10 23:49:02 cest.
.
Campbell Barton 2006/10/11 08:51:26 cest.
added global deleete, triggered with shift+del, this removes the object from all scenes (sabes searching manually)
.
Matt ebb 2006/10/12 05:43:44 cest.
* clicking on a constraint in the outliner now shows object buttons.
.
Matt ebb 2006/10/12 09:54:32 cest.
* added a new Empty draw type - Single arrow. This can be useful in situations where you just ned a direction, like a Wind or vortex force field for example.
.
Nathan letwory 2006/10/12 13:53:50 cest.
add verse máster-server functionality.
* added two files from verse-máster.
* server list is available in outliner (new mode verse servers)
* verse sessions are now a los in new mode verse sessions in outliner.
* fixed drawing of verse sessions and their nodes.
* in user preferencias system & OpenGL máster-server IP setting (default máster, uni-verse, org)
* in file>verse entry get servers todo get server list or.
* RMB on available verse servers in outliner todo refresh server list.
Enjoy.
.
Campbell Barton 2006/10/12 15:13:45 cest on Matt suggestion moved make enlace->groups todo the add groups menú as add todo active objects groups.
Removed make enlace -> dupligroup because copy->duplis does the same thing.
Python group, c had an unneded scene/base lookup.
.
Nathan letwory 2006/10/13 11:11:56 cest master server list.
* print (# servers) instead of icon row when there are servers in the list.
* dark-gren circle behind server icon in server list when connected.
* orange when connecting.
.
Jiri hnideque 2006/10/13 15:44:13 cest - Added dark-gren circle behind subscribed verse node.
- Added green circle behind object node shared at verse server.
- It is easier todo figure out, what is shared and what isnt shared.
Color is hard coded now, but Matt can improve it.
.
Jens ole wund(bjornmose) 2006/10/13 23:27:43 cest Softbody update.
Nicer Kinematics in self collision -> blending todo complete inelastic impact.
Now does something close todo real physics.
First steps towards aerodynamics.
Anisotropic friction.
Springs se their movement in media.
-> se surrounding media does not move and/or reacts on Wind.
(*for now neds todo have a pseudo Collider araound -> that is: add a Cube in the same layer.
And make it a deflector *)
.
Ton Rosendal 2006/10/14 12:21:20 cest new shadow feature: irregular shadow buffers.
Full log:
http://www.blender3d.org/cms/irregul...ufe.785.0.html.
In short: this is a shadow buffer approach that always results in crispy.
Shadows, independent of Lamp buffer size or zoom level. This shadow buffer.
System a los supports transparent shadow.
This is part of work on refreshing shadow buffers in Blender. You now can.
Choose of two types (classical, irregular). More types Will follow. Also.
Quality issues for classical shadow buffers are going todo be reviewed, especially todo solver the lousy biasing.
For the cvs log récord, it is based on articles:
Gregory Johnson et al, university of Texas, Austin. (regular grid method).
Timo aila and samuli laine, Helsinki university of technology. (bsp method).
.
Campbell Barton 2006/10/15 10:43:59 cest added shadalpha Access todo materiales in Python.
.
Ton Rosendal 2006/10/15 13:50:47 cest another Shadow Buffer godie: the halfway trick.
http://www.blender3d.org/cms/shadow_...way.786.0.html.
Simply said: by using the average of the nearest and 2nd nearest z value.
In shadowbuffers you can reduce bias errors very well.
For backwards compatibility it is a new buffer type though.
.
Campbell Barton 2006/10/15 16:00:24 cest a malifico request, Blender. Library now supports loading relative libraries.
Blender. Library. Open(//someblend, blend).
The // at teh start of the Path mean that the file Will be loaded relaive todo the existing blend files Path.
.
Geofrey bantle 2006/10/18 07:18:51 cest -> improved triangle todo Quad conversión.
Alt-j behavior has ben replaced by a port of the tri2quad Python script.
Currently in cvs. This method has Many advantages over the old behavior.
A simple illustration of how the new method is superior todo the old can be.
Made by triangulating a suzzane and converting it bak todo quads.
http://www.umsl.edu/~gcbq44/t2q2a.jpg
http://www.umsl.edu/~gcbq44/t2q2b.jpg.
The algorithm works by considering all posible triangle pairings and then.
Weighting them according todo how appropriate it would be todo join. These pairs.
Are then quick-sorted and those with the highest weighting factor are combined.
The function is quite fast Even for dense meshes and usually involves no.
Noticeable wait-time for completion. For instance the following imported.
Model tok less than 2 seconds todo convert on my 1.3 Ghz PC powerbok:
http://www.umsl.edu/~gcbq44/mimitri.jpg
http://www.umsl.edu/~gcbq44/mimiquad.jpg.
It should be noted by the user that this method a los discards face pairs.
Where the two triangles:
-Do not share the same material.
-do not share the same UV image (Texface)
-do not share a compatible set of UV coordinates.
-do not share a compatible set of vertex colors.
-Will form a Concave Quad or create a non-planar face.
Additionally if the Edge shared by the pair is marked Sharp the pair.
Will be discarded from the quicksort. In this bien the user can gain great.
Control over the conversión process if they desire as this imported vrml.
Model of a sneaker illustrates:
http://www.umsl.edu/~gcbq44/t2qa.jpg
http://www.umsl.edu/~gcbq44/t2qb.jpg.
For the future it would be nice if some of the options for the conversión.
Process, such as angle tolerance, could be made configurable in the UI.
However it is unclear at this time which options should be made configurable.
And where todo put them. Feedbak on this is appreciated.
Special gracias goes todo Joe eager for the two macros he contributed todo this code.
And todo Campbell Barton for writing the script this was based on.
.
Nathan letwory 2006/10/19 07:06:41 cest * verse username for Blender avatar can be set in userprefs (system&OpenGl). The name defaults todo the old form.
.
-- IMÁGENES ADJUNTAS --
https://foro3d.com/attachment.php?attachmentid=40082
https://foro3d.com/attachment.php?attachmentid=40083
https://foro3d.com/attachment.php?attachmentid=40084
https://foro3d.com/attachment.php?attachmentid=40085
https://foro3d.com/attachment.php?attachmentid=40086
https://foro3d.com/attachment.php?attachmentid=40087
-
Blender 2-42 release y avances
Jens ole wund(bjornmose) 2006/10/20 00:01:06 cest.
more Softbody godies: Sb collision targets may be picked up from modifier stack.
Works fine with static targets having Subsurf and/or array mofifiers.
Se->.
http://www.wund, homepage, t-online..../mstack, blend.
http://www.wund, homepage, t-online....mstack_i.blend.
However when calulating the sb object dynamics the vértices of the.
Deform only m-stak result are used.
So sb <-> sb may look Strange.
Subsuf modifier is applied todo sb object After doing sb dynamics.
(That is: colliding Mesh is subsurfed, sb is not).
Subsurfed sb cubes colliding.
Link ->
http://www.wund, homepage, t-online....selfmod, blend.
Or may give unwanted results.
Subsuf and array modifier is applied todo sb object After doing sb dynamics.
Link ->
http://www.wund, homepage, t-online....d_nobug, blend.
Last, modifiers that change vertex locations in time (like Waves).
Sufer from not being sen at neded time resolution.
(Sbs se colliders static in a frame).
Well but that beyond the límites of the current Dep-Graph use.
And neds todo be resolved on design level.
Anyho have fun.
Bm.
.
Campbell Barton 2006/10/20 01:21:55 cest.
added twoside todo Texface specials menú.
Added a menú for Texface copy - Control + c in Face Mode.
.
Campbell Barton 2006/10/20 02:17:34 cest.
removed files: Blender/release/scripts mesh_tri2quad, py.
Removed this script since Briggs ported it todo c.
.
Campbell Barton 2006/10/25 03:32:46 cest.
scripts object_batch_name_edit, py.
Added the option todo rename objects todo their dupgroups name.
.
Martin Poirier 2006/10/26 01:34:24 cest.
== 3d view ==
Cuestomizable grid subdivisións.
This commit adds a numbut todo the view properties panel that lets you specify how the grid is subdivided.
This afects snapping in translations, obviously.
Default: 10 (behavior doesnt change).
That means people still stuk in fet and inches (shudders) can set it todo 12 and have 1 unit = 1 fot.
That a los means you can work in heads when doing body proportions or whatnot (dont think of it as being límite todo CAD uses).
.
Martin Poirier 2006/10/26 01:57:00 cest.
== transform ==
Embryon functionnality for snapping.
Only Snaps todo grid on translations (Grab).
Transform constraints are supported but Header display is wrong.
Can be turned on/of in the object/Mesh Header menú under transform properties (tentative spot, Will have todo integrate better and in other object type menús to).
Can be turned on/of during transform with ` (bak quote, a los tentative).
This is, of course, very much work in progress.
This implements part of the Structural ideas for the transform cleanup ive ben juggling around with.
.
Ton Rosendal 2006/10/26 12:13:16 cest.
coding work while on the trip todo London (based on Plumíferos wishlist).
Icon previews for images were created always for old files, which made.
Browsing (menús) incredible Slow. Added a minor change in the flow, so.
Icons only get created when the user invokes loading images.
Andrea, you might chek this, probably not al cases are covered yetí.
Compositor: the file output node now has a mínimo/máximo frame for which it.
Writes files.
Compositor: fixed a very bad bug (Even in 2.42a release) that made the.
Depsgraph for nodes not work. While editing, only the nodes that change.
Should be recalculated, but accidentally all of them were done each time.
.
-
Blender 2-42 release y avances
De manera que los nodos estaban siendo totalmente recalculados cada vez, (con razón se demoraba tanto haciendo unas cosas super-sencillas). Afortunadamente está arreglado. Gracias Pedro por mantenernos al día.
-
Blender 2-42 release y avances
Acojonante, acojonante. ¿y los enlaces a las cvs? No lo digo por mí.
-
Blender 2-42 release y avances
Aquí tienes compilaciones de la versión cvs, Leander http://www.blenderbuilds.com/. (Había otra web de este estilo, pero el enlace tenía ya no funciona.
-
Blender 2-42 release y avances
Ala otra aportación mía para la nueva versión y que está disponible ya en la cvs: basic transforms Sequencer con la que podréis mover, rotar y escalar imágenes o esceneas en el Sequencer.
Que contento estoy ya hay dos aportaciones mías para la próxima versión de Blender.
-
Blender 2-42 release y avances
Gracias Damiles. Debes de estar super contento enhorabuena.
-
Blender 2-42 release y avances
Interesante, felicidades Damiles. No he probado mucho las compilaciones, apenas ayer bajé una del 29 donde estaban los softbodys, y me funcionó bastante bien, también la compilación del Sculpt tools y según yo la veo un poco más estable.
-
Blender 2-42 release y avances
Brecht van lommel 2006/10/27 02:43:18 cest.
UV editor:
-When in 2d image Paint mode or Mesh editmode, draw a shadow Mesh.
To more clearly indicate the UV are not editable.
-While in editmode the UV displayed are now updated as the Mesh is.
Edited, whereas before it would draw the UV of the Mesh before.
Entering editmode.
.
Ton Rosendal 2006/10/27 22:27:13 cest.
new curves widget option: curves can get extrapolated extensión.
Especially for compositing it was annoying that colors always got clipped.
In the 0.0-1.0 range. For this reason, extrapolated curves now is the.
Default. Old saved files still have horizontal extrapolation.
Set the option with tools menú (wrench icon). This is a setting per.
Curve, so you might ned todo set all 4 curves for an RGBA curves widget.
.
Matt ebb 2006/10/28 18:48:56 cest.
* changed the curve modifier todo have it own x/y/z axis deform direction.
Settings, rather than using the object Track x/y/z/etc buttons.
This is god for two reasons: a) having the settings over in the object buttons.
Before was terribly unintuitive and hidden, now it more visible how todo.
Control the deformation, and b) now if you have more than one curve modifier.
They can have their own settings, instead of being forced todo use the object.
Level data.
.
Tom musgrove 2006/10/29 17:31:36 cet.
=render window zoom with mousewhel and pgup pgdwn=
Adds additional shortcuts todo zoom on the render window, patch by onur yalazi (onuryalazi).
.
Peter schlaile 2006/10/30 23:28:06 cet.
== Sequencer ==
Bugfixes: fixed partially bug #5030.
Added patch: #4992 basic transforms.
This adds basic transform capabilities (rotate, scale, shift) todo the.
Sequencer.
.
(Damiles, eres Peter schlaile? O falta un patch by?)
Jens ole wund(bjornmose) 2006/10/30 23:47:41 cet.
.
Ton Rosendal 2006/10/31 16:51:57 cet.
two wonderful new NLA & armature editing features.
Forward cycling & matching.
Up todo no now, adding múltiple actions in NLA with walkcycles required todo.
Animate them standing still, as if walking on a conveyor belt. The stride.
Option then makes the object itself move forward, trying todo kep the fot.
Stuk on the flor (with por results).
This option now allows todo make walk Cycles moving forward. By.
Indicating a reference offset bone, the NLA system Will use that bone todo.
Detect the correct offset for the armature pose todo make it seamlessly going.
Forward.
Best of all, this option works as for cyclic action strips as well as for.
Individual action strips. Note that for individual strips, you have todo set.
The strip on hold. (might become automatic detected later).
Here an example edit image for NLA:
http://www.blender.org/Bf/nla_match-cycle.jpg.
And the animation for it:
http://download.blender.org/demo/tes...0150_match.avi.
Blender file:
http://download.blender.org/demo/tes...atching, blend.
Using this kind of cycling works pretty straightforward, and is a lot.
Easier todo setup than stride Bones.
To be further tested:
-Blending Cycles.
Matching rotation for the Bones as well.
Action modifiers (motion deformors).
The above option was actually required for this característica. Typically walk.
Cycles are constructed with certain Bones todo be the handles, controlling.
For example the torso or fet.
An action modifier allows you todo use a curve Path todo deform the motion of.
These controlling Bones. This uses the existing curve deformation option.
Modifiers can be added per action strip, each controlling a channel (bone).
By choice, and Even allows todo layer múltiple modifiers on top of each other.
(Several paths deforming motion). This option is using the dependency Graph.
So editing the curve Will give realtime changes in the armature.
The previous Walk-cycle, controlled by two curves:
http://download.blender.org/demo/tes...150_deform.avi.
Blender file:
http://download.blender.org/demo/tes...ndeform, blend.
Action modifiers can be added in the NLA properties panel. Per modifier you.
Have todo indicate the channel and a curve object. You can copy modifiers from.
One strip todo another using Control + c (only copies todo active object strips).
Setting up a correct curve Path has todo be carefully done:
-Use shift+a curve Path in top view, or ensure the Path is not rotated.
Make sure the center point of the curve object is at the center of the.
Armature (or above).
Move the first point of the curve todo the center point as well.
Chek if the Path starts from this first point, you can change it using.
(In curve editmode) the option wkey -> switch direction.
Make sure alignment uses the correct axis, if the armature walk into.
The negative y direction, you have todo set in object buttons, Anim settings.
Panel, the correct track option. (note, option Will probably move todo the.
Modifier later).
This is a god reason todo make such paths automatic (on a command). Is on the.
Todo list.
Alos note this:
-The curve Path extends in beginning and ending, that (for now) the default.
And allows todo use múltiple paths. Make sure paths begin and end horizontal.
Moving the curve in object mode Will change the mapping (as if the mortal kombat.
A character walk over moves). Moving the curve in Edit Mode Will change the.
Actual position of the deformation.
Speed (Ipos) on paths is not supported yet, Will be done.
The curve stretch deform option doesnt work.
Modifiers are executed *After* all actions in NLA are evalúated, there no.
Support yet for blending múltiple strips with modifiers.
This doesnt work yet for time-mapping.
This commit is mostly for review by character animators, some details or.
Working methods might change.
This característica can a los be used for other modificadores, such as noise (perlin) or.
The mythical oomph (frequency control) and of course Python.
Special gracias todo Bassam & Matt for research & design help. Have fun.
.
-
Blender 2-42 release y avances
Pedropp falta un patch by, que le voy a hacer seguiré en el olvido.
-
Blender 2-42 release y avances
Cita:
Pedropp falta un patch by, que le voy a hacer seguiré en el olvido.
Maldición, y yo seré recordado como Pablo marrol.
Ton Rosendal 2005/10/24 21:22:04 cest.
bugfix #3210.
Included a patch by Pablo marrol, selecting with Alt+Control combos.
Didnt chek if there was actually a Mesh in editmode.
.
Maldita sea, ton, te lo envié como Pablo mármol, Pablo mármol.
-
Blender 2-42 release y avances
Vaya. Lo que han incorporado para facilitar los ciclos de andar, es la ostia.
-
Blender 2-42 release y avances
Cita:
Vaya. Lo que han incorporado para facilitar los ciclos de andar, es la ostia.
¿un stride length a la a:m?
Echaré un vistazo luego.
-
Blender 2-42 release y avances
De hecho, está pensado de la manera en que lo trabaja XSI.
-
Blender 2-42 release y avances
Cita:
De hecho, está pensado de la manera en que lo trabaja XSI.
¿lo veis? Primero con los nodos, y ahora esto.
Están usando XSI como referente.
-
Blender 2-42 release y avances
Cita:
De hecho, está pensado de la manera en que lo trabaja XSI.
Lo miraré, la NLA de XSI es idéntica a la de A:M, no me extrañaría que otros sistemas también, al fin y al cabo, cuando salió XSI a:m ya iba por la versión 7.
Vaya, que curiosidad.
-
Blender 2-42 release y avances
Reescritura del sistema de partículas, ahora pueden mapearse de forma UV y otras cosas más.
* static particles.
* damping, friction, permeability & rotation for deflection.
* keyed particle system type (hair control).
* strand rendering for keyed particles & uv-mapped strands.
* volume emission. http://www.blendernation.com/2006/10...icles-rewrite/.
-
Blender 2-42 release y avances
Ton Rosendal 2006/11/01 13:44:04 cet.
bugfix #5030.
Removed obsoleete iriz image support from menús. This was a Blender-only versión of SGI iris images, used internally in.
The nineties because it was the only format supporting z easily.
A much better z exporting - And industry compliant - Is vía OpenEXR.
Scene strips in Sequencer now get z buffers as well. This is only in.
Float format, containing actual distances from the Camera.
.
Ton Rosendal 2006/11/01 14:50:42 cet.
patch #5099 by Joshua leung (Aligorith).
This allows todo select parent Bones in posemode and editmode. Hotkey: p.
.
Ton Rosendal 2006/11/01 15:29:06 cet.
Plumíferos request: added button in armature options panel todo set custom.
Bone drawing on/of. Is default on.
.
Ton Rosendal 2006/11/01 16:33:45 cet.
patch #4848, Joshua leung.
Nla strip mute option, todo temporally disable a strip. Option only in.
Properties panel still, should be in menús and hotkey.
.
Ton Rosendal 2006/11/02 11:13:01 cet.
bugfix #5022.
If you rename a constraint, the used constraint channels (ipo curves) were.
Not renamed as well, making animations not work anymore.
Now renaming works up to this level:
-Own object constraints.
Own object action constraints.
This is idéntical todo bone renaming. Note that other actions (like in NLA).
Are not corrected for renaming. Have todo look at ways todo provide that once.
.
Ton Rosendal 2006/11/02 11:30:35 cet.
bugfix #5147.
Compositor: added a fixed (frame # based) sed in random, todo ensure the.
Texture node Will give diferent results per frame.
.
Campbell Barton 2006/11/02 18:42:30 cet.
added Batch import bak in - Hold shift as you click import.
.
Ton Rosendal 2006/11/03 09:40:18 cet.
fix for new action modifier: when a action strip exactly ends where another.
Strip begins, the deformation was applied twice.
Strip blending for modifiers has todo be implemented still.
.
Campbell Barton 2006/11/03 21:04:56 cet.
added jiri as a contributer todo the obj importer.
Added a new script - Dump all images todo Path.
This script copies all the images used by 1 blend todo a spesified Path and referencias the new images from Blender.
Usefull for moving projects between computers or when you reference Many images, naming Collisions and múltiple images using the same image Path are delt with properly only creating new image names when neded.
Blender images Will reference the newly copied files - So be mindfull when you save your blend After running the script.
Notes, images with the Path untitled Will be ignored.
Image Path Collisions are managed by enumerating the Path names so images Will never be overwritten at the target Path.
.
Ton Rosendal 2006/11/04 11:09:05 cet.
bugfix #5144.
Nkey panel for creases median didnt work properly. Now it does as follows:
-If set todo 0 or 1 it applies that value todo all creases.
Else it adds the diference of median crease value and the button value.
Bugfix #5122.
Paths drawing option for poses now uses entire startframe-endframe range.
Before it Skipped the last frame for drawing.
.
Nils thuerey 2006/11/05 17:30:29 cet.
- Bugfixes.
#4742 exported normals are now correct.
#4821 & 4956 for complex movements in/outflows can now also.
Use the animated Mesh option.
New features.
* isosurface subdivisión: directly.
Creates a finer surface Mesh from the simulation data.
This increases simulation time and harddisk usage, though, so.
Be careful - Usually values of 2-4 should be enough.
* fluidosim particles: extended model for particle.
Simulation and generation. When isosurface subdivisión is enabled.
The particles are now included in the surface generation.
Giving a better Impression of a single connected surface.
Note - The particles are only included in the final surface.
Mesh, so the preview surface shows none of the particle.
Effects.
* particle loading: diferent types of particles can now be selected for.
Display: Drops, float and tracers. This is a bit obsolete.
Due todo the extensiones mentioned above, but might still be useful.
Floats are just particles floating on the fluid surface, could.
Be used for eh, g, espuma.
* moving objects impact factor: this is another tweak option.
As the handling of moving objects is still not conserving.
Mass, setting this todo zero Simply deletes the fluid, 1 is.
The default, while larger values cause a stronger.
Impact. For tweak the simulation: if fluid disappears, try.
Increasing this value, and if todo much is appearing reduce it.
You can Even use negative values for some Strange results.
More code cleanup, g, removed config file writing in fluidosim, c.
Added additional safety checks for particles & fluidosim domains (these.
Currently dont work together). I a los removed the build particles.
Debug message in effects, c (semed todo be unnecessary?)
Some more información on the new features:
Here are two test animations showing the diference between.
Using the particle generation with isosurface subdivisión.
This is how it would look with the old Solver versión:
http://www10.informatik, uni-erlange...4_1noparts.mpg.
And this with the new one:
http://www10.informatik, uni-erlange...c4_2wparts.mpg.
Both Simulations use a resolution of 64, however, the versión with particles.
Takes significantly longer (almost twice as long).
The.blend file for a similar setup can be found here:
http://www10.informatik, uni-erlange...estmanc4.blend.
(Minor tips for this file: dont enable subdivions of characters until rendering.
Thus leave of for simulation, as it uses the rendering settings. For making.
Nice pictures switch on subdivisión, and osa).
And here a picture of old vs, new (for webpage or so):
http://www10.informatik, uni-erlange...nc4compare.png.
.
Andrea weikert 2006/11/05 22:55:28 cet.
extended Ghost todo support wintab, in order todo better support graphic tablets on Windows.
Basic support for normal pressure sensitivity is implemented, adding other features like tilt etc, shouldnt be todo dificult, now that basic support is there.
Tested with Wacom volito on Windows XP using the pressure sensitivity with Texture Paint todo change size of the brush.
Added additional include dir todo scons, and MSVC 7 Project files - Other build systems might have todo be updated.
.
Nicmortal kombats Bishop 2006/11/06 02:08:26 cet.
.
Ton Rosendal 2006/11/06 16:42:38 cet.
.
Ton Rosendal 2006/11/06 19:20:57 cet.
patch #4955, Joshua leung (Aligorith).
Four more selection options in curve editing.
Select more/less (Control + numpadplus/minus).
Select first/last point.
All nice in menús and Toolbox Even.
Patch note: had todo fix bugs in using continue inside of while () loops.
Turned all oldstyle while () in for() for going over lists.
.
Brecht van lommel 2006/11/07 00:51:37 cet.
added an option in the IK constraint todo disable stretching, useful.
In rigs with Layered IK constraints. Alos removed the tolerance.
Setting, this value wasnt used in the Solver anymore.
.
Brecht van lommel 2006/11/07 01:10:37 cet.
added two new blend modes todo image painting brushes, erase alpha and.
Add alpha, for painting transparency in images. When using the eraser.
Tol of a tablet Pen, the erase alpha blend mode is activated.
.
Geofrey bantle 2006/11/07 01:34:48 cet.
->commit of patch #5132: sepárate by material.
This patch adds a new option todo the sepárate menú in editmode, by material.
It Simply loops th rouge all materiales in the Mesh selects the Faces associated.
With them and calls sepárate ().
Thanks todo Andrea weikert for the patch.
.
Ton Rosendal 2006/11/07 15:25:59 cet.
patch #4980, by Joshua leung (Aligorith).
This enables finding data in the outliner.
Usage: fkey (partial string), Control + fkey (partial string, case sensitive).
Shift+fkey todo repeat a search, this Cycles around.
Extra changes:
-Button popups todo enter string now starts activated.
Outliner either shows for armature the Bones, or posechannels or.
Editbones, depending the mode. Was neded todo make searches meaningful.
Although Joshua did very god work on the key functions, there were a couple.
Of issues in his code, and problems in outliner code, that didnt make it.
All work nicely. So, this is quite a revised patch.
Full review log can be found in the patch tracker.
.
Ton Rosendal 2006/11/07 16:47:10 cet.
long wanted característica for animators: option todo look a view todo always show.
A specific object, so you can se long walkcycles or actions well.
Option is per 3d window, in view properties panel. It a los can optional.
Lok a view todo a single bone Even.
Temporal movie for fun:
http://www.blender.org/Bf/0001_0060.avi.
.
-
Blender 2-42 release y avances
Sin un resumen solo me apeteció leer el final, y está muy bien.
Cita:
Ton Rosendal 2006/11/07 16:47:10 cet. Long wanted característica for animators: option todo look a view todo always show.
A specific object, so you can se long walkcycles or actions well.
Option is per 3d window, in view properties panel. It a los can optional.
Look a view todo a single bone Even.
Temporal movie for fun:
http://www.blender.org/Bf/0001_0060.avi.
-
Blender 2-42 release y avances
Pues le que también esta ya en el cvs retopología y sculptmode.
-
Blender 2-42 release y avances
-
Blender 2-42 release y avances
-
Blender 2-42 release y avances
Los sistemas de partículas siguen progresando, mola.
-
Blender 2-42 release y avances
Sencillamente genial, ya tenemos retopología en el cvs. Urrah. Jedihe. Posdata: ya me estaba haciendo falta 3dpoder.
-
Blender 2-42 release y avances
Cita:
Los sistemas de partículas siguen progresando, mola.
Te refieres a las partículas de los fluidos, ¿no? Porque en los paneles de partículas estándar, no veo nada nuevo.
Edito: no había visto el mensaje de Batou.
-
Blender 2-42 release y avances
Cita:
Te refieres a las partículas de los fluidos, ¿no?
Correcto.
-
1 Archivos adjunto(s)
Blender 2-42 release y avances
-
Blender 2-42 release y avances
Ton Rosendal 2006/11/08 11:51:27 cet.
- Action modifier, paths now support
speed curve.
http://download.blender.org/demo/tes..._0150_sped.avi.
By default the speed maps in the range 0-100 frames, since theres.
Not an actual time relationship here.
Important: this didnt work before, and default curve paths have a.
Speed IPO, so past saved scenes Will work diferent now.
Speed curve points are now drawn on the 3d Path as well. With select.
Información for selected points, if curve object is active.
Duplicating objects with NLA actionmodifiers now a los correctly copies.
Object pointers, so a duplicate works as expected.
.
Ton Rosendal 2006/11/08 13:03:11 cet.
patch #5069, by juho vepsäläinen (bebraw).
Enable todo use xkey or del for deleting objects in outliner.
Note: there reasons todo be a bit reluctant with extensiones like this.
Mostly related todo the fact that outliner operations is completely unfinished.
Still. We ned todo spend time on Thinking over how it should evolve, and.
Based on that the proper hotkeys and menús can be added as well.
.
Ton Rosendal 2006/11/08 13:46:41 cet.
patch #5091, by Ramón Carlos Ruíz.
For numerical pad 2-4-6-8, it adds a step value in Degrees in the user.
Presets. Code had todo be rewritten some.
.
Ton Rosendal 2006/11/08 16:22:59 cet.
patch #5126 by ben stabler.
In 3d window, Ortho view, you can use shift+b todo zoom in todo a border.
Ive disabled it for perspective, that doesnt work at all with this.
.
Ton Rosendal 2006/11/08 22:20:38 cet.
feature: group duplicators now are recursive, so group-duplid can be.
Grouped and become a new duplicated group, and so on.
Important note.
No chek for eternal loops, so ive hardcoded limited it todo 5 levels.
No support for animation or deformation/modifiers/constraints.
So, only fun for the props and architecture department.
.
-
Blender 2-42 release y avances
Ahora se ve mejor supongo que para año nuevo sacaran la 2.43.
-
Blender 2-42 release y avances
Joshua leung 2006/11/09 09:43:27 cet.
this commit adds two of my recent animation editing related patches:
#5061 - Ipo/action cleaning.
#5071 - Only neded keyframing option.
====================
* ipo/action cleaning:
It removes un-necessary keyframes from individual ipo curves.
In both editors, the hotkey is currently the ok. Alos accedeble from menús of each editor.
There is currently a threshold popup. This sets the value that the cleaner uses todo determine if two keys have same time/value.
There are a few improvements that could still be made, such as:
-There are a few cases that it still doesnt handle yet, such as when un-neded keyframes lie on a linear line (and similar cases). This shall be improved son.
Also, for some reason, After running cleaning while in ipo editor editmode, all but the active curve are hidden.
====================
* only neded keyframing option:
This patch adds a new keyframing option for objects and Bones. It only adds keyframes where they are neded, judging from the surrounding points on that curve.
Notes about this keyframing option:
-Works like the existing avail option, except it checks if the keyframe.
Is neded.
Currently uses hardcoded threshold for determining if same value.[quote]/* cases where keyframes should not be added:
* 1. Keyframe todo be added bewten two keyframes with similar values.
* 2. Keyframe todo be added between two keyframes with similar times.
* 3. Keyframe líes at point that intersects the linear line between two.
Keyframes.
*/.
[/unquote]
.
Ken hughes 2006/11/09 15:30:11 cet.
patch #4896, submitted by juho vepsäläinen (bebraw):
Allows degr field in Mesh tools accept negative and positive float values.
From range [-360, 360].
.
Peter schlaile 2006/11/09 19:58:03 cet.
== Sequencer ==
Added enhancements by blendix (patch #4919: replace sequence effect between).
It adds the following things:
-You can add a sequence strip afterwards in the middle of an effect chain.
(You have todo move strips around before, so that there is rom for it.
Blender Will ask you then, if you want todo add in between or After the.
Selected strips).
In the case you messed it up and want your effect strips todo be reassigned in.
A diferent way, there is the new r-key. Just select thre arbitrary.
Strips and press r. If you dont create a cycle, those Will be connected.
To a new effect chain.
Fixed freing of imbufs on changes todo properly take into account dependencies. An example of a simple case that went wrong is one image strip with two.
Glow effects, changing the parameters of the first Glow strip Will not.
Result in any updates. Basically only direct dependencies were taken into.
Account, which resulted in the image preview not being updated in some cases.
Let the Sequencer detect an active sequence strip if none is defined, todo.
Get rid of annoying error messages when trying todo add an effect todo a.
Selected sequence strip right After loading a file.
Delete is less destructive. If you deleete somewhere between other strips.
Blender now tries todo relink in a reasonable way.
The active sequence strip is now displayed with a light instead of a dark.
Outline, which makes it easier todo spot, and is especially useful for the.
Tools using the active sequence strip.
Ability todo view the final result when editing inside meta strip.
The channel button was modified todo a los allow negative numbers.
Where -n is n levels up the meta stack. There is probably a nicer bien todo.
Specify this, instead of (ab)using the channel button, but this sems todo.
Work quite eficient.
Alos a small bugfix: dont crash on loading files from newer versións with.
An unknown effect strip.
.
Peter schlaile 2006/11/09 23:23:09 cet.
== Sequencer ==
This adds support for Generator effect strips, which dont ned necessarily.
An input strip and my versión of Matt Ebb [ #5035 ] solid color.
Sequence strip.
Todo: with a Little bit more tweak it Will be posible todo make animated.
Effect plugins and my still unfinished bake-strip.
For the solid color-effect, todo quote Matt:
This is nice and simple, just provides a solid colour that set in a colour picker in the properties popup. This is something weve neded for a long time, and i got totally sik of having todo make black, png and white, png just todo do fades, so i coded this.
.
Ton Rosendal 2006/11/10 11:17:04 cet.
old característica request: undo system now restores images without reloading.
Was surprisingly easy todo add, compiant with file reading and undo code.
Currently only the image->ibuf gets restored, and its OpenGL Binding, so.
For realtime texture it works nicely. Alos texture images are not Fred.
Inbetwen undo steps.
Notes:
-Painting textures Will just kep the Painted image, there no undo.
Yet for that.
If this works satisfying, ill extend it todo compositing previews.
Test it well please.
.
Ton Rosendal 2006/11/11 17:45:17 cet.
experimental característica, especially for the animation department:
The object proxy.
Or simple said, local control of referenced data from libraries.
Having library files with referencias is a very common Studio setup, and.
Blender did do quite well in that área. Were it not that for character.
Setups it was imposible todo use still.
This commit Will enable a full rig+character todo remain in the library.
And still have - Under strict control - Local Access for animation edits.
Full log:
http://www.blender3d.org/cms/proxy_objects.824.0.html.
.
-
Blender 2-42 release y avances
Limpiar curvas, eso está muy bien. Gracias, Pedro.
-
Blender 2-42 release y avances
Otra vez up2date, gracias Pedro. Jedihe.
-
Blender 2-42 release y avances
No se vayan todavía, aún hay más. Peter schlaile 2006/11/11 23:35:40 cet.
== Sequencer ==. Major Sequencer rewrite todo add speed control effect.
Changes:
-Cleaned up large parts of sequence, c removing a lot of unnecessary code.
(We first built old seqar array todo decide, what is visible, then build.
Dependencies with new code, then used old code todo iterate th rouge the.
Strips and deciding using new code what is used and so Forth and so on).
Should be much faster now.
Now we build the strips recursively thereby elemenating the ned of a.
Seperate dependency calculation.
Added a speed-control effect todo change strip speed afterwards.
(Ofers global speed as well as ipo-controlled speed.
There are several modes todo play with:
-Control by velocity (ipo = velocity where 1.0 is normal speed).
Control by frame number (ipo = target frame).
Ipo-value can be rescaled todo frame-value, todo make frame exact matching.
Posible. (matching video tracks todo audio tracks with Ipos.
Demo-blend file is here
http://Peter, schlaile.de/blender/Se...roltest, blend.
Since this was a los a Plumíferos request i hope todo be mentioned in the.
Credits.
Enjoy. And por favor test the new Sequencer thoroughly. It is really more like.
A rewrite this time.
.
Joshua leung 2006/11/12 06:58:59 cet.
== copy pose attributes menú ==
Ive added a few more options for the copy postura attributes menú - Copy:
* transform loocks.
* IK límites/dof settings.
* custom bone shape.
.
Ton Rosendal 2006/11/12 10:14:43 cet.
simple & eficient característica request from Campbell.
One of the annoying things in Blender was that the UV faceselect mode.
Immediately forced the object todo draw textured, mimicing how the game.
Engine could show it. For modeling and texturing workflow not optimal.
Uv faceselect mode now draws textured & default lighted, if the view is.
Set todo solid. Switch view todo textured todo se again what the game.
Engine could draw (which is using real lamps, and the per-face lighted.
Flag).
.
Ton Rosendal 2006/11/12 10:26:38 cet.
new Tog Dual button (for locking bone layers) disabled extend-press.
With shift key.
.
Ton Rosendal 2006/11/12 14:28:39 cet.
patch #5184, juho v (bebraw).
One liner básically, makes Toolbox pop up like in 3d window, if youve.
Set it todo reveil on holding RMB.
.
Ton Rosendal 2006/11/12 14:51:28 cet.
patch #5185, juho v (bebraw).
Convert menú for text objects (Alt+c) now has option todo directly degrade todo.
A Mesh.
.
Joshua leung 2006/11/13 09:56:02 cet.
== ipo editor tools ==
* ipo curve smoothing:
This new tool smoothes (i, resets the adjusts) the handles on selected.
Ipo curves in ipo editor. The Core code is based upon a Python script.
That used todo do this (author unknown).
Available from menús.
Hotkey shift o.
Only available from ipo editor.
If the usefulness of this tool is limited (adding bloat), y Will consider removing it.
.
Alexander ewering 2006/11/13 18:31:39 cet.
tiny usability fix:
Until now, pressing alt-a in a Sequencer space without image preview was.
Pretty useless: it only showed an advancing green frame pointer.
Now, if you press alt-a over a Sequencer space with strips, it Will also.
Animate all sequence previews. So, no ned todo press shift-alt-a in that.
Situation anymore.
Of course, pressing alt-a over a preview Will still only play that preview.
Windows other than Sequencer Windows remain unafected by this commit.
.
-
Blender 2-42 release y avances
Martin Poirier 2006/11/14 01:56:46 cet.
== script: UV export ==
* SVG export support (gracias todo jarod patch in the tracker).
* faster (*.tga) export (from jarod patch to).
* fixes from the review hilo and the wiki:
** no longer adds the extensión (tga or SVG) if already there.
** adds the object name in between the filename and extensión (and not After the extensión if it was already present).
** renamed options here and there.
.
Matt ebb 2006/11/14 05:16:05 cet.
.
Ton Rosendal 2006/11/14 16:27:43 cet.
next level of proxy support for animation: proxy for duplicated groups.
Notes:
-Only referenced groups (from other files).
Only 1 group (no more duplicates using same group yet).
Only proxy working well for armature or empty.
Is going todo be reviewed in Plumíferos team, but target is that this Will.
Solve a major animation pipeline bottlenek.
Usage, select group, Alt+Control +, pik an object you want todo proxify.
.
Ton Rosendal 2006/11/14 18:16:16 cet.
new dupli-group feature: you can now set in groups the layers you want.
A group todo show when used for duplicators. Is in the object buttons.
Object and enlaces panel. Note that the duplicator layer itself still.
Defines still visiblitily of entire group.
.
Ton Rosendal 2006/11/14 22:06:11 cet.
group proxy: now drivers from proxy todo shape keys work.
.
Ton Rosendal 2006/11/14 19:13:34 cet.
new behaviour for shift+o (set Subsurf on/of) or Control + 0/1/2/3/4 for level.
Now works on selection of objects (as do allmost all hotkeys).
If múltiple selected have diferent settings, it sets all the same.
Alos does Subsurf settings within a dupli-group.
.
Joshua leung 2006/11/15 11:41:29 cet.
== action editor ==
A Plumíferos wishlist item: markers working in the action editor todo.
* the user can choose between displaying the scene markers (i, the.
Markers shown in the timeline) or the markers specific todo each action.
By using the next list box on the action editor Header. This is specific.
To each instance of the action editor.
* the display of the markers currently still neds improvement. At the.
Moment, the triangle icons + text are drawn below all the last row of.
Keyframes. As such, ive made it draw yellow vertical lines which.
Span the height of the action editor, todo a los indicate markers.
Comments on this and a los help getting the triangle thingies todo float.
Above the bottom scroll bar are warmly appreciated.
* there are a few minor update issues with editing a marker in the.
Timeline and the markers in the action editor which Will be fixed son.
* there are a los a few hotkeys todo still add.
Enjoy.
.
Ton Rosendal 2006/11/15 15:41:04 cet.
patch #2307, by Bob holcomb.
Loadsa new composición nodes, most added in new menú mattes.
Seperate into yc.
Combine yc.
Seperate into yuv.
Combine yuv.
-(chroma) diference matte.
Chroma key.
Luminance key.
Color Spill correction.
Main problem is missing docs still. Bob is working on it, hell also.
Make toltips for all buttons.
Some UI things might change to, like more clear names.
.
Ton Rosendal 2006/11/15 16:18:06 cet.
patch #5166, juho v (bebraw).
New composite node: flip (x/y/both).
.
-
Blender 2-42 release y avances
Se ve que quieren sacar pronto la 2.43.
-
Blender 2-42 release y avances
Genial la aportación del selector de color para los fades. Lo eché mucho de menos en la última chapuza que hice con Zonalunar (a ver cuándo puedo subirla).
Y lo de la curva temporal también tiene muy buena pinta.
-
Blender 2-42 release y avances
Joshua leung 2006/11/16 05:01:01 cet.
== action editor makers ==
* there is now a característica todo (de)select all markers. Can be found in menú or vía the hotkey Control a.
* the markers menú is now not drawn when marker set is none.
* some other minor code cleanups.
.
Joshua leung 2006/11/16 05:22:17 cet.
action editor markers bugfix:
Now it is posible todo select múltiple markers in action editor when doing.
Shift + RMB click.
.
-
Blender 2-42 release y avances
Si, ton acaba de agregar una característica que le pedí hace solo una hora.
Cita:
Log:
Plumíferos request (and useful.
Static particle option: máximum length. Button is next todo Vect in first.
Particle panel. This allows weird forcefields and Wind todo ACT without.
Extreme long strands.
Grandioso, si alguna vez usaron un emisor de viento, o algún otro field, mientras más fuerza tenía el Wind, más larga se hacía la partícula, horrible, muy irreal, mucho viento o un field muy cerca de la partícula y se hacía inmensa, casi infinita.
Le había dicho algo de contener la forma de la strand, pero mejor aún, hizo un slider para seleccionar el largo directamente, de 0 a 100, en 0 funciona como antes, en adelante lo limita.
/me se va a jugar, digo, a trabajar.
Edito: en realidad agregaron muchas cosas más de animación, pero es que, justo esto me venía como anillo al dedo, estaba sembrando algo de pasto sobre los pajaritos.
-
Blender 2-42 release y avances
Cita:
Si, ton acaba de agregar una característica que le pedí hace solo una hora.
God. (uy, iba a poner un smiley, pero ahora no me sale el menú.
Más cosas que han puesto:
Ton Rosendal 2006/11/16 11:36:45 cet.
Plumíferos request, additional option for Subsurf hotkey.
Now Alt+shift+o only toggles the 3d view Subsurf flag, rendering remains.
Subsurfed.
.
Brecht van lommel 2006/11/16 15:41:43 cet.
removed the replace between function from my patch, as agred, it was.
To confusing. The same thing can be done using reassing imputs from.
The same patch.
.
Ton Rosendal 2006/11/16 21:55:11 cet.
new Stuff:
-Weight Paint options now a los show in nkey panel.
Added uinewpaneltitle () in interfaz Api todo rename panels. In use now.
For the nkey panel title.
(Note: original name is identifier, do not change that).
.
Jens ole wund(bjornmose) 2006/11/16 21:57:02 cet.
more softbodies.
Added a less strict Solver step size control.
Cuts down neded loops todo a 1/5 in regular collision situations.
So why be a maths smartass when we want todo do a skirt in a breze.
Is on by default, old mode can be turned on with the o button beside the rk-limit.
Some minor fixes todo the UI.
.
-
Blender 2-42 release y avances
Ayer también agregó el nuevo nodo Split-view, es como un viewer común, pero con 2 imputs, para comparación entre 2 imágenes mayormente, es muy útil y lo hizo en muy poco tiempo, dice que la manera de dividir el Split-view es por máscaras, así que, es posible que se agreguen más máscaras de manera interna.
También comentó que el tamaño del viewer sea controlable por un slider, veremos.
Parece que ton tuvo un buen día ayer.
-
Blender 2-42 release y avances
Como lo fue Elephant dreams, vuestra producción esta suponiendo también un impulso para Blender. Muchas zanquius y suerte.
-
Blender 2-42 release y avances
Cita:
Parece que ton tuvo un buen día ayer.
Y que siga, y que siga. Más cambios. Joshua leung 2006/11/17 00:15:06 cet.
this commit adds some missing features todo markers in action editor.
And a los fixes some further segfaults.
Now it is posible todo surf (jump) todo diferent markers. This is only.
Posible th rouge the hotkeys for this:
* page up - Next marker.
* page down - Previous marker.
These hotkeys match the ones in the timeline. In order todo do so.
Ive had todo reassign two (rarely used/obscure) hotkeys:
* Control page up is now move selected action channel up (was page up).
* Control page down is no move selected action channel down (was page down).
I should a los mention here that.
* shift page up is move action channel todo top.
* shift page down is move action channel todo bottom.
.
Joseph eagar 2006/11/17 05:46:48 cet.
=id properties=
This commit adds supports for per-id properties todo Blender.
Se
http://mediawiki.blender.org/index.p...ev/id_property.
For more información on how it all works.
Id properties are accedeble by Python, but note that.
Bindings have only ben added todo object and material thus.
Far. However adding more bindings is easy and i plan.
On adding several more hopefully within an hour of this inital.
Commit.
A generic UI panel is a los planned, that Will go wherever its.
Neded, for example in the material buttons, editing buttons, etc.
Ill likely submit the initial code for that as a patch, though.
So Matt and ton and others can go over it and make sure its.
All god.
Very important, if you intend todo use id properties por favor.
Go todo
http://mediawiki.blender.org/index.p...pertystandards.
And start writing the appropriate Standards for it.
.
-
Blender 2-42 release y avances
Jopé, con tantos cambios si no me pongo a cacharrear con las cvs cuando salga la nueva versión tendré que aprender de nuevo Blender.
-
Blender 2-42 release y avances
Buenas. Estoy compilando Blender en Linux. Hace un año que no lo hago, y no sé si con el tiempo me estoy volviendo más idiota o qué.
¿Dónde demonios guarda el scons el config, opts? vaya que no lo encuentro.
-
Blender 2-42 release y avances
Pues está en config/linux2-config, py.
-
Blender 2-42 release y avances
Si lo preguntas para usar una configuración personalizada, mejor ponlo en un fichero user-config, py en el raíz (quiero decir, en el directorio Blender).
Por ejemplo, yo lo tengo con esto para compilarlo para mí pentium4.
Cita:
# -*- Coding: ISO-8859-1 -*-.
Rel_cflags = [-o3, -msse2, -march=pentium4].
Rel_cflags = [-o3, -msse2, -march=pentium4].
-
Blender 2-42 release y avances
Ya, ya estoy en marcha. Gracias. Me apunto eso Pedro. Gracias, también. Saludos.
-
Blender 2-42 release y avances
Ton Rosendal 2006/11/19 15:12:56 cet. Long waited feature: render baking. Here the full reléase log with example file. http://www.blender3d.org/cms/render_baquíng.827.0.html.
For people who dont read docs, just press Alt+Control + b on a Mesh with texture Faces.
Todos:
-Maybe some filter options extra?
-Make Normal Maps in Tangent space.
-
Blender 2-42 release y avances
Vaya. Genial esta nueva característica.
-
Blender 2-42 release y avances
-
Blender 2-42 release y avances
Pues, a priori una utilidad que se me ocurre, es para hacer recorridos de interiores con el AO bakeado a textura, por ejemplo.
O para hacer mapas de suciedad con AO igualmente, que después combines con otros difusos para texturizar. Un saludo.
-
Blender 2-42 release y avances
Ostia. Cuánto tiempo esperando esto. Soy feliz, vaya, ji, ji, ju, ju.
-
Blender 2-42 release y avances
Muy bien, junto con el sculpt mode y la retopología esto se está poniendo muy interesante.
-
Blender 2-42 release y avances
Jacques beaurain 2006/11/18 04:02:30 cet.
.
(Han puesto una compilación con FFMpeg para Windows aquí: http://blendertestbuilds.de/index.ph...blender_fmpeg/.
Ton Rosendal 2006/11/18 12:11:55 cet.
small fix in composite file output node: added z buffer input socket.
For saving RGBA+z EXR files.
.
Brecht van lommel 2006/11/19 00:07:32 cet.
fix for bug #5250: inaccurate conversión between edit and postura mode Bones.
Using acos(Dot(u, v)) todo find the angle between two vectors is quite.
Inaccurate, and there a better bien todo do it, as explained here:
http://www.plunk.org/~hatch/rightway.php.
Alos changed the use of atan for computing roll todo atan2 in some places.
The latter avoids accuracy and división by zero issues.
.
Ton Rosendal 2006/11/19 19:44:54 cet.
render baking:
-Bugfix: vertex normals were still flipped around, todo match viewpoint.
Rendering.
New: option todo bake a texture+material only.
.
Nicmortal kombats Bishop 2006/11/19 10:25:17 cet.
* replaced the thre x/y/z sliders that controlled the texture size in Sculpt.
Mode with a single slider. (doesnt sem likely the user is going todo want todo.
Scale in one axis diferently from another.) additionally, the new slider.
Works correctly in Tile mode in addition todo 3d mode. In Tile mode, the slider.
Value is considered píxel units.
In the process, found and fixed a few sculptmode bugs.
* when loading a file that is already in sculptmode, initialize sculptdata.
As son as the first Sculpt/partial-visibility operación occurs.
* bug in the undo_push code, reading from Fred memory.
.
Brecht van lommel 2006/11/20 05:28:02 cet.
added custom vertex/edge/face data for meshes:
All data layers, including mvert/medge/mface, are now managed as custom.
Data layers. The pointers like Mesh, mvert, Mesh, dvert or Mesh, mcol are.
Still used of course, but allocating, copying or freing these arrays.
Should be done th rouge the customdata Api.
Work in progress documentation on this is here:
http://mediawiki.blender.org/index.p...ure/customdata.
Replaced tface by mtface:
This is the same structure, except that it does not contain color, that now.
Always stays separated in mcol. This was not a god design decisión todo.
Begin with, and it is neded for adding múltiple color layers later. Note.
That this does mean older Blender versións Will not be able todo read UV.
Coordinates from the next release, due todo an sdna limitation.
Removed displistmesh:
This now fully replaced by derivedmesh. To provide Access todo arrays of.
Vértices, Edges and Faces, like displistmesh does. The semantics of the.
Derivedmesh, getvertarray() and similar functions were changed todo return.
A pointer todo an array if one exists, or otherwise allocate a temporary.
One. On releasing the derivedmesh, this temporary array Will be removed.
Automatically.
Removed ssdm and meshdm derivedmesh backends:
The ssdm backend was for displistmesh, so that became obsoleete automátically.
The meshdm backend was replaced by the custom data backend, that now figures.
Out which layers ned todo be modified, and only duplicates those.
This changes code in Many places, and overall removes 2514 lines of code.
So, there a god chance this might break some Stuff, Although ive ben.
Testing it for a few days now. The god news is, adding múltiple color and.
Uv layers should now become easy.
.
Nicmortal kombats Bishop 2006/11/18 22:01:25 cet.
generalized the sculptmode propset (dkey) todo work with strength as well as.
Brush size. Pressing the key once does brush size (same as before), then.
Pressing it a second time switches todo setting brush strength.
.
Matt ebb 2006/11/20 06:12:59 cet.
* object level restrictions in outliner.
This adds the ability todo restrict an individual object from:
-Being visible in the 3d view.
Being selectable in the 3d view.
Being renderable.
With 3 columns of buttons in the outliner.
These restrictions are further down the Hierarchy than layers, so for example if an object is in an invisible layer, it Will be invisible regardless of whether the object own visibility setting is on or of. This works on a diferent conceptual level than layers, being better for more quik interaction (like temporarily making a Mesh unselectable while youre posing its armature), rather than so much for scene organisation.
The 3 columns of icons can be turned of in the outliner view menú.
Along with this is some small cleaning up in interfaz_icons, c and outliner, c.
.
Matt ebb 2006/11/20 06:44:30 cet.
* suggestion from lazareus in Irc, deselect objects when they are made.
Invisible in the 3d view, so no unintended commands apply todo them.
.
-
1 Archivos adjunto(s)
Blender 2-42 release y avances
Lo he probado y va de miedo. Las líneas finas también estaban en el script texture baker (son un fallo lógico, habría que uvmapear mejor), pero ahora se notan menos.
-- IMÁGENES ADJUNTAS --
https://foro3d.com/attachment.php?attachmentid=39294
-
Blender 2-42 release y avances
Cuidado los que uses las versiones en desarrollo:
de: ton Rosendal <ton@blender, org>. Fecha: 21-nov-2006 12:26.
Asunto: [Bf-committers] test build warning, severe bug in yesterday cvs.
Hi.
All test builds made between 2006/11/19 00:07:32 cet and now Will mess up armatures, if you enter editmode once.
That an unrecoverable error, so you might consider todo remove such testbuilds todo prevent damage todo animation files.
Ton-
.
-
1 Archivos adjunto(s)
Blender 2-42 release y avances
Ya han metido las columnas del outliner, que monas.
-- IMÁGENES ADJUNTAS --
https://foro3d.com/attachment.php?attachmentid=39360
-
Blender 2-42 release y avances
2.43. Me gusta mucho cómo se ve ese nuevo outliner, tiene una pinta muy pro. Jedihe.
-
Blender 2-42 release y avances
La verdad es que es muy útil poder bloquear, ocultar o no renderizar por objetos.
-
Blender 2-42 release y avances
Vaya, lástima que ese normal no es Tangent space. Pero aun así, ¿cómo puedo hacer para trabajo ese normal en un objeto Low poly?
-
Blender 2-42 release y avances
Lo que sí que es una lástima es que todavía Blender no soporta renderizado por red ¿tenéis idea de la de empresas que se pasarían a Blender o más fácil todavía, empezarían con Blender por el ahorro que supone tener múltiples licencias para el net rendering así como los equipos necesarios y sus s. O (si no es Linux)?
¿Por qué no van por ahí?
-
Blender 2-42 release y avances
Cita:
Pues, a priori una utilidad que se me ocurre, es para hacer recorridos de interiores con el AO bakeado a textura, por ejemplo.
O para hacer mapas de suciedad con AO igualmente, que después combines con otros difusos para texturizar.
¿niebla, por ejemplo? ¿o suciedad en el ambiente? Es la idea que me das sobre la textura y el Ambient Occlusion.
-
Blender 2-42 release y avances
A ver, un ejemplo practico: Un cliente quiere que haga un recorrido virtual por las habitaciones de una casa. Ya sabemos lo que suele tardar un render para infoarquitectura de interiores: un montón. Imagínate una animación.
Pues iluminas cómo se debe, AO y toda la pesca para simular iluminación global y que todo se vea lo más realista posible. El render baking permite que se guarde cómo mapas de texturas (ya aplicados a la malla, ojo) el resultado de la iluminación sobre las mallas.
Dicho de otra manera, tienes un cubo blanco, lo iluminas y el resultado te lo muestra con un tono rojizo, una sombra por un lado, penumbra y ese típico sombreado que añade el AO. Pues con el baking esa información se guarda en el mapa generado por el proceso. Si lo despliegas en Adobe Photoshop o similares tendrás un blanco rojizo, con manchas que respectivamente corresponden a la sombra, penumbra, AO, etc.
Una vez hecho esto no es necesario el Rig de luces previo, por lo tanto la animación se renderizará mucho más rápido al utilizar el mínimo de iluminación. En este caso esta técnica solo sirve si no hay elementos animados que interactúen con la luz.
Si se trata de un corto donde un personaje se desplaza por un escenario, puedes renderizar el escenario con render baking aparte y luego el personaje (este no se haría con r, baking) ocultando el escenario y guardando el canal alfa para luego unir ambas secuencias en un software de composición como After Effects o el mismo Blender, por supuesto.
-
Blender 2-42 release y avances
Si es por pedir, sería bueno tener en el outliner, opciones como seleccionar. Todo/nada, selección inversa, haría el trabajo más sencillo cuando tienes cantidad de objetos en una escena.
-
Blender 2-42 release y avances
Cita:
Si es por pedir, sería bueno tener en el outliner, opciones como seleccionar. Todo/nada, selección inversa, haría el trabajo más sencillo cuando tienes cantidad de objetos en una escena.
Esos comandos ya existen, fácilmente invocables en cualquier vista 3d. De todas formas, coincido en que disponer de ellos en el outliner sería aún mejor.
-
Blender 2-42 release y avances
Ben batt 2006/11/20 09:08:22 cet.
changed the UI of the edgesplit modifier, based on broken feedbak from long ago:
-From angle is now from Edge angle.
From flag is now from marked as Sharp.
The Split angle input is now hidden if from Edge angle is unchecked.
Changed toltips todo be (hopefully) more helpful.
Rearranged buttons todo accommodate longer Labels.
.
Ben batt 2006/11/20 12:58:49 cet.
patch #5181: option todo use an object todo determine the start x&y in the wave modifier.
This patch allows the option todo use an object todo determine the wave modifiers.
Start x & y, it a los allows for animated objects giving a moving wave.
Start x & y.
Thanks todo Michael Fox for the patch.
.
Ben batt 2006/11/20 15:23:41 cet.
new displacement direction for displace modifier: RGB -> XYZ.
This means that vértices Will be individually displaced in the x, y and z directions.
By the RGB components of the texture (r afects x, g afects y, b afects z).
This can be used along with eh, g, the colour clouds texture for a Jitter effect.
.
Matt ebb 2006/11/21 02:38:29 cet.
* modified versión of patch #5109 by onur yalazi, view Camera selector.
This appears as a new cameras menú in the 3d view view menú, containing a.
Command todo set the active object as active Camera, and a list of the available.
Cameras in the scene todo choose from.
.
Matt ebb 2006/11/21 04:22:35 cet.
* dupli objects (dupliverts, dupligroup, etc) now get invisibility based on their.
Parent object, not the original instantiated objects, y, if an object is invisible.
Its child dupli objects Will be todo.
.
Ton Rosendal 2006/11/21 14:07:17 cet.
bugfix #5270.
Curvepaths: if the Path has Vector handles, or when it a poly curve, the.
Amount of interpolated points on the Path was todo limited (6 actually).
Now the resolu of the curve defines the amount of interpolated points.
This enables motionpaths or deforming with Sharp corners.
.
Ton Rosendal 2006/11/21 19:09:33 cet.
bugfix #5277.
Bake-render:
Quad Faces still didnt get handled properly, error visible for vertex color or UV textures.
Also: added error meny when a bake cannot work because there are no images.
Or no images with buffers.
.
Ken hughes 2006/11/21 22:15:15 cet.
Python Api.
==========
Bugfix #4951: this might be a serious change for Python script writers.
Ob, getmatrix(localspace) did not return the correct Matrix when the object.
Had a parent, this has ben corrected.
Ob, setmatrix(m) did not work predictably (more correctly, in an easy-to-.
Predict manner) when an object had a parent. The method has ben changed.
So that if the is a parent, it asumes the Matrix is localspace.
Relative todo the parent. The documentation now states this.
Ob, (*.mat) and ob, Matrix are now read-only attributes, while ob, matrixlocal.
(Which calls object_setmatrix()) is now read-write.
Ton is not thrilled (is that a fair summary, ton? ;-) with this method since.
The ob->obmat is calculated from the Loc/root/size attributes of an object.
Ill let him speak on this, but i believe his desire is for this method todo be.
Deprecated in the future and replaced with something else.
De: Martín Poirier <theth@yahoo, com>.
Im not thrilled either. Not only is ob->obmat calculated from Loc/root/size, it represents the final orientation Matrix of the object, including parenting *and* constraints. Therefore, writing the local (relative todo parent) constraint can be unpredictable in cases that involve constraints. It would be much more useful (to me) todo be able todo write the global orientation Matrix.
Martin.
.
Ton Rosendal 2006/11/22 12:25:40 cet.
bugfix #5282.
Uv edit option constraint todo rectange didnt restore correctly on Esc.
(Note, on Esc it doesnt undo the constrainting, in case the edited face.
Was not a Quad).
Also:
-The UVS pulldown in image window was far todo large, moved the scripts todo an own sublevel menú.
Previous commit in vpaint, c had warnings.
.
-
Blender 2-42 release y avances
-
Blender 2-42 release y avances
Si duermen, pero se turnan.
-
Blender 2-42 release y avances
A veces, leyendo los bugfixes me pregunto cómo esto era capaz de funcionar antes. El ritmo de cambios es increíble.
-
Blender 2-42 release y avances
Ahora sí que le han pegado un buen repaso al sistema de partículas que pena que ahora mismo no tenga tiempo de jugar con ellas. http://www.blender.org/forum/viewtopic.php?t=10127.
-
Blender 2-42 release y avances
Vaya realmente ha mejorado muchísimo.
-
Blender 2-42 release y avances
Bueno, hace tiempo que no publico nada es que, allá va: Nuevos parches desarrollados para quien los necesite o encuentre útiles, hasta que ton dese incluirlos si lo cree convenientes:
histograma mejorado en el UV/Image Editor.
nuevo nodo para el compositor de corrección de gamma.
otro nodo para corrección de brillo y contraste.
otro más para la corrección de ganancia.
Sin contar ya los que se han añadido al patch tracker que son el de rotación y también un efecto del Sequencer de transformaciones básicas. Un saludo y espero que os sirvan, y que se añadan al cvs.
-
Blender 2-42 release y avances
Cita:
Vaya realmente ha mejorado muchísimo.
Blender es la máquina de 3d más actualizada esta hoy por hoy.
-
Blender 2-42 release y avances
No, la máquina es Damiles.
-
Blender 2-42 release y avances
Cita:
No, la máquina es Damiles.
Y que lo digas.
-
Blender 2-42 release y avances
En mi visita al estudio de los Plumíferos no tuve el placer de conocer a famoso Damiles, una pena. Saludos a todos los muchachos.
-
Blender 2-42 release y avances
Cita:
En mi visita al estudio de los Plumíferos no tuve el placer de conocer a famoso Damiles, una pena. Saludos a todos los muchachos.
Damiles está en España.
-
Blender 2-42 release y avances
Vente a la próxima Blendiberia.
-
Blender 2-42 release y avances
Cita:
En mi visita al estudio de los Plumíferos no tuve el placer de conocer a famoso Damiles, una pena. Saludos a todos los muchachos.
Josepzin, de famoso nada, en el más discreto anonimato.
Y de máquina no, persona de carne y hueso eso si con ganas de hacer cosas, aunque no son nada del otro mundo. Saludos.
-
Blender 2-42 release y avances
Cita:
Damiles está en España.
¿Sí? Pensé que era parte del proyecto Plumíferos.
-
Blender 2-42 release y avances
Josepzin, lo soy, de la sección de programación.
-
Blender 2-42 release y avances
A ver si me término de aclarar:
-Damiles es parte del proyecto Plumíferos.
Damiles vive en Madrid.
Ergo Damiles es parte del proyecto Plumíferos, pero no habita en el estudio de producción en Buenos Aires.
Es así?
-
Blender 2-42 release y avances
Casi casi:
-Damiles es una pequeña parte de aportación a la programación de Blender en el proyecto Plumíferos.
Damiles no vive en Madrid, vive en Valencia.
Ergo Damiles es parte del proyecto Plumíferos, pero no habita en el estudio de producción en Buenos Aires.
-
Blender 2-42 release y avances
-
Blender 2-42 release y avances
Aquí hay rato para leer: tutorial sobre los nodos mate.
Esto es el duplifaces, lo mismo que los dupliverts, pero con caras.
Y esto es la nueva posibilidad de importar objetos de librería y modificarlos, sin que pierdan sus propiedades heredadas de la librería. De muy recomendable lectura, sobre todo para animadores: objetos proxy.
-
Blender 2-42 release y avances
Nueva historia con el retopo: retopo Paint, para dibujar encima de las mallas: a mano alzada, líneas y elipses. ¿podéis hacerla funcionar bien?
-
Blender 2-42 release y avances
Buenas. Una pregunta, no sabía dónde meterla. ¿Alguien sabe si hay alguna forma de create shortcuts en el Blender o si hay alguna forma de hacer la transición de max/Maya a Blender si partirse la cabeza con los shortcuts? Gracias.
-
Blender 2-42 release y avances
Cita:
Buenas, una pregunta, no sabía dónde meterla.
Yo creo que en infografía general, pero aquí seguro que no.
-
Blender 2-42 release y avances
Gracias josepin, lo siento.
-
Blender 2-42 release y avances
Cita:
Gracias josepin, lo siento.
Ya te banearan los moderadores.
-
Blender 2-42 release y avances
Vaya que lo borren que lo borren.
-
Blender 2-42 release y avances
No paran. Composite & pass render godies:
-New passes: UV and rad(iosity).
New nodes: UV map and index mask.
Z-combine now is antialiased. composite__uv_map__id.
-
Blender 2-42 release y avances
Ya podía yo volverme loco para usar el nuevo pas de id, como que faltaba su correspondiente nodo. Posdata: lástima lo de los errores en las juntas.
-
Blender 2-42 release y avances
La verdad es que está programadores del Blender se merecen una medallá. Cada vez que estoy mirando más cosas del Blender me dan más ganas de meterme con él. Saludos.
-
Blender 2-42 release y avances
Genial los idobjects. Yo acabo de descubrir una restricción nueva: rigid body Joint, aunque no sé si funciona todavía.
-
Blender 2-42 release y avances
Perdonadme, una pregunta, es que no recuerdo cuál tecla era y no es necesario otro hilo para esta chorrada. ¿Qué tecla pulsabais para tener el submenú del select mode sin tener que pulsar los botones de vertex, Edges y Faces? Esta cabeza. Gracias y perdón por el offtopic.
-
Blender 2-42 release y avances
Crtl+tab. A mandar. Un saludo.
-
Blender 2-42 release y avances
Mecaguenlawuarra, pero si lo sabia. Gracias Elgordo.
-
Blender 2-42 release y avances
Lo dicho, a mandar.
(, y para conmutar entre grav, rotate, scale y combo. Crtl+space). Otro saludo.
-
Blender 2-42 release y avances
-
Blender 2-42 release y avances
Leander, esa combinación también la usa el bueno de nicmortal kombats Bishop para variar entre herramientas en Sculpt Mode.
log:
Multiple UV and vertex color layers: (still work in progress).
These can be created and deleted in the Mesh panel in the same place as.
Before. There is always one active UV and vertex color layer, that is.
Edited and displayed.
Important things todo do:
-Render engine, material support.
Multires and nmesh now lose non active layers.
Alos customdata changes todo support muliple layers of the same type, and.
Changes todo layer allocation, updated documentation is here: http://mediawiki.blender.org/index.p...ure/customdata .
Ba, acabo de compilar, no hace más que agregar múltiples UV no utilizables en render todavía, no puedes decirle a que textura usar que UV todavía (usa el UV activo por ahora), es un paso, pero preferiría tener todo de un golpe y no de a pedazitos.
-
Blender 2-42 release y avances
Joshua leung 2006/12/15 06:51:53 cet.
== action editor - Long keyframes ==. When animating, it is often useful todo be able todo visually se where the pauses are between keyframes. Long keyframes do this - Linking two.
Keyframes in the same channel together.
Long keyframes are only drawn when the two keyframes have the exact.
Same values. This has todo happen for every ipo-curve represented by the.
Keyframes shown for a long keyframe todo be drawn.
Ive added two new theme colours for the action editor. They are for.
The selected and deselected colours of the long keyframes (currently.
Defaulted todo be the same as the NLA strip selection colours).
.
-
Blender 2-42 release y avances
Cita:
When animating, it is often useful todo be able todo visually se where the pauses are between keyframes. Long keyframes do this - Linking two.
Keyframes in the same channel together.
Eso es muy chulo.
-
Blender 2-42 release y avances
Cita:
Casi casi:
-Damiles es una pequeña parte de aportación a la programación de Blender en el proyecto Plumíferos.
Damiles no vive en Madrid, vive en Valencia.
Ergo Damiles es parte del proyecto Plumíferos, pero no habita en el estudio de producción en Buenos Aires.
Offtopic: por curiosidad estabas en la kd de Stratos del 2/12 en la primera fila a la izquierda?
-
Blender 2-42 release y avances
Martin Poirier 2006/12/19 00:48:32 cet.
=== transform Snap ===. Work in progress: this adds vertex snapping capabilities todo translations.
As before, use the menú or the hotkey (` during transform) todo turn on snapping.
Currently, snapping is restricted todo translation and only Snap todo vértices. Also, it Will Snap the nearest moving vert todo the snapping vértice.
This a los has a timeout period and refreshes the snapping point only every 0.25 seconds (assuming the timer is precise enough todo do that) todo mitigate the slowdown due todo repeated calls todo findnearestvert. Eventually, a faster method Will have todo be used.
Also, this uncovered a bug in findnearestvert which can manifest itself as jumps and lags in snapping. People are looking into it.
Still, with all those disclaimers, get the suggestions/critics pouring in.
.
-
Blender 2-42 release y avances
-
Blender 2-42 release y avances
Ahora podemos separar las mallas por materiales pulsando, una tontería realmente importante.
-
Blender 2-42 release y avances
Cita:
(ton Rosendal) 2006/12/20 18:57:56 cet]. Log:
the big image refactor. Pléase read:
http://www.blender3d.org/cms/imaging.834.0.html.
Or in short:
-Adding multilayer image support.
Recoded entire image Api.
Better integration of movie/sequence images.
Was a whole load of work. Went down for a wek todo do this. So, Will ned.
A lot of testing. Will be in Irc all Evening.
-
Blender 2-42 release y avances
Luego de una semana, ton volvió a la vida, y trajo esto: http://blender.org/cms/imaging.834.0.html. Archivos de imagen multilayers ahora built-in.
Pobre cinepain, t.
-
Blender 2-42 release y avances
Vaya, me ganaste viriathus, así no vale.
-
Blender 2-42 release y avances
Pues no creo que para reyes salga la versión estable. Con todo lo nuevo que hay.
-
Blender 2-42 release y avances
Bah, bah. Desde que inventaron eso del cvs, qué más da cuando saquen la versión oficial. (Martín Poirier) 2006/12/20 20:47:12 cet.
=== transform Snap ===
(implementing matts idea).
Grid and Snap are now exclusively controlled by the control key (pun intented).
You can switch todo Snap by selecting the Snap option in the transform menú (this option is only available in Edit Mode on a Mesh, this option is per 3d view) (note: there is currently no hotkey for that, anyone should fel free todo add one).
When Snap is selected, holding down Control during translations (Grab) Snaps todo vertex.
All other situations which have no snapping code yet defaults todo grid.
.
-
Blender 2-42 release y avances
Cita:
Bah, bah. Desde que inventaron eso del cvs, qué más da cuando saquen la versión oficial.
Vaya, aún recuerdo el verano del año pasado, tenía que terminar dos proyectos y saltaba de versión en versión, una para exportar a flash, otra para Pov-Ray, al final, no recuerdo las otras razones, pero tenía por lo menos cinco iconos de Blender en el escritorio. Recuerdo otro de los iconos, el 2.25 para aprender con el libro game kit y bueno, por que negarlo, por nostalgia. Saludos, blenderizados.
-
Blender 2-42 release y avances
Esto no va aquí, pero, el foro tiene caspa?
-
Blender 2-42 release y avances
Con el tema negro se nota más está simpático.
-
Blender 2-42 release y avances
Está nevando? Vaya 1era vez aquí en el tropico.
-
Blender 2-42 release y avances
Brecht van lommel 2006/12/21 14:47:27 cet.
added names todo UV and vertex color layers, and display them as a list.
Added support for múltiple UVS in the render engine. This a los involved.
Changing the bien Faces are estored, todo allow data todo be added optionally.
Per 256 Faces, same as the existing system for vértices.
A UV layer can be specified in the Map Input panel and the geometry node.
By name. Leaving this field blank Will default todo the active UV layer.
Alos added sharing of face selection and hiding between UV layers, and at.
The same time improved syncing with editmode selection and hiding.
Still todo do:
-Multi UV support for fastshade.
Multires and nmesh preservation of múltiple UV sets.
.
-
Blender 2-42 release y avances
Hola. Es un pájaro, no es un avión, no es una estrella, no es un cohete. Perdón, pero no es nada de lo anterior es Blender que va a millón.
Que se agarren los pantalones la competencia porque muy, pero muy pronto.
No habrá tal. Suerte.
-
Blender 2-42 release y avances
Ton Rosendal 2006/12/21 19:11:07 cet.
.
-
Blender 2-42 release y avances
Compilación con todo esto en graphicall, este Zanqdo no para. http://graphicall.org/builds/builds/...on=show&id=282.
-
Blender 2-42 release y avances
Vaya, todo esto es increíble, pero y la gestión de capas ¿eh? ¿para cuándo?
-
Blender 2-42 release y avances
Vaya, defocus, ¿cómo mola.
-
Blender 2-42 release y avances
Cita:
Pero y la gestión de capas ¿eh? ¿para cuándo?
Eso es imprescindible.
-
Blender 2-42 release y avances
Perdón por el offtopic. ¿Cómo va la NLA y la animación por curvas en Blender? ¿sigue igual? Disculpadme, no tengo tiempo para probar nada, solo sabiéndolo y yendo a lo seguro volveré a retomar Blender en cuanto pueda.
-
Blender 2-42 release y avances
Cita:
Eso es imprescindible.
=, hombre, tanto como imprescindible. Desde que podemos usar distintas escenas en el compositor, a mí no me hace falta más. ¿o sí?
Genial el defocus.
-
Blender 2-42 release y avances
Cita:
Solo sabiéndolo y yendo a lo seguro volveré a retomar Blender.
[size=5]traidor.
vaya, es broma, si yo tuviese licencia de XSI también estaría metiéndome con el
-
Blender 2-42 release y avances
Precisamente, el 4.2 foundation no tiene composite, por eso le hecho un ojo al del Blender a veces me sale un Ambient Occlusion exportado de XSI que te deja ciego (por mucho que intentes arreglarlos por el laberínto del XSI), a ver si los nodos me permite ajustar como quiero sin tener que llorar la necesidad de tener el Premiere o el After Effects).
No solo usar distintas escenas, sino trabajarlas por capas como si fuera el gimpero, y que cada capa tenga un comportamiento con respecto a otra.
-
Blender 2-42 release y avances
Vaya, yo es que de trabajar con las escenas en el compositor todavía no me cosco bien, todo se andará, pero un modo de gestión de capas por nombres (y con más de 20) me vendría de perillas.
No me contengo, voy a probar el defocus.
-
Blender 2-42 release y avances
Cita:
No solo usar distintas escenas, sino trabajarlas por capas como si fuera el gimpero, y que cada capa tenga un comportamiento con respecto a otra.
Hombre si lo que quieres es poder ajustar el AO y esas cosas, no necesitas capas, si no passes y para tu deleite las últimas compilaciones ya llevan los passes operativos a todos los niveles, así que, ajustar por separado el AO, el Diffuse, el Specular o cualquier otro, es un juego de niños.
-
Blender 2-42 release y avances
Cita:
Vaya, yo es que de trabajar con las escenas en el compositor todavía no me cosco bien, todo se andará.
Ponte a ello en cuanto puedas, que está tirado y es muy útil (y puedes tener tantas escenas como quieras y con el nombre que quieras y además las puedes mezclar como quieras).
-
Blender 2-42 release y avances
Eso mismo, sí, pases, pero trabajarlas como si fueran capas, bueno, es igual, gracias por la información. Si Blender no lo he dejado hombre, no puedo olvidar los hotkeys, necesito ese ejercicio Mental para no desfasarme.
Perdona si tengo el morro de no googlear o buscar por mi propia cuenta, pero necesito respuestas a este mensaje que seguro lo habéis saltado (responded si queréis). Y no os molesto más, tengo muy poco tiempo, me salta la tiroides y empiezo a dormirme, se me acaban las hormonaszzzzz, .
Cita:
Perdón por el offtopic.
¿Cómo va la NLA y la animación por curvas en Blender? ¿sigue igual?
Disculpadme, no tengo tiempo para probar nada, solo sabiéndolo y yendo a lo seguro volveré a retomar Blender en cuanto pueda.
-
Blender 2-42 release y avances
Es una de las primeras cosas con las que me gustaría ponerme, con el compositor de escenas, con los passes y todo eso, pero cada vez es más difícil ponerse, porque casi todos los días hay novedades jugosas, y uno no sabe por dónde tirar. Un saludo.
-
Blender 2-42 release y avances
Cita:
Porque casi todos los días hay novedades jugosas, y uno no sabe por dónde tirar.
Fácil, como los telediarios, un día lo ves cuando no tienes nada que hacer, cuando tienes un trabajo único que harías después de las comidas es largarte al curro con lo que tienes, ignorando las noticias.
Me da igual lo que venga el XSI 6, sé lo que tiene el 4.2 y me permite atornillar los pernos.
-
Blender 2-42 release y avances
Cita:
Necesito respuestas a este mensaje que seguro lo habéis saltado (responded si queréis).
Hombre, es que no sé a qué te refieres.
¿Qué es lo que quieres que cambien de las curvas de animación? ¿y de la NLA?
-
Blender 2-42 release y avances
Esta fórmula: Nla a:m=nla Blender then goto Blender. Editado: bueno, déjalo, es que estoy muy acostumbrado ahora con el animation mixer del XSI que ya se me están formando lagunas de los otros softwares.
-
Blender 2-42 release y avances
Bueno, yo de animación ni flores. Pero le han implementado un parámetro a las cámaras que se llama Dofdist, que no es ni más ni menos que un ayudante para situar el punto de foco de la cámara, que junto con el nodo defocus funcionan de maravillaVaya.
Pero que bueno.
-
Blender 2-42 release y avances
Y una sutileza de la que me acabo de dar cuenta (, y creo que es nueva). Le han puesto un icono al Blender con forma de Suzanne roja, en la esquina superior derecha que conmuta al modo que ocupa toda la pantalla (sin barras de Windows y demás).
-
Blender 2-42 release y avances
Cita:
Esta fórmula: Nla a:m=nla Blender then goto Blender. Editado: bueno, déjalo, es que estoy muy acostumbrado ahora con el animation mixer del XSI que ya se me están formando lagunas de los otros softwares.
Pues va a ser que no puedo contestarte, porque yo de a:m lo único que toqué fue el modelado y al no sentirme cómodo lo dejé.
-
Blender 2-42 release y avances
Cita:
Y una sutileza de la que me acabo de dar cuenta (, y creo que es nueva). Le han puesto un icono al Blender con forma de Suzanne roja, en la esquina superior derecha que conmuta al modo que ocupa toda la pantalla (sin barras de Windows y demás).
Ojala.
Vaya estas usando una compañero de Zanqdo? Eso es un parche que el otro día hice para volver a activar el fullscreen (lo sacaron hace ya varias versiones porque algunas placas tenían problema, creo yo), y como no tenía icono a mano le puse el de Suzanne (que es el mismo que se usa en el preview de materiales).
Espero que vuelvan a activar esta opción, era muy útil, aunque ton dijo que Blender necesita un recodeo entero de la visualización, pero porqué sacar esto que va bien, al menos temporal.
-
Blender 2-42 release y avances
ua.
me cago en la pu.
[size=5]estoy flipando a colores.
con la última copilación se puede, pintar directamente sobre el modelo.
Pero pintar de verdad, sin saltos, super suave, como en los programas comerciales tipo Bodypaint. http://blenderartists.org/forum/show...postcount=1057.
-
Blender 2-42 release y avances
No tiene mala pinta, la verdad.
-
Blender 2-42 release y avances
Eso no está hace tiempo ya? (días, semanas).
-
Blender 2-42 release y avances
Cita:
Eso no está hace tiempo ya? (días, semanas).
Que yo sepa, no, se podía pintar, pero iba muy mal y cuando había más de 4 polígonos no se podía ni pintar una línea. Ahora he probado y se pinta suave hasta con medio millón.
Estoy compilando una cvs de ahora mismo, porque el auto UV no me aparece en las opciones de u y tampoco he conseguido pintar y esculpir a la vez como dicen en el mensaje de blenderartists.
Voy a ver.
-
Blender 2-42 release y avances
Cita:
ua.
me cago en la pu.
estoy flipando a colores..
Se nota.
-
Blender 2-42 release y avances
La verdad es que yo estoy muy pez con Blender, hace ya tiempo que no hago cosas con el y solo me dedico a programar cosas muy concretas del y e perdido el rumbo de todas esas cosas, las veo cómo se van publicando en el cvs, pero no tengo tiempo a probarlas, bua bua.
-
Blender 2-42 release y avances
Eis Venom. Si que había ese icono anteriormente, ya recuerdo, pero tienes razón que últimamente no estaba, y tu manera de integrarlo ahora me parece muy útil y elegante. Sin embargo, coincido con lo que dice ton entonces, que al UI le hace falta un repaso de inicio a fin.
Y lo de pintar sobre la mallal, si que se podía hace un mes más o menos, pero como dice Caronte, iba lento.
Pero yo sigo flipando con el nodo defocus. Un saludo.
-
Blender 2-42 release y avances
Ya he probado el pintado directo de la malla, en conjunto con el esculpido y tal, y va suave, como la seda. Un par de matizaciones nada más. Primero que al pintar texturas, no aparece un puntero parecido al del esculpido (un círculo, vamos) que sería utilísimo para ver el tamaño de la brocha y demás, segundo que han debido cambiar la hotkey para incrementar el tamaño de la brocha en el esculpido (la d, si no recuerdo mal, aunque como cada programa es de su padre y su madre, ya no sé si me confundo con Silo o Hexagon), y por último que hay un pequeño jaleo con los sombreados en tiempo real de la malla texturizada, al principio, con una imagen nueva negra de partida, no hay manera de enterarse dónde estas pintando, y al conmutar al esculpido, en modo texturizado, las sombras desaparecen y ya si que no me entero de nada. Y que hay que hacer un buen Unwrap para que no se noten las costurillas en el pintado de texturas minucias en las que estarán trabajando, imagino. No sé si saldrá en navidades esta siguiente versión, pero lo que es seguro es que va a ser la versión con los más importantes avances de su historia (lo que no es nuevo, porque con cada nueva versión se van superando).
Ahora a esperar a un remake del motor de render y ya será la leche. Un saludo.
-
Blender 2-42 release y avances
Elgordo, pues como bien dices, están haciendo el esfuerzo de sacar la versión para finales de navidad y, aunque creas que estas minucias las estén trabajando no está de más que se lo recuerdes.
A ver si para la nueva versión incluyen (seguramente que si) el histograma en el image editor.
-
Blender 2-42 release y avances
Cita:
Al pintar texturas, no aparece un puntero parecido al del esculpido (un círculo, vamos) que sería utilísimo para ver el tamaño de la brocha y demás.
Yo incluso pediría que opcionalmente se viese la textura (no solo el tamaño).
Cita:
Segundo que han debido cambiar la hotkey para incrementar el tamaño de la brocha en el esculpido (la d, si no recuerdo mal, aunque como cada programa es de su padre y su madre, ya no sé si me confundo con Silo o Hexagon).
F= size.
Shift+f=strength.
D=draw brush.
S=smooth brush.
P=Pinch brush.
Sift+i=inflate brush.
G=Grab brush.
L=layer brush.
Shift=sub.
A=Airbrush on/of.
X=xsymetry on/of.
Y=ysymetry on/of.
Z=zsymetry on/of.
Cita:
Hay que hacer un buen Unwrap para que no se noten las costurillas en el pintado de texturas.
Bueno, eso es lógico y casi, casi normal, creo que el único programa de los que he probado que te permite pintar sin un buen Unwrap es ZBrush, pero te crea Unwrap de cuadrados que después no sirve para nada si pretendes llevártelo a un editor 2d.
-
Blender 2-42 release y avances
Gracias por el listado de hotkeys Caronte. Ya sabía yo que lo habían cambiado. Efectivamente, que se vea en vez del círculo, la textura que se va a utilizar sería genial, y lo del Unwrap, tienes toda la razón, lo que me pasó en el caso que probé yo, es que hice el Unwrap en el nivel de subdivisión 1 (de un cubo, vamos) y llegué a multires 4, y al pintar (y no al esculpir) se veían los costurones. Un saludo.
-
Blender 2-42 release y avances
De donde lo puedo bajar? No suelo probar los cvs, pero esto parece que mola mucho.
-
Blender 2-42 release y avances
-
Blender 2-42 release y avances
-
Blender 2-42 release y avances
Es la de ayer? Es que la he bajado y no tiene esa característica (creo). Creo que ya la he encontrado. Vale, pues ni idea de usarlo. No pinta x_x.
-
Blender 2-42 release y avances
Tendrás que definir una imagen y unas UV para el objeto, tiene que haber un soporte donde pintar.
-
Blender 2-42 release y avances
Vaya, tenía las UVS, pero me faltava la imagen, gracias.
-
Blender 2-42 release y avances
Cita:
Hay un pequeño jaleo con los sombreados en tiempo real de la malla texturizada.
En modo (f)ace selecciona todas las caras, entra en la ventana de edición (f9) y en el panel de [texture face] pulsa el botón [light] y después [copy drawmode].
Ya puedes ver el objeto sombreado mientras pintas o esculpes (no olvides poner algunas luces).
-
Blender 2-42 release y avances
Martin Poirier 2006/12/23 01:52:34 cet.
=== transform Snap ===
==== rotation Snap ====
Snap is no longer limited todo translation, it works in rotation todo.
Theres some bugs left with rotation Snap when using constraints, ill be ironing that next.
==== bug fixes ====
* fix manipulators todo always use grid.
* fix initialization bug (tok two transform call todo do a correct Snap init when changing between grid and Snap)
.
Nicmortal kombats Bishop 2006/12/23 06:40:58 cet.
added two menú Items todo Sculpt Mode for controlling how much tablet pressure afects brush strength and brush size.
.
-
Blender 2-42 release y avances
Roland Hess 2006/12/26 13:51:54 cet.
Little commit todo curb a tiny bit of the complaining about how easy. It is todo accidentally kit Blender and lose your work.
Even though there is quit, blend, ton said he had no problema.
With at least removing plain of que for quit.
quit Blender hotkey is now Control-q.
.
-
Blender 2-42 release y avances
Vaya. Bueno, pero no tan bueno. Todo sea por salvar el trabajo de un error tan fácil de cometer. Jedihe.
-
Blender 2-42 release y avances
Cita:
quit Blender hotkey is now Control-q.
.
Mola, así cierro a diario el Premiere, Adobe After Effects y Adobe Photoshop.
-
Blender 2-42 release y avances
Mas de una vez he cerrado cambiando a la capa que en vez de a la 1. Es bueno.
-
Blender 2-42 release y avances
Joshua leung 2006/12/27 11:02:28 cet.
== editmode bone snapping ==. Ive often found it very annoying that with both ends of a bone selected.
They would both get snapped todo the snapping point. This means that the bone.
Becomes zero-length, hence disappears from view and gets deleted upon.
Leaving editmode.
Now, when both ends of the bone are selected, only the head of the bone gets.
Snapped todo the snapping point. The tail Will get offset by the same amount.
That the head gets offset by, thus preventing zero-length Bones.
.
-
Blender 2-42 release y avances
Joshua leung 2006/12/28 00:30:59 cet.
== armature centering tools ==. After all these years, it is now posible todo (re)center armatures like you.
Can do with meshes and curves.
At the moment, you can only Access this functionality from the menús.
(Spacebar->transform) as the armature button panels are pretty.
Crowded.
.
-
Blender 2-42 release y avances
Parece que en las próximas horas sacaran ya una versión rc. De: ton Rosendal <ton@blender, org>.
Fecha: 28-dic-2006 13:54.
Asunto: re: [Bf-committers] Blender 2.43 rc1.
Hi.
Ive had reactions in from Jean-luc and dj already vía Irc. Lets.
Declare the rc1 date as now then.
Just point me todo where we can get the builds todo upload them todo.
Blender, org.
I can do that today or tomorrow morning very early. For rest of.
Tomorrow or saturday someone else should (kent has Access), because i.
Move appartment tomorrow. Will be bak online january 2.
Btw: the checklist. http://mediawiki.blender.org/index.p...leasechecklist.
We a los have todo find out who the new splash judges are. Gracias.
Ton-.
_______________________________________.
.
-
Blender 2-42 release y avances
Matt ebb 2006/12/29 05:46:47 cet.
* dynamic icon file loading and themeability. This patch allows icon files (.png) todo be loaded into Blender dynamically.
Without having todo go th rouge the tedious and technical process of compiling.
Them in. It a los makes them part of the theme settings so they can be.
Attached as part of a theme and saved in the default. B.blend.
Icon files should be estored in $home/.blender/icons/. This really sucks on.
Mac since its hidden in the Finder, but its a sepárate issue. We ned a.
Better system of finding things like this, Python scripts etc, perhaps a.
Nice wrapped function something like bli_getresourcedir(), then its easy todo.
Do platform specific Stuff there, like using ~/library/application data on Mac.
More información and docs in the patch tracker @.
https://projects, Blender.org/tracke..._id=9&atid=127.
.
_______________________________________.
.
-
Blender 2-42 release y avances
Mola, esto mola. Campbell Barton 2006/12/29 12:09:29 cet.
.
_______________________________________.
.
-
Blender 2-42 release y avances
Cita:
Matt ebb 2006/12/29 05:46:47 cet.
[indent] * dynamic icon file loading and themeability.
¿esto significa que los iconos van a ser externos? Interesante.
-
Blender 2-42 release y avances
Cita:
¿Esto significa que los iconos van a ser externos? Interesante.
Anda la polla. ¿cómo el exploter? Ya era hora.
-
Blender 2-42 release y avances
Matt ebb 2006/12/30 15:47:03 cet.
== compositor ==
*
displace node. Displaces an input images píxeles based on an input Vector mask. This can be.
Useful for a lot of things, like Hot Air distorsión, quick-and-Dirty composición.
Refraction, compositing live footage behind refracting objects, and more.
The amount of displacement in the x and y directions is determined by:
* the value of the masks channels.
-(red) channel 1s value determines displacement along the positive or.
Negative x axis.
-(gren) channel 2s value determines displacement along the positive or.
Negative y axis.
If both the channels values are equal (i, a greyscale image) the input.
Image Will be displaced equally in both x and y directions, a los according to:
* the x scale and y scale buttons.
These ACT as multipliers todo increase or decrease the strength of the.
Displacement along their respective axes. They ned todo be set todo non-zero.
Values for the node todo have any effect.
Because of this, you can use the displace node in two ways, with a greyscale.
Mask(easy todo Paint, or take from a procedural texture), or with a Vector.
Channel or RGB image, such as a normal pass, which Will displace the píxeles.
Based on the normal direction.
A quik practical example:
http://mke3.net/blender/etc/displace-desert-h264.mov.
http://mke3.net/blender/etc/displace-desert, blend.zip.
And some techie examples:
Using a greyscale mask.
http://mke3.net/blender/etc/displace-bw-h264.mov.
http://mke3.net/blender/etc/displace-bw.png.
Using a Vector mask.
http://mke3.net/blender/etc/displace-vec-h264.mov.
http://mke3.net/blender/etc/displace-vec.png .
_______________________________________.
.
-
Blender 2-42 release y avances
Vaya, hace mucho que no publico por aquí, ya ni se acordarán mi nombre. Al grano. Algunos lo sabrán otros no, pero además del maravilloso trabajo de Damiles, los desarrolladores de Blender suelen inspirarse para sus desarrollos en pedidos y sugerencias que ponemos en nuestro wishlist: http://plumiferos.com/wiki/index.php/feature_wishlist.
En particular hemos tenido mucho éxito en el área animación, gracias al apoyo de Joshua leung y por supuesto ton. Pueden ver al inicio de la página, una serie de features que han salido de nuestra wishlist.
Si alguno de vosotros tiene en mente algún característica interesante, por favor póngase en contacto conmigo para proponerlo allí y a lo mejor conseguir que se implemente en Blender.
A mi pueden insultarme en maléfico at manosdigitales Dot com. Saludos a la peña y feliz año nuevo.
Maléfico.
-
Blender 2-42 release y avances
Hola maléfico. Pues yo pediría alguna cosa:
para la ventana ipo:
Que las curvas ipo se escalen teniendo como origen la posición del frame actual.
- o sea que el frame actual se comporte igual que el punto de pivote en los objetos 3d.
un randomize para poder crear una curva de ruido, esto es utilisimo para muchas cosas:
- variar la intensidad/posición de una luz para simular el fuego de una hoguera.
- ídem para hacer vibrar un objeto (ejemplo, la cámara).
- o para añadir algo de aleatoriedad a un movimiento controlado, simplemente añadiendo curvas dloc, drot y dsize con ruido.
un ease in / ease out que modifique una curva existente desde o hasta cero.
- esto no hace falta explicarlo, es lo mismo que en editores de sonido o vídeo.
un Smooth como el que existe para geometría, pero para curvas ipo.
- para suavizar movimientos bruscos.
poder crear una cyclic extrapolation real (editable) durante x frames.
- para no tener que hacer copy/paste 1000 veces si necesitamos editar, ya que la cyclic extrapolation actual, no deja editar y sigue hasta el infinito.
para la ventana renderbuttons:.
poder seleccionar más del 100% (al menos hasta 400%) en el render size.
- muy útil sobre todo cuando hacemos un render tipo border.
que el play se detenga en el frame final.
- si hacemos una animación de 100 frames y después hacemos una de 25, al darle al play, nos mostrara los 100 en lugar de solos 25 y pieno que eso no debe ser así.
para la ventana animplaybackbuttons:
que el map old / map new se pueda hacer real.
- es una patada en el culo trabajar a partir de un cambio, porque todas las ventanas están desincronizadas.
para el interfaz en general:
[size=2]que las entradas de los menús se puedan ejectar con el botón derecho sin salir de ellos.
- por ejemplo, entrar en el menú de scripts en themes e ir probándolos con cada pulsación del botón derecho, ya que si lo hacemos con el izquierdo, salimos del menú y hay que pasar por toda la jerarquía hasta llegar de nuevo al mismo sitio (el ejemplo del theme en una tontería, pero hay muchas situaciones en las que esto nos haría ganar tiempo y nos ayudaría a no parecer idiotas volviendo la mismo sitio en profundidades de menú altas y para operación repetitivas.
esas cosas son de las que me acuerdo ahora, algún día tendría que hacerme una lista yo también, porque muchas veces me he encontrado con problemas que tendrían fácil solución.
Feliz año para tú también, y a ver si te pasas más por aquí.
-
Blender 2-42 release y avances
Hey Caronte. Tomo nota de los pedidos dos cosas, lo del Smooth para curvas IPO, creo que ya existe algo así, lo que no recuerdo es si funciona sobre toda la curva o sobre nodos seleccionados. Lo del playbak no se detiene cuando debería, es bastante odioso, creo que merece un bug report.
El tema del mapnew/map old estimo que vendrá cuando ton se ponga con el time refactor, pero no está de más ponerlo en el wishlist.
Venga animaros a soñar más sugerencias serán bienvenidas, a ver si estos gringos se enteran.
Maléfico.
-
Blender 2-42 release y avances
En el tema del playback, deberían añadir el botón de reproducción cíclica (lo que hace ahora), pero dejar por defecto el de la reproducción parada. Lo que hace ahora no viene mal cuando intentas ciclos de caminado, pero no siempre es lo ideal.
-
Blender 2-42 release y avances
Joshua leung 2007/01/01 09:32:12 cet.
== armature Ghost and Path drawing ==. The Plumíferos team have requested some improvements todo the.
Ghost and Path drawing tools for armatures. These changes make.
These more useful, with more customisable settings. A new panel in.
The editing panels for armatures has ben added todo house these.
Settings.
-> Ghost.
In addition todo the existing method of showing Ghost either side of the.
Current frame, it is now posible todo show Ghost from a given frame range.
This is useful for visualising how the posturas in another part of the animation.
Changed, while editing another part. The colour of Ghost goes from light.
(Earlier on) todo darker (later on).
-> paths.
Several new options for Path drawing have ben added.
* it is now possibly specify a frame range in which todo calculate paths todo.
This ofers spedups for longer timelines as a shorter span of time can be.
Sampled.
* keyframes from the active action/action strip can be shown in a diferent.
Colour (in the default theme, this is yellow) on the Path.
* frame numbers for the highlighted positions on the Path can be drawn.
Two notes of caution:
* for Ghost range: kep the frame ranges relatively small (20-50 frames).
Otherwise you Will experience a slowdown.
* for Path frame numbers: if you have a graphics card which is picky about.
Text in the 3d-view (like x y, z Labels on empty), this may cause issues.
.
_______________________________________.
.
-
Blender 2-42 release y avances
Un importador de dxf que funcione, por dios. Maléfico, convénceles.
-
Blender 2-42 release y avances
Si, sí, como en la versión 2.25, o mucho mejor que acepte las curvas y arcos.
-
Blender 2-42 release y avances
Otro voto al importador dxf.
-
Blender 2-42 release y avances
Eh realmente está tan desarrollado Blender que lo único que tienen para sugerir es un importador dxf? Igualmente para no secuestrar este hilo, si tienen sugerencias para el wishlist envienme un correo que no muerdo (casi).
-
Blender 2-42 release y avances
Cita:
Si, sí, como en la versión 2.25, o mucho mejor que acepte las curvas y arcos.
No lo he probado, pero.
http://blenderartists.org/forum/showthread.php?t=84319.
-
Blender 2-42 release y avances
-
Blender 2-42 release y avances
Cita:
Ya sé que es un offtopic. Estoy preparando una animación tipo Ibiza pacha, que te cagas.
Ya te lo he dicho muchas veces, pecador:
No me creo nada.
-
Blender 2-42 release y avances
El repaso que le están pegando al sistema de partículas, es espectacular. Videotuto de pelo:
http://users, utu, fi/jhkarh/prog/pa..._tutorial.html.
La compilación que lleva este nuevo sistema de partículas está en este hilo:
http://blenderartists.org/forum/showthread.php?t=82926.
-
Blender 2-42 release y avances
Impresionante, quizá el trabajo que están metiendo en el pelo ayude a mejorar efectos de humo y fuego.
¿Esto es el mismo sistema mejorado, o es un tipo que lo ha rescrito? No lo veo claro.
-
Blender 2-42 release y avances
Cita:
Impresionante, quizá el trabajo que están metiendo en el pelo ayude a mejorar efectos de humo y fuego. ¿Esto es el mismo sistema mejorado, o es un tipo que lo ha rescrito? No lo veo claro.
No esta rescrito desde cero, pero está muy, muy mejorado, y. Sí, a partir de ahora todos los efectos de partículas se pueden hacer mejor, porque la complejidad que se puede conseguir es a.co.nada, NT, e para que te hagas una idea, un sistema de partículas puede afectar a otro de diversas maneras, pero no contento con esto, ha hecho que cada partícula por separado afecte a otro emisor.
No quiero ponerme a hacer nada hasta que no saque una versíon estable (de una versión a otra no funcionan los.blend), pero me lo voy a pasar bomba en cuanto lo haga.
-
Blender 2-42 release y avances
Por cierto, que hoy ha salido la rc1 de la 2.43: http://www.blendernation.com/2007/01...-rc1-released/. Un saludo.
-
Blender 2-42 release y avances
Con el más reciente exportador de Blender/Indigo. http://www.indigorenderer.com/Joomla...pic.php?t=1010.
Ya se puede renderizar desde Blender.
Posdata: lean los readme para que les funcione.
-
Blender 2-42 release y avances
Maléfico, una petición ya que te codeas con los grandes maestros frikis de, allá arriba de la Blender foundation.
quiero render por red online o interno ya.
.
¿Tan difícil es? Si no tienen más que uploadear el *.blend a los servers clientes y utilizar la misma versión de Blender para renderizar de tal a tal fotograma y recibir el renderizado el ordenador admin.
¿Me explico cómo el culo?
Más fácil a ver.
Tengo mi ordenador (ordenador admintrador), el de mi primo, mi hermano y mi cuñado en sus casas (3 clientes).
Contacto hora con ellos (clientes) para que me den sus IPS y pass y me dejen sus ordenadores libres.
Mi ordenador admintrador tiene el Blender 3.2 (por poner algo) dónde está la opción de renderizar por red (que gran summer of code del 2011 aquel), pongo los IPS proporcionados sus pass y los detecta como activos.
A cada cliente les pongo, por ejemplo: client1 fotogramas 0-100, client2 fotogramas 101-250, client3 fotogramas 251-340 o que lo calcule y aplique automáticamente por no liar la cosa, las opciones de resolución, archivos de salida, quedan constituidas por defecto en preferencias.
Botón render-net se envía el *.blend a los clientes, wait y más wait, rendering in progress.
Esta descargando los fotogramas renderizados en los clientes en la ubicación especificada mientras trabaja.
¿Es complicado?
-
Blender 2-42 release y avances
Anteshabláis del importador de dxf. Tom musgrove 2007/01/05 01:51:12 cet.
== dxf import script ==
Script for dxf import by kitsu (ed Blake) - Provide superior import todo our native dxf import for Many files
.
_______________________________________.
.
-
Blender 2-42 release y avances
Cita:
Maléfico, una petición ya que te codeas con los grandes maestros frikis de, allá arriba de la Blender foundation.
quiero render por red online o interno ya.
.
Leander, al menos hay 3 soluciones para hacer render en red que funcionan de maravilla y además no solo te permiten renderizar animaciones, sino frames suelos, échale un vistazo al foro de scripts en blenderartists.
-
Blender 2-42 release y avances
Cita:
Leander, al menos hay 3 soluciones para hacer render en red que funcionan de maravilla y además no solo te permiten renderizar animaciones, sino frames suelos.
Échale un vistazo al foro de scripts en blenderartists.
Ostia, allá voy.
-
Blender 2-42 release y avances
Además, muchas veces es mejor dejar el render en red a sitios especializados en este campo, porque actualmente son muy económicos (a veces gratuitos para poco volumen) y así no tienes que preocuparte ni de actualizar la RenderFarm, ni del mantenimiento (electricidad, refrigeración, etc), un ejemplo: http://www.respower.com/.
-
Blender 2-42 release y avances
Interesante página, aunque también estoy viendo que para colgar una escena ahí para que te lo rendericen es toda una odísea. Muchas gracias Caronte, eres una fuente de recursos.
-
Blender 2-42 release y avances
Leander, nosotros en el estudio usamos drqueue, que funciona muy bien, además de scripts. Saludos. Maléfico.
-
Blender 2-42 release y avances
Ton Rosendal 2007/01/08 21:53:44 cet.
bugfix #5548. New option todo use Tangent space Normal Map normals now works for node materiales.
.
-
Blender 2-42 release y avances
Siempre quiero decirlo y se me olvida: gracias Pedro por mantenernos al día con los logs, ya que no siempre podemos estar atentos.
-
Blender 2-42 release y avances
Pues aprovecharé para recordar las listas de correo origen, para los que quieran ver los mensajes originales, con mucha más información sobre el desarrollo de Blender (yo solos resumo de vez en cuando, y no todos. http://projects.Blender.org/mailman/...Bf-blender-cvs. http://projects.Blender.org/mailman/.../Bf-committers. http://projects.Blender.org/mailman/listinfo/Bf-Python.
-
Blender 2-42 release y avances
Secundo esas gracias, aunque no digamos nada estamos atentos y agradecidos. Un saludo.
-
Blender 2-42 release y avances
Joshua leung 2007/01/09 23:27:27 cet.
== action editor -> auto-Snap ==. Theres a new selection-box on the Header of the action editor, which.
Sets the mode of auto-snapping for transforms. By default auto-snapping.
Is of.
There are 3 modes of auto-Snap:
* of - Transforms per normal.
* frame step - Grid-step transform (may have errors with scaled actions).
* nearest frame - True Snap-to-frame (takes into account NLA-scaling).
These translate todo the following hotkeys when transforming:
* of - No keys press/held (as its always ben).
* frame step - Control (as its always ben).
* nearest frame - Shift (reproduzcas old shift-key behaviour which was not useful).
.
-
Blender 2-42 release y avances
Cita:
Siempre quiero decirlo y se me olvida: gracias Pedro por mantenernos al día con los logs, ya que no siempre podemos estar atentos.
Eso.
Acabo de ver que hay un panel nuevo en la ventana de render, donde han metido el bake-render para mallas. Y aprovechando, hay un botón que rellena un margen de píxeles. Utilísimo para que no queden aristas guarras.
-
Blender 2-42 release y avances
Joshua leung 2007/01/12 03:34:47 cet.
== NLA editor ==. Minor workflow tweak - add new Empty action as new action strip.
Hotkey: shift n.
Menú entry: strip menú.
Creates a new action, and adds it as an action strip at the bottom of.
The list NLA-strips for an object. Useful for creating additional strips todo.
Correct posturas of prior strips.
.
_______________________________________.
.
-
Blender 2-42 release y avances
Me sumo a esos agradecimientos.
-
Blender 2-42 release y avances
Otro aquí que agradece. Un saludo.
-
Blender 2-42 release y avances
Anótame también en el listado de los que te agradecen.
-
1 Archivos adjunto(s)
Blender 2-42 release y avances
He esparcido los nodos actuales de composición, para tenerlos a la vista. Están ordenados por columnas según su tipo:
input, output, Vector, filter, convertor, matte, distort, output.
Chorradas peores se han hecho, ¿no? Yo coleccionó nodos.
Edito: hay un nodo de matemáticas.
https://www.foro3d.com/images/upload...007/01/170.jpg
-- IMÁGENES ADJUNTAS --
https://foro3d.com/attachment.php?attachmentid=42192
-
Blender 2-42 release y avances
Klopes pide y se concedera.
-
Blender 2-42 release y avances
Joshua leung 2007/01/16 10:18:01 cet.
== armature joining bugfixes ==. Since 2.40 (and a few pre-releases around then), armature joining has not worked correctly.
Constraints and other attributes of Bones in posemode (IK Dof límites, transform locks, custom shapes, etc.) were not preserved on the armature (s) that were joined onto the last selected armature.
This was a serious production problem, as it meant that you could not easily add pre-made Rig segments and merge them with the rest of your rigs without having todo redo all the constraints. After a few attempts, ive finally managed todo fix this.
All constraints and parenting relationships get name corrections for the post-merge armatures. Action channels in actions dont really get any corrections yet unless the action is being used by an action constraint.
Python-api people: beware, y may have broken something in this commit.
.
.
-
Blender 2-42 release y avances
Nicmortal kombats Bishop 2007/01/16 20:06:59 cet.
usabilility fix for retopo: allow user todo disable hotspots online ends, a los only display the controls for each tool (Pen, line, and elipse) when that tool is selected.)
.
2007/01/16 20:21:24 cet.
fix for retopo: xkey and deletekey should remove the active Paint line.
.
2007/01/16 20:39:30 cet.
retopo Paint fix: cleaned up the hotkeys, added lkey for selecting the line tool, hkey for toggling the Pen hotspot.
.
.
-
Blender 2-42 release y avances
Joshua leung 2007/01/17 04:24:21 cet.
== NLA visibility tweak ==. In a few cases, it may be helpful todo turn of the only show objects that are.
In visible scene layers in the NLA trick. By default though, this is still on. Find.
The switch in the view menú of NLA editor.
.
.
-
Blender 2-42 release y avances
Dice el señor Ton, que hasta que salga la 2.43 ya no habrá más mejoras, solo corrección de errores. Ya queda menos, ya queda menos.
__________________.
De: ton Rosendal <ton@blender, org>.
Fecha: wed, 17 Jan 2007 11:48:07 +0100.
Asunto: [Bf-committers] bcon4. Cvs Frozen, rc2 builds.
Hi all.
Apart for essential bugfixes, cvs is Frozen now.
It would be great todo have new rc builds todo. Im around here and in Irc.
To collect builds, copy todo download site and make an announcement for.
It.
Remaining todos are still:
-Loadsa bugfixes.
Reléase logs (if you cannot provide logs for your coding work.
Yourself, tell me then i try todo find a solution).
As usual well chek sundays the status of the code, but having a 2.
Weks cvs freeze is expected before we release.
Ton-.
.
-
Blender 2-42 release y avances
-
Blender 2-42 release y avances
El señor Joe eagar ha sacado un parche para el forward cycling, y como el cvs esta congelado lo ha puesto en el tracker, por si alguno quiere usarlo. Concretamente dice:
<Joedh@gmail.com>.
Hi. I wrote a patch todo improve forward cycling a while back, pretty much making it useful for other things then walking (like going up Stairs).
Anyway, y thought id mention it since its useful and because i believe forward cycling is crippled without it (at least for the things i do with it).
.
https://projects, Blender.org/tracke..._id=9&atid=127.
(Edito: bah, ya no se respeta nada. Acaban de incluir este parche en el cvs).
-
Blender 2-42 release y avances
En blendernation han puesto una lista muy interesante con todas las novedades que van a salir en la siguiente versión (que está al caer): http://www.blendernation.com/2007/01...-improvements/.
-
Blender 2-42 release y avances
Esta mañana pasé por ahí, la lista esta tremenda.
-
Blender 2-42 release y avances
de: ton Rosendal. Fecha: 21-ene-2007 18:54. Asunto: sunday meting, reléase progress.
Hi all.
Status.
The bug crunching goes great. Its especially por nicmortal kombats attracting much attention, but he sems todo tackle it all very well.
Were now releasing rc2 builds. Linux Intel, Windows & Mac Intel are in, Mac PC Will be there this Evening or tomorrow morning. Ill then add a news item about it on Blender, org.
Meeting.
The meting had one main topic, the Python versión todo reléase with. Since Python now oficial is 2.5, we should support that for Blender 2.43 as well. Only for OSX, an additional Python 2.3 Will still be released (since that is the default for 10.3 and 10.4 OSX). Keping scripts guaranted working in 2.3 Python is getting increasingly dificult todo manage, so we decided todo not continúe with 2.3 todo long. Next Blender reléase (in 6 months or so) we should do drop 2.3 and poinjt OSX users todo the 2.5 Python install.
(This decisión neds todo be validated, discussions in this maillist welcome).
Actual reléase Will have todo wait 1 more wek.
New servers.
Two new servers have ben ordered now. (Intel Core 2 Duo, 2.40 Ghz, 4 Gb mem, each 3x250 Gb disks, running Freebsd). Purpose is todo kep at least one old server for download, Blender.org, put cvs/mail/gforge on one new server, and typo3/wiki/eshop on the other new server.
Not only is this hardware configuration 10-20 times more powerful than we had, it Will spread the load for websites nicer todo (downloads was becoming a bottleneck).
It was my target todo have the servers in place before we release. I still ned a final confirmation how much work it is. It should not take more than 2 weks.
More later.
Ton-.
.
_____________________________.
.
-
Blender 2-42 release y avances
-
Blender 2-42 release y avances
Pero que tremenda noticia, esto está a millón.
-
Blender 2-42 release y avances
Ahora tiene Snap en Edit Mode, que buena noticia.
-
Blender 2-42 release y avances
Si, muy útil, tecla rápida si mal no recuerdo shift+tab. Una de las cosas que me gustaría que tuviera es que, asignan una tecla o combinación de teclas para repetir el comando anterior, por ejemplo, si estamos colapsando vértices, presionamos Alt+m / center por ejemplo, después solo la tecla X para repetir, sin tener que hacer de nuevo Alt+m / center. Maya lo tiene así, creo.
Pero en fin, todo va excelente.
-
Blender 2-42 release y avances
Hablando del snapping un cambio de última hora:
Martín Poirier 2007/01/23 16:39:36 cet.
=== transform ===
Make manipulator compatible with snapping. At first, y thought this would have ben a bad idea, but After talking todo some people, it sem more confusing than not todo have it ACT diferently, so IM brigging it in line.
.
____________________________.
.
-
Blender 2-42 release y avances
Estuve probando el snapping y me parece que tiene un comportamiento un poco impredecible, seguiré pendiente de reléase notes para esta característica, porque nada que entiendo los criterios de snapping claramente.
-
Blender 2-42 release y avances
Con el Snap activado, el vértice seleccionado se coloca en el vértice que esté más cercano al cursor/puntero/cru, z, las demás opciones son claras (closest, median, center), creo.
Posdata : perdón por la burrada que cometí, quise modificar, pero acoté.
-
Blender 2-42 release y avances
El snapping de un único vértice no tiene problemas, el enredo esta cuando selecciono más de uno. ¿Cuál vértice de la selección será el pivote? (aclaro: no hablo del vértice a cuya posición espacial sea a la que deseamos llegar, sino el vértice que, perteneciendo al grupo de vértices a mover, termine colocado en la misma posición que el vértice de referencia).
-
Blender 2-42 release y avances
El vértice que esté más cerca del cursor del ratón (cuando empieces el movimiento).
-
Blender 2-42 release y avances
Lo acabo de probar y nada que funciona predeciblemente, pareciera que Blender escoge el vértice que más le gusta y punto.
No quiso andar ni posicionando el puntero del ratón, ni ubicando el cursor 3d, ni ambos al tiempo, en fin.
-
4 Archivos adjunto(s)
Blender 2-42 release y avances
Tiene en cuenta la posición del cursor, pero también la distancia entre el vértice destino y los vértices que estamos moviendo.
Si mueves varios vértices, tendera a hacer el snapping al vértice más cercano (2). Si ese no es el que te interesa, mueve primero sin pulsar Control los vértices para dejar más cerca el vértice que te interesa (3), y después mueves otra vez ya con snapping (4).
(Esto probado con una versión cvs de hace un ratín. A lo mejor para cuando leas esto ya lo han cambiado.
-- IMÁGENES ADJUNTAS --
https://foro3d.com/attachment.php?attachmentid=42644
https://foro3d.com/attachment.php?attachmentid=42645
https://foro3d.com/attachment.php?attachmentid=42646
https://foro3d.com/attachment.php?attachmentid=42647
-
Blender 2-42 release y avances
Ok, al fin funciona, lo malo es que sea necesario hacer 2 traslaciones para lograr lo que muestras en el caso 3-4, que era precisamente lo que no podía hacer antes. De todas formas, el snapping está genial. Gracias.
-
Blender 2-42 release y avances
Que dice el señor Ton, que ya queda menos, pero de momento sacara otra versión candidata.
de: ton Rosendal.
Fecha: 28-ene-2007 19:54.
Asunto: [Bf-committers] reléase schedule, rc3?
Hi all.
-Website update.
It is still feasible todo combine the reléase with the scheduled website.
And webserver upgrade. This wek the hardware Will be in place, end of.
Weque and during wekend the software Will be installed and tested.
It does mean however, that a reléase has todo wait until After thats.
Proven todo work, around wednesday february 6 or so.
(Note that installing new projects, Blender.org and SVN migration is for.
Later).
Last reléase candidate: rc3.
The BugTracker is still attracting a lot of reporters (over 20 reports.
In less than 2 days). Given the current cvs state i think were very.
Close todo a release, but the wek of webserver work gives a los the.
Opportunity todo make a final rc.
My proposal would be todo build tuesday/wednesday. If people agre, ill.
Send a reminder then.
Last todos: docs, tutoriales, examples, videos.
Tim wakeham Will chek on wiki, summer of docs, and if latest work on.
Blender is properly covered there.
Daniel (zanqd) Salazar Will build a webpage/portal for videos showing.
Features.
Tom musgrove checks on demo files / regression.
I Will coordinate as usual the reléase logs in Blender.org CMS. Gracias.
Ton-
.
-
Blender 2-42 release y avances
Un vídeo demostración de una de las novedades de la próxima 2.43, el nodo id mask.
-
Blender 2-42 release y avances
Que interesante esto de los nodos.
-
Blender 2-42 release y avances
Impresionante el sistema de aplicación de mapeados UV en postproducción. Un saludo.
-
Blender 2-42 release y avances
Unos cuantos scripts que desaparecen:
_____________________________. Campbell Barton 2007/01/29 11:20:21 cet.
removing redundant scripts because of new features in Blender After discussion with letterrip.
disp_paint, py - Displacement modifier and Sculpt Mode replace.
uv_paint, py - Making can be used todo write colors todo an image.
animation_empties2armature, py - Was made when BVH importer could not import direct todo armature, resulting animation has visible errors, errors have ben known about for a long time and not fixed.
Knife, py - Old Slow code, no multi-UVS, we now have a Knife tool that hassnap.
If anyone wants todo maintain these scripts and have them added bak in, mail the Bf-Python ml.
Scripts that are removed can be found here.
http://projects.Blender.org/viewcvs/...rot=Bf-blender.
.
-
Blender 2-42 release y avances
Hablando de scripts desaparecidos. Klópes, ya que, comentas el caso de las kloputils en otro hilo, yo creo que el señor Campbell no va a incluirlo de nuevo como no lo troces antes en varios scripts.
(Por cierto, cuando borraron el script se les olvidó el fichero kulang, txt que ha quedado ahí huérfano.
-
Blender 2-42 release y avances
Cita:
H. (Por cierto, cuando borraron el script se les olvidó el fichero kulang, txt que ha quedado ahí huérfano.
Que manera de ensuciar una compilación, ¿no te da vergüenza Klópes de no vigilar a tus engendros?
-
Blender 2-42 release y avances
Que hago tíos, si quiero profundizar en a:m y resulta que al final mejoran la animación en Blender de tal manera que lo hace tan fácil como el primero siento que he perdido el tiempo (y dinero).
Si pienso profundizar en Blender y no tocan el sistema de animación para que sea tan fácil como en a:m siento que estoy perdiendo el tiempo igualmente.
Estoy siendo sincero, que dilema. Blender esta avanzando demasiado deprisa.
Ya lo dije en su momento, no es el software sino el artista. Pero es que veo un menú en Blender tan sabrosón.
-
1 Archivos adjunto(s)
Blender 2-42 release y avances
Offtopic del tamaño de una casa: Pedropp, tu avatar mola mogollón.
-- IMÁGENES ADJUNTAS --
https://foro3d.com/attachment.php?attachmentid=43072
-
Blender 2-42 release y avances
<of-topic:on>. Si, cheryl ladd está muy buena ella. (Que malo soy). (Jarr, demasiado tarde.
-
Blender 2-42 release y avances
Te leí el pensamiento y lo descargué.
-
Blender 2-42 release y avances
Cita:
Que hago tíos, si quiero profundizar en a:m y resulta que al final mejoran la animación en Blender de tal manera que lo hace tan fácil como el primero siento que he perdido el tiempo (y dinero).
Si pienso profundizar en Blender y no tocan el sistema de animación para que sea tan fácil como en a:m siento que estoy perdiendo el tiempo igualmente.
Estoy siendo sincero, que dilema. Blender esta avanzando demasiado deprisa.
Ya lo dije en su momento, no es el software sino el artista. Pero es que veo un menú en Blender tan sabrosón.
Pues será que soy un vicioso, a mí me encanta salir con Blender y a:m a la vez.
-
Blender 2-42 release y avances
Cita:
Pues será que soy un vicioso, a mí me encanta salir con Blender y a:m a la vez.
Y a mí, pero me ajusto a la realidad: no tengo tiempo, esto no es como el sexo, no puedo montarme con los 2.
-
Blender 2-42 release y avances
Cita:
Y a mí, pero me ajusto a la realidad: no tengo tiempo, esto no es como el sexo, no puedo montarme con los 2.
Te entiendo perfectamente, tampoco tengo tiempo suficiente para todo lo que me gustaría hacer.
-
Blender 2-42 release y avances
Cita:
Hablando de scripts desaparecidos. Klópes, ya que, comentas el caso de las kloputils en otro hilo, yo creo que el señor Campbell no va a incluirlo de nuevo como no lo troces antes en varios scripts.
¿Qué hilo es ese, por favor? ¿pone algo del futuro de las kloputilsí.
-
Blender 2-42 release y avances
-
Blender 2-42 release y avances
Gracias Pedro, siempre estas al quite.
-
Blender 2-42 release y avances
Cambio en los truco del modificador array:
___________________. Ben batt 2007/02/01 04:34:09 cet.
bugfix for #5896 - Array constant offset not behaving as expected.
This is not a bug, but rather a misunderstanding of the relationship between object scaling and the array modifiers constant offset.
The array modifiers constant offset is specified in local coordinates. In the supplied blend file, the object is scaled up in the x direction by 2.45, and the offset is a constant 2.5 in the x direction. Thus, the final world space offset is 2.45 * 2.5 = 6.125 units in the objects local x direction, as can be sen in the blend file.
I have updated the toltips for the array modifier todo indicate that offsets are given in local coordinates. I Will investiga providing a use world coordinates toggle button After release.
.
-
Blender 2-42 release y avances
Cita:
(Por cierto, cuando borraron el script se les olvidó el fichero kulang, txt que ha quedado ahí huérfano.
y Leander contesta:
Que manera de ensuciar una compilación, ¿no te da vergüenza Klópes de no vigilar a tus engendros?
Pues yo no he sido.
Así siempre quedará algo mío en la compilación.
Cita:
Klópes, ya que, comentas el caso de las kloputils en otro hilo, yo creo que el señor Campbell no va a incluirlo de nuevo como no lo troces antes en varios scripts.
Sí, estoy al quite. La cosa es que eran otro tiempos, tú sabes. Es un script anterior a los grupos, y como no sabían dónde meterlo, lo hicieron en wizards, cuando su sitio es más objects.
Es normal que se plantearan quitarlo porque no pega con los demás, que hacen una cosa cada uno, y no lo he actualizado desde hace tiempo (mea culpa, claro). Lo que me jode es que lo hayan sustituido por otro de alineación aleatoria que es peor que el mío.
Eso me recuerda a que voy a escribir a maléfico ahora mismo para que pida que metan lo que sustituirá del todo a kloputils: que en el modificador array, además de apply (que humilde la modificación en una malla), haya otro botón que lo convierta en objetos instancias, que es la maravilla que hace klopútils y sería lo realmente útil. Mientras tanto, será imprescindible.
-
Blender 2-42 release y avances
Estaba viendo las nuevas herramientas que traerá el Blender 2.43 cuando me salto esta duda. ¿lo creado en Sculpt Mode se podrá salvar como mapa de displacement para usarlo al Blender como si fuera el ZBrush o solo funcionara para el Blender?
-
Blender 2-42 release y avances
Cita:
Estaba viendo las nuevas herramientas que traerá el Blender 2.43 cuando me salto esta duda. ¿lo creado en Sculpt Mode se podrá salvar como mapa de displacement para usarlo al Blender como si fuera el ZBrush o solo funcionara para el Blender?
Esta previsto, pero no saldrá en esta versión.
-
Blender 2-42 release y avances
No lo he probado, pero supongo que, puedes hacer mapas de normales con el render bake y si no puedes utilizar el programa gratuito denormagen.
-
Blender 2-42 release y avances
Cita:
Estaba viendo las nuevas herramientas que traerá el Blender 2.43 cuando me salto esta duda. ¿lo creado en Sculpt Mode se podrá salvar como mapa de displacement para usarlo al Blender como si fuera el ZBrush o solo funcionara para el Blender?
Si, la 2.43 incopora render baking, con el que puedes volcar la información de normales, texturas, AO, o el mismo render, a el UV (puedes crear un UV nuevo solo (god bless multi-uv) para mapear esta textura bakeada, el smart projections calcula el UV de modo que ninguna de las caras se superpongan, eso sí, es imposible volver a tocar el UV una vez hecho esto, pero para el bake es estupendo).
Una vez usado, guardas la imagen (blender no lo hace automáticamente, así que, si no la guardas y cierras o recargas, lo pierdes), creas una nueva textura con esta imagen, pulsas Normal Map, y en los materiales pulsas nmap ts (debajo del botón Tangent v). Lo asignas al canal Nor y listo, valores mayores de 1.0 no son recomendables.
Para usar el render baking, solo tienes que quebrarte los dedos con la combinación: Control + Alt + b, o usarlo del menú render, o desde el panel bake en renderbuttons (f10).
Vaya que ner, d, todo esto que he dicho, si fuera nicodigital ya tendría mis nicocréditos y un paso más adelante de ser élite.
-
Blender 2-42 release y avances
Cita:
Vaya que ner, d, todo esto que he dicho, si fuera nicodigital ya tendría mis nicocréditos y un paso más adelante de ser élite.
Y para eso quieres la vuelta de nicodigital.
No, que es broma.
https://www.foro3d.com/images/upload.../2004/10/2.gif
-
Blender 2-42 release y avances
-
Blender 2-42 release y avances
Cita:
Si, la 2.43 incopora.
Anda, pues creía haber leído que las normales que guardaba aún no servían para hacer eso por el del tipo (object/Tangent space).
Voy a probarlo ahora mismo.
-
Blender 2-42 release y avances
Vale lo he probado y funciona muy bien (no hay que pulsar nmap ts, porque el mapa generado está en object space, no en Tangent), pero ahora he recordado lo que había leído y es que no era sobre la generación de mapas de normales, si no de mapas de desplazamiento (que en realidad es lo que se preguntaba), que como he dicho esta previsto, pero aún no se pueden generar.
-
Blender 2-42 release y avances
Vaya, no sé si este mensaje quedará mejor en el foro de noticias, o aquí, en el foro de Blender, digo, en este hilo. Europa tiene mucho dinero, hay que ayudar a gastarlo. http://cordis, Europa, EU/fp7/home_en.html.
____________________________________.
De: ton Rosendal <ton@blender, org>.
Fecha: Sun, 4 feb 2007 13:08:36 +0100.
Asunto: EU have a dreamí Blender in 2012.
Hi devs.
The european unión has 54 billion euros (thats over 70 billion dollares).
For research/development projects available. Verse for example has.
Received such a grant in 2003. Now, do we want this money again, and.
How?
I do have some Insight now in this subsidy bizz, and IM extremely.
Reluctant in accepting a role for another EU Project. An exception.
Could be if we can define such a Project todo be 100% Blender related, or.
100% free and open source 3d creation tool based. Lead by the Blender.
Foundation, for example.
The conditions todo get accepted are varied, but the consortium model.
Might work best:
-Form a consortium, consisting of at minimum 3 legal entities in 2 EU.
Countries.
Other consortium partners can be outside of EU todo (limited list of.
Countries, but Australia, usa and Argentina are allowed).
Make a research/development plan for 3-4 years.
Financial compensations are based on a load of variables, but todo.
Summarize.
Universities can get 100% of costs funded.
Companies 50% (but some direct costs 100%).
Now IM well aware of the dangers of accepting money and committing todo.
Long term plans. Dangers are for example:
-Accepting responsibility for work you dont believe in anymore.
Accepting work on topics you find out is useless.
Losing involvement/commitment from user communities.
Accept enormous administration overheads.
Yes, money corrupts in general.
On the other hand, y know the dangers and we only now (deadline may.
Have the opportunity, a next EU subsidy round might be in 4-5 years.
What could work is:
-Define a flexible and feasible Project for where Blender should be in.
2012.
Find the natural partners for this, y, universities, institutes.
Companies or Studios that already contribute todo Blender development.
Find a bien for how these contributors dont (have to) make up Blender.
Itself, but participate within the Blender.org community projects as.
Equal members.
This can a los enable or support a series of (or permantently.
Established) orange projects. Content driven projects todo make.
Animation movies (or games).
Ok, enough dreaming. I think we ned first two things.
-Who is interested todo *work* on such plans (not only interested todo get.
Money).
Can we write a 2012 Blender design without blocking innovation or.
Alienating our user/development community?
-Ton-.
________________.
Las contestaciones, aquí: http://projects.Blender.org/pipermai...ry/017423.html.
-
Blender 2-42 release y avances
Nicmortal kombats Bishop 2007/02/04 23:17:51 cet.
== Sculpt Mode ==. Fixed bug #5917, shift-c doesnt work in the Sculpt Mode.
* added ckey and shift+ckey todo sculptmodes shortcuts (behavior is the same as for non-sculptmode).
.
Simon clitherow 2007/02/05 16:58:54 cet.
updated Python todo 2.4.4 for Windows (additional files for distribución)
.
Joshua leung 2007/02/06 04:38:32 cet.
== armature buttons - Childof menú ==
This menú now respects armature-layers, so that it works better on.
Armatures with a lot of Bones.
.
Campbell Barton 2007/02/06 12:16:49 cet.
modified files:
Blender/release/scripts bevel_center, py.
Mesh_boneweight_copy, py.
Mesh_cleanup, py mesh_poly_reduce, py.
Mesh_skin, py mesh_solidify, py.
Object_cokie_cutter, py unweld, py.
Blender/release/scripts/bpymodules bpymessages, py.
Log:
Added messages todo scripts, estopping them from modifying multires meshes.
object_cokie_cutter - can now a los use curves todo Cut holes in a Mesh.
.
-
Blender 2-42 release y avances
Can now a los use curves todo Cut holes in a Mesh. Interesante, interesante. Jedihe.
-
Blender 2-43 rc3 a tu alcance
Si señores estamos cada día más acercándonos a la. Versión final de Blender 2.43. http://www.blender.org/cms/changes_s..._42.771.0.html. Suerte.
-
Blender 2-43 rc3 a tu alcance
Miguelito08, intentamos tener todo lo relacionado con el tema en este hilo para que sea menos difícil (si cabe) localizarlo.
Ya se ha hablado sobre la necesidad o no de tener un foro exclusivo para Blender y aún no es necesario, por lo menos por ahora, por la orientación generalista del foro, por eso preferimos tener este pequeño rincón y por eso he fundido tu mensaje en este hilo.
Noticias sobre Yafray, scripts, plugins, recursos, si es mejor tenerlas aparte.
Se agradece la noticia, todo hay que decirlo. Saludos blenderizados.
https://www.foro3d.com/images/upload.../2004/10/2.gif
-
Blender 2-42 release y avances
Yo no quiero un subforo para Blender, ni de coña, no me gustaría que compañeros de otros softwares dejaran de comentar mis trabajos.
-
Blender 2-42 release y avances
Cita:
Yo no quiero un subforo para Blender, ni de coña, no me gustaría que compañeros de otros softwares dejaran de comentar mis trabajos.
Ni yo, amigo Pepius, esta diversidad y pluralidad es lo que nos hace singulares.
Paradójico ¿eh?
-
Blender 2-42 release y avances
Cierto aunque reconozco que me gustaba lo sectario que era nicodigital, nunca me acostumbraré a los principiantes trolls.
-
Blender 2-42 release y avances
Cita:
Cierto aunque reconozco que me gustaba lo sectario que era nicodigital, nunca me acostumbraré a los principiantes trolls.
Con ignorarlos basta.
-
Blender 2-42 release y avances
Cita:
Cierto aunque reconozco que me gustaba lo sectario que era nicodigital.
Este foro está muy bien como esta.
Pepius, tu sigue pinchando, que al final abriré el cajón que tengo bajo llave y sacaré el dossier de proyecto nicodigital 2.0 para llevarlo a cabo y a más de uno le va a dar algo.
Posdata: lo tengo, no es broma.
-
Blender 2-42 release y avances
Cita:
Este foro está muy bien como esta. Pepius, tu sigue pinchando, que al final abriré el cajón que tengo bajo llave y sacaré el dossier de proyecto nicodigital 2.0 para llevarlo a cabo y a más de uno le va a dar algo.
Posdata: lo tengo, no es broma.
Uurr, la que te espera por lo que acabas de adelantar.
Avisa, seré el primero en tocar a la puerta para dar el coñazo, en el buen sentido, claro.
-
Blender 2-42 release y avances
Cita:
Uurr, la que te espera por lo que acabas de adelantar. Avisa, seré el primero en tocar a la puerta para dar el coñazo, en el buen sentido, claro.
Aguanta los caballos, que el que tenga el proyecto guardado, no quiere decir que vaya a ver la luz.
Aunque todo es posible.
-
Blender 2-42 release y avances
Offtopic como una casa: Acabo de darme cuenta después de todo este tiempo de que Shazam tiene la a y la de a:m. Ese sello te marca, es la señal, es la señal.
-
Blender 2-42 release y avances
Se a abierto la caja de Pandora. Y yo me pongo a la fila, justo después de Shazam, para llamar a la puerta ¿eh, Caronte? Un saludo.
-
Blender 2-42 release y avances
Nicodigital 2.0. Espero me toque boleto, o da igual, sigo después de Elgordo.
-
Blender 2-42 release y avances
Ju ju, yo pincho yo pincho.
-
Blender 2-42 release y avances
Cita:
Uurr, la que te espera por lo que acabas de adelantar.
5o en la fila, no lo olviden, 5o. Jedihe.
-
Blender 2-42 release y avances
Cita:
Offtopic como una casa: Acabo de darme cuenta después de todo este tiempo de que Shazam tiene la a y la de a:m. Ese sello te marca, es la señal, es la señal.
Yo me había percatado gracias a dumdum:
https://www.foro3d.com/showthread.php?p=23581.
Lo que me he dado cuenta al leerte es que casi están también las letras de hash. Saludos oftopiquea2.
-
Blender 2-42 release y avances
Cita:
Este foro está muy bien como esta. Pepius, tu sigue pinchando, que al final abriré el cajón que tengo bajo llave y sacaré el dossier de proyecto nicodigital 2.0 para llevarlo a cabo y a más de uno le va a dar algo.
Posdata: lo tengo, no es broma.
Tendrás también la base de datos de los antiguos usuarios por decirlo así.
-
Blender 2-42 release y avances
No suelo poner los bugfix, pero había alguien con problemas con el md2. Robert holcomb 2007/02/08 20:16:43 cet.
modified files:
Blender/release/scripts md2_export, py.
Fixed missing # and tab errors
.
-
Blender 2-42 release y avances
Bien, bien, con un poco de suerte está vez salen versiones oficiales ya con optimizaciones.
_______________________________.
de rui campos.
Fecha 12-feb-2007 18:54.
Asunto builds.
Hi Tom.
The builds on blenderbuilds are already online, so you can expect.
Additional testing on them.
Additionally, y am almost done with the new Linux chrot and this february.
Build already uses it. The diferences for the oficial Linux builds are:
-FFMpeg statically linked with additional libraries:
- H264 built-in (with x264 lib).
Xvid built-in (with xvidcore lib).
Mp3 built-in (with mp3lame lib).
Additional libraries a los statically linked:
- Gettext built-in.
Fretype2 built-in.
Openal and alut built-in.
Adding more todo it, the new script for building a los compiles optimized.
Builds on demand, meaning:
-I586 default build.
I586 debug build.
I686 se optimized build.
I686 se2 optimized build.
I686 se3 optimized build.
I686 3DNow optimized build.
Once i get god feedbak on the builds i Will submit the new chrot for.
Usage instead of the current one.
Some primary tests by users mentioned some minor quirks on FFMpeg inside.
Blender, on the output. If we werent so near reléase i would ask Peter.
Schaile todo chek it and se what might be the problem, but in this case i.
Will wait for reléase todo be out and then poke about it.
Cherz.
Rui.
.
-
Blender 2-42 release y avances
Ya estoy impaciente por el reléase oficial. Por cierto, el otro día probé una compilación FFMpeg y trabajó muy bien. Jedihe.
-
Blender 2-42 release y avances
Ton Rosendal 2007/02/14 15:36:39 cet.
bugfix #6044. Onlyshadow material: was giving shadow on backfacing Faces, should not.
Do note that on Boundary cases (Terminator) this isnt well defined.
This característica was meant for simple flat shadow planes, comprende?
.
Ton Rosendal) 2007/02/14 15:53:37 cet.
bugfix #6038.
Viewplane shift x, y added todo ikey menú in Camera buttons.
.
-
Blender 2-42 release y avances
Comprende? A estas alturas ton ya da pinitos con el español, eso seguro lo aprendió frikiando en una de esas gloriosas blendiberias. Alguna otra cosa que el hola haya aprendido en la madre patria?
Jedihe.
-
Blender 2-42 release y avances
Cita:
Alguna otra cosa que el hola haya aprendido en la madre patria?
Si tonto, ¿se nota mucho que le doy la paliza? Entre yo y los pajaritos de Plumíferos que lo tendrán.
Ton dentro de poco hablara fuidamente el español, y si no a ver quién entiende mis comentarios en el código.
-
Blender 2-42 release y avances
Tonto? La inquietud de todo aprendiz de idiomas: cómo digo groserías, me hiciste recordar cuando le enseñé a mi hermana la palabra sheet y pronunció la i muy corta. A propósito de Plumíferos, ni me quiero imaginar cómo han de ser los mails de maléfico notificándole nuevos feature-wishes.
-
Blender 2-42 release y avances
La verdad es que no, hace tiempo que me he desvinculado un poco por trabajo, y no he podido hacer mucho caso, y ahora ellos tampoco tienen muchas inquietudes, lo que necesitaban lo tienen. (por ahora) y de animción con Aligorith va todo sobre ruedas.
-
Blender 2-42 release y avances
Y perdón por el offtopic, pero todo el que quiera y tenga tiempo puede ayudarles en crear nuevas features. Para más información: http://plumiferos.com/wiki/index.php/featuretimeline.
-
Blender 2-42 release y avances
¿en serio? Damiles, tu eres programador, si tengo mi propio característica wish ¿lo harías si pudieras? por supuesto, si ese característica es imprescindible, muy útil, ahorra tiempo, dispones de tiempo para desarrollarlo, etc.
-
Blender 2-42 release y avances
De: ton Rosendal. Fecha: 15-feb-2007 23:17. Asunto: 2.43 reléase ahoy.
hi team. After a very long bcon4 freeze, and 7 months pregnancy: the Birth of.
2.43.
Cvs is entirely Frozen now.
Releases can be built, and sent todo me or kent as usual.
Dont forget todo run the regression files.
http://download.blender.org/demo/test/test243.zip.
-Website migration is going according todo schedule, not ready within 24.
Hours though.
So reléase Will be saturday euro daytime most likely.
Cvs is tagged now. Gracias.
Ton-.ton Rosendal Blender foundation
ton@blender.org.
http://www.blender.org.
.
-
Blender 2-42 release y avances
En resumen: Keyasalio la 43, y que compilemos. Mm.43, licor 43 con piña.mslurp.
-
Blender 2-42 release y avances
Mister Shazam, vete creando el hilo y ponle una chincheta.
-
1 Archivos adjunto(s)
Blender 2-42 release y avances
-
Blender 2-42 release y avances
Cita:
Si tengo mi propio característica wish ¿lo harías si pudieras? por supuesto, si ese característica es imprescindible, muy útil, ahorra tiempo, dispones de tiempo para desarrollarlo, etc.
Leander, lo primero que hay que hacer es pública tu lista de features, siempre habrá alguien que pueda hacer algo.
En cuanto a que yo pueda, es más difícil, mi tiempo es muy limitado, y con mi nueva característica, no me da tiempo a hacer muchas, aunque alguna siempre le meto mano.
Disculpen el offtopic.
Posdata. Leander, crea un hilo: quiero de Blender. (wishlist features) o similar.
-
Blender 2-42 release y avances
Cita:
Mi tiempo es muy limitado, y con mi nueva característica, no me da tiempo a hacer muchas.
Sigue, sigue, que lo que estás haciendo es muy importante, se van a poder hacer cosas profesionales.
-
Blender 2-42 release y avances
No hay que desvelar nada hasta Blendiberia.
-
Blender 2-42 release y avances
-
Blender 2-42 release y avances
¿Eh? ¿Qué estáis diciendo? Hola, voy a estar en línea hoy.
-
Blender 2-42 release y avances
Cita:
Hola, voy a estar en línea hoy.
Hola, pez.
-
Blender 2-42 release y avances
Pezón, no lo voy a soltar, para eso ves a Blendiberia. Aunque si investigas un poco podrás saber de que hablo, Caronte lo sabe por viajar por todos los foros que existen de Blender.
-
Blender 2-42 release y avances
Ya lo sé, ya lo sé. He visto la paginita de la yerba.
-
Blender 2-42 release y avances
-
Blender 2-42 release y avances
Oye, Caronte, tú no decías que quien hiciera esa característica seria élite en nicodigital?
-
Blender 2-42 release y avances
Que yo sepa en la siguiente versión (la 2.43) ¿se pondrán cambiar los iconos de la interfaz? ¿se pueden personalizar?
-
Blender 2-42 release y avances
Si, hasta ahora había que compilar si querías cambiar los iconos. Ahora se puede hacer sobre la marcha, en el menú de themes una de las opciones es icon file.