-
3 Archivos adjunto(s)
Breico limitee avanti emisora midland alan 48
Archivo adjunto 185272
Comienzo otro proyectillo. Esta vez una emisora qué tenía por casa.
Archivo adjunto 185273 Archivo adjunto 185274
El modelado no parece muy complicado. Hay ciertas partes que ya veré como sacarlas; la parte del altavoz. Las superficies quizás sean más difíciles, al tener que meter imágenes que encajen bien y ciertos relieves para parecer autentica. Saludos.
-- IMÁGENES ADJUNTAS --
https://foro3d.com/attachment.php?attachmentid=185272
https://foro3d.com/attachment.php?attachmentid=185273
https://foro3d.com/attachment.php?attachmentid=185274
-
Breico limitee avanti emisora midland alan 48
-
1 Archivos adjunto(s)
Breico limitee avanti emisora midland alan 48
-
2 Archivos adjunto(s)
Breico limitee avanti emisora midland alan 48
Archivo adjunto 185366 Archivo adjunto 185367
Sigo con la emisora. En un rato le he hecho algunas partes más, saludos.
El que quiera comentar alguna cosa puede hacerlo. No hay que pagar ningún canon.
-- IMÁGENES ADJUNTAS --
https://foro3d.com/attachment.php?attachmentid=185366
https://foro3d.com/attachment.php?attachmentid=185367
-
Breico limitee avanti emisora midland alan 48
Hola Límite:
Me gusta cómo has resuelto el tema de los agujeros en el cuerpo de la emisora. Pero la corredera o riel de aluminio que va por el lateral lo veo algo grueso. Por lo poco que he visto son un tanto más delgadas. Y la lata del cuerpo yo le quitaría algo de grosor, estas son láminas de zinc y son finas, hasta el punto de tener filos cortantes. Solo creo que corrigendo estés aspecto te quedará muy bien lo que llevas modelado. Saludos.
Posdata: Espero que este comentario este exento de la tasa del IVA.
-
4 Archivos adjunto(s)
Breico limitee avanti emisora midland alan 48
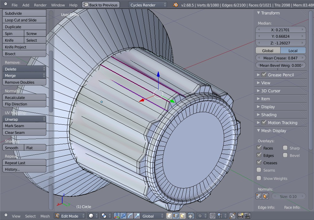
Creo haber arreglado lo que me dijo jose.j; he reducido de tamaño algunos grosores. He corregido algunos biseles y ahora le estoy poniendo los embellecedores de los potenciometros.
Archivo adjunto 185435 Archivo adjunto 185432 Archivo adjunto 185433 Archivo adjunto 185434
Es un modelado para meterles el modificador bolean, pero hasta ahora no lo he utlizado debido a lo mal que quedan las mallas. Lo he hecho de esta manera y no sé si es la correcta. A ver si a alguno se le ocurre hacerlo mejor, de otra manera. Aunque no sé cómo meterle las muescas que le faltan, ya que, cuando meto loops, me salen en el cilindro algunas líneas deformando un poco su geometría. Saludos.
-- IMÁGENES ADJUNTAS --
https://foro3d.com/attachment.php?attachmentid=185432
https://foro3d.com/attachment.php?attachmentid=185433
https://foro3d.com/attachment.php?attachmentid=185434
https://foro3d.com/attachment.php?attachmentid=185435
-
1 Archivos adjunto(s)
Breico limitee avanti emisora midland alan 48
Cita:
Iniciado por
Limite
Creo haber arreglado lo que me dijo jose.j; he reducido de tamaño algunos grosores. He corregido algunos biseles y ahora le estoy poniendo los embellecedores de los potenciometros.
Archivo adjunto 185435 Archivo adjunto 185432 Archivo adjunto 185433 Archivo adjunto 185434
Es un modelado para meterles el modificador bolean, pero hasta ahora no lo he utlizado debido a lo mal que quedan las mallas. Lo he hecho de esta manera y no sé si es la correcta. A ver si a alguno se le ocurre hacerlo mejor, de otra manera. Aunque no sé cómo meterle las muescas que le faltan, ya que, cuando meto loops, me salen en el cilindro algunas líneas deformando un poco su geometría. Saludos.
Hola Limite.
Estuve pensando un poco y podrías hacer algo similar a esto:
Archivo adjunto 185442
Eso si debe aumentar el número de vértices del círculo para lograr un mejor suavizado. Espero que te sea de ayuda. Saludos.
-- IMÁGENES ADJUNTAS --
https://foro3d.com/attachment.php?attachmentid=185442
-
Breico limitee avanti emisora midland alan 48
-
2 Archivos adjunto(s)
Breico limitee avanti emisora midland alan 48
Archivo adjunto 185469 Archivo adjunto 185470
Voy progresando poco a poco. Colocados los embellecedores y los interruptores, estoy modelando ahora el conmutador de canales. Cual sería la mejor manera de hacerlo? No sé si meterle un spin. Me gustaría hacerlo de una pieza. El problema es que la parte que se mete al interior de las estrías es más pequeña, que la qué sobresale. Tengo el conmutador en la mano, pero no puedo hacerle una foto; espero que se vea bien en la imagen. Ya me va quedando un poco menos, parece mentira. Saludos.
-- IMÁGENES ADJUNTAS --
https://foro3d.com/attachment.php?attachmentid=185469
https://foro3d.com/attachment.php?attachmentid=185470
-
2 Archivos adjunto(s)
Breico limitee avanti emisora midland alan 48
Límite: Lo más sencillo y eficaz es hacerlo con un círculo. Cuenta el número de vértices (altas y bajas) y las puedes multiplicar por 2,3 o 4 y así te quedan con mejor forma (Todo depende del tamaño). Una vez que tengas el círculo con las vértices, selecciona alternativamente 2,3 o 4 vértices y con S los escala hacia afuera o hacia dentro según te sea más sencillo y obtienes la forma básica extruyendo, escalando y ajustando tendrás una perilla lista. Muy fácil. Saludos.
Te dejo un ejemplo, tiene una forma cónica, en el caso de tu perilla es cilíndrica.:
Archivo adjunto 185477
Otro ejemplo con unos pequeños ajustes. Ve que una de las crestas está más plana usando Mean Crease.
Archivo adjunto 185478
Cerre la perilla con una sola cara ya que es lisa y no sufrirá ninguna alteración. Con Grid Fill puedes cerrar la forma con mayor facilidad, si lo deseas, pero te sube el número de vértices.
-- IMÁGENES ADJUNTAS --
https://foro3d.com/attachment.php?attachmentid=185477
https://foro3d.com/attachment.php?attachmentid=185478
-
1 Archivos adjunto(s)
Breico limitee avanti emisora midland alan 48
Archivo adjunto 185623
Bueno he vuelto a darle otro empujón a mi emisora. A ver que tal va quedando la cosa, en proporciones y demás. Me falta tornilleria, agujeros que se van a ver, la parte trasera.; en fin otros cuantos ratos de diversión y regocijo. Saludos.
-- IMÁGENES ADJUNTAS --
https://foro3d.com/attachment.php?attachmentid=185623
-
Breico limitee avanti emisora midland alan 48
Se ve muy sólido el modelado. Solo que la perilla frecuencias creo que no era tan redondeada en sus bordes. Pero como tienes un original, solo sea una apreciación mía. Saludos.
-
1 Archivos adjunto(s)
Breico limitee avanti emisora midland alan 48
Archivo adjunto 185697 Gracias jose. Le he puesto un poco de crease en los bordes. De todas formas, cuando vaya a pasar a iluminación y superficies, le daré un repaso general a las geometrías; esto de intentar dar realismo a la escena (todo lo posible) tiene su dificultad, porque si no sigo para adelante parece que no se avanza. De modelado todavía me queda aprender mucho, pero después de este y los últimos que he dejado sin terminar pasare (por fin) al FV721, y después al, reto de Cycles y animación. Necesitaba modelar un poco más, si no ya hubiese terminado el vehículo. Saludos.
Ps. Que tranquilo esta esto desde hace unos días. A ver si se anima la peña a modelar, que mola un montón. Hay que buscarle tiempo, ganas y paciencia.
-- IMÁGENES ADJUNTAS --
https://foro3d.com/attachment.php?attachmentid=185697
-
2 Archivos adjunto(s)
Breico limitee avanti emisora midland alan 48
Archivo adjunto 185945 Archivo adjunto 185946
Otro ratio de modelado y ya va quedando menos del protagonista de la escena. El micro, los cables de alimentación y antena, y seguro que algunos retoques me quedan.
-- IMÁGENES ADJUNTAS --
https://foro3d.com/attachment.php?attachmentid=185945
https://foro3d.com/attachment.php?attachmentid=185946
-
3 Archivos adjunto(s)
Breico limitee avanti emisora midland alan 48
Archivo adjunto 186444 Archivo adjunto 186445 Archivo adjunto 186446
Modelando los cables y sus conexiones. El cable del micro lo he hecho como en un tutorial de Solimán. La forma de presentarlo no lo tengo muy claro. Se puede poner con un modificador curve y darle con curvas una forma especifica o se puede hacer con físicas (software body), el parecer como de goma y luego usar (rigid body) para lanzarlo y que pille alguna forma? Alguna opinión sobre estas cosas y si están bien las proporciones (y lo que se os ocurra). Saludos.
-- IMÁGENES ADJUNTAS --
https://foro3d.com/attachment.php?attachmentid=186444
https://foro3d.com/attachment.php?attachmentid=186445
https://foro3d.com/attachment.php?attachmentid=186446
-
Breico limitee avanti emisora midland alan 48
A mí me parece que está genial. No te puedo aconsejar sobre la manera de hacer los cables porque no tengo ni idea, pero yo creo que vas bien.
-
Breico limitee avanti emisora midland alan 48
Con un modificador curve, siempre podrás controlarlo; haciendo un sofbody cogerá la forma qué le de la gana y no sé yo que potente es tu ordenador para poder hacer eso.
-
Breico limitee avanti emisora midland alan 48
Hola Limitte, como bien te recomendo Solimán. Lo mejor es usar una curva como referencia para él cable. Si fuera algo como una cadena o otro objeto que tenga muchos elementos, es recomendable usar la física de los cuerpos rígidos. Pero el cable es flexible, pero con ciertas restricciones por lo que no es complejo hacerlo con la curva. Saludos y muy buenos avances presentados hasta ahora.
-
1 Archivos adjunto(s)
Breico limitee avanti emisora midland alan 48
No me queda nada para terminar este proyecto, pero me ha surgido un problema. Haciendo agujeros en el micro, y de unas cuantas formas, no hay manera de que me quede bien.
Archivo adjunto 186856
Los bolean son diabolicos.
-- IMÁGENES ADJUNTAS --
https://foro3d.com/attachment.php?attachmentid=186856
-
1 Archivos adjunto(s)
Breico limitee avanti emisora midland alan 48
Eso creo yo, que si quieres que se vea realista deberás hacer los agujeros uno a uno, o hacer una textura para él Bump.
Archivo adjunto 186858
-- IMÁGENES ADJUNTAS --
https://foro3d.com/attachment.php?attachmentid=186858
-
1 Archivos adjunto(s)
Breico limitee avanti emisora midland alan 48
Límite es algo muy sencillo, lo puedes hacer siguiendo los nodos de este archivo y sin recargar la malla innecesariamente. http://Blender360.blogspot.com/2013/...ures-band.html
Para mayor facilidad puedes usar el nodo de atributos. Defines el mapa UV para los agujeros y empleas el nodo que se puede descargar en la hoja qué te envió. Para darle grosor usa el modificador de sólidos. Saludos Cordiales.
-- IMÁGENES ADJUNTAS --
https://foro3d.com/attachment.php?attachmentid=186900
-
1 Archivos adjunto(s)
Breico limitee avanti emisora midland alan 48
Archivo adjunto 186862
MCachis jose.j ya lo había hecho, un poco manualmente, lástima diferencias horarias. Es que son las ganas de acabar y ya lo tengo casi casi (el modelado de mi protagonista); que ya llevo casi un mes y creo que es lo mejor que he hecho hasta ahora (por ahora unas 300.000 caras). Gracias le voy a echar un vistazo. Saludos.
-- IMÁGENES ADJUNTAS --
https://foro3d.com/attachment.php?attachmentid=186862
-
2 Archivos adjunto(s)
Breico limitee avanti emisora midland alan 48
Archivo adjunto 187003
Bueno, aquí daría fin a la parte de modelado de la emisora Alan 48. Necesito comentarios sobre el modelado, proporciones o algún chiste que otro, ya qué pasaría a la iluminación y a las superficies. Cuanto cachibache tiene la condenada. Saludos.
Edito: Y esto podría ser un comienzo de mi escena. Los cuadrados podrían ser libros.
Archivo adjunto 187060
-- IMÁGENES ADJUNTAS --
https://foro3d.com/attachment.php?attachmentid=187003
https://foro3d.com/attachment.php?attachmentid=187060
-
Breico limitee avanti emisora midland alan 48
El cable en espiral tiene defectos en algunas zonas, lo demás parece estar bien.
-
Breico limitee avanti emisora midland alan 48
Cita:
Archivo adjunto 187003
Bueno, aquí daría fin a la parte de modelado de la emisora Alan 48. Necesito comentarios sobre el modelado, proporciones o algún chiste que otro, ya que pasaría a la iluminación y a las superficies. Cuanto trasto tiene la condenada. Saludos.
Edito: y esto podría ser un comienzo de mi escena. Los cuadrados podrían ser libros.
Archivo adjunto 187060
Hola muy bueno el trabajo. Podrías mostrar la misma imagen en wire, saludos.
-
Breico limitee avanti emisora midland alan 48
Limite tu público te aclama.
-
5 Archivos adjunto(s)
Breico limitee avanti emisora midland alan 48
Bueno, llevo unos días desconectado de este proyecto para ver un poco los comentarios, pero no desconectado de Blender (leyendo y viendo videos). Creo haber corregido un poco el cable del micro, pero ya se verá en general cómo queda. Ahora he comenzado con la iluminación y las superficies. Estos son un campo tan complicado como el resto de cualquier cosa en Blender. Esta imagen de abajo es la que estoy intentando copiar respecto a la iluminación. (voy a seguir todavía usando el render interno).
Archivo adjunto 187280
Me gustaría mucho comentarios para ver de qué manera lograr ese ambiente.
Y en esta otra fotografía le he puesto (solo)un poco de materiales a mi escena para ver cómo va quedando.
Archivo adjunto 187279
Tengo una de las imágenes de la emisora qué podría utilizar para ponérsela al frontal, la parte de las letras, y poner me imagino un color base. Creo que esto se hace con la opción texture paint y con algo llamado clonar. Así que me queda un tiempecito ir logrando algo bueno. Necesitaría consejos. Saludos.
Edito: Sigo haciendo pruebas de iluminación.
He puesto environment lighting, unos focos de baja intensidad (rebotillos), una de área en la ventana y otra spot hacia la escena; así es como las he puesto.
Archivo adjunto 187314 Archivo adjunto 187315 Archivo adjunto 187316
-- IMÁGENES ADJUNTAS --
https://foro3d.com/attachment.php?attachmentid=187279
https://foro3d.com/attachment.php?attachmentid=187280
https://foro3d.com/attachment.php?attachmentid=187314
https://foro3d.com/attachment.php?attachmentid=187315
https://foro3d.com/attachment.php?attachmentid=187316
-
3 Archivos adjunto(s)
Breico limitee avanti emisora midland alan 48
-
Breico limitee avanti emisora midland alan 48
Te ha quedado muy bien, aunque yo tampoco sé que es Gimp. Saludos.
-
2 Archivos adjunto(s)
Breico limitee avanti emisora midland alan 48
-
Breico limitee avanti emisora midland alan 48
Hola Limite que tal estas hace tiempo, pero tiempo que no agarraba el Blender y no miraba el foro y últimamente veo muchos mensajes tuyos y muy buenos trabajos y consejos de tu parte, pero aquí vengo yo a darte uno ojo con las texturas si yo fuera tú no pondría fotografías sino que las tomaría de guías y haría mi propia textura esas letras se ven algo borrosas y le quita calidad a tu diseño el cable lo veo algo raro está muy esponjado y no es del todo redondo en las roscas solo al comienzo.
-
1 Archivos adjunto(s)
Breico limitee avanti emisora midland alan 48
Gracias Daniel Romero, que seguro que en esto del diseño 3d eres otro profesional como los que abundan en este foro. El problema es que los que tenemos el 3d como un hobbi (y estoy bastante viciado) lo vemos todo demasiado inmenso. Son tantos ámbitos esto del diseño (hasta fotografía) que parece que no damos a basto. El problema con la fotografía de la emisora es que es el material que tengo y mis conocimientos son lo que son. Ya veré que tal quedará al final. Lo que voy a hacer es leerme el pdf de texturas tileables que has dejado por ahí en otro mensaje, y aprender más sobre texturas. Se vuelve uno un maniático cuadrando las cosas, pero entiendo que así debe ser. Un saludo y gracias por comentar.:ek:
He seguido un poco probando materiales.
Archivo adjunto 187559
-- IMÁGENES ADJUNTAS --
https://foro3d.com/attachment.php?attachmentid=187559
-
Breico limitee avanti emisora midland alan 48
[QUOTE=Limite;891432]Gracias Daniel Romero, que seguro que en esto del diseño 3d eres otro profesional como los que abundan en este foro, r.:ek:
--- me alagas, pero la verdad no lo soy también aún me encuentro aprendiendo de este inmenso mundo que es el 3d como hobbi por así decirse igual que tú por eso me identifico contigo y muchos otros usarios que se animan con esto del Blender y la verdad es que ver a tantas personas interesadas por este gran software que es Blender pues me motiva a seguir adelante y demostrar que es una magnifica herramienta qué está a la altura y pues en mí humilde opinon con softwares como 3dsmax y Maya es más siendo su competencia directa siendo menospreciado más que todo en mí país que si vas a trabarjar en una empresa como diseñador 3d si no sabes 3DS Max o Maya pues no eres nada a sus ojos no les presto atención, pero me patea qué menosprecien el Blender por ser un software gratuito ignorando siquiera lo que este puede ofrecer y pues bueno eso de que te exijan para mí debe partir inicialmente de ti mismo tú mismo examina tus modelos y mira en que podría mejorar para adquirir más realismo estudia la Maya una y otra vez hasta alcanzar un buen resultado le tutoriales mira videos no pares yo por ignorante y por falta de tiempo y recursos detuve este proceso por más de un año y me estoy arrepintiendo mucho, pero llego al foro y ustedes me motivan a seguir con esto del 3d y con Blender que es cada día más grande.
Bueno con respecto a lo de la textura es fácil abres la textura qué tienes con Adobe Photoshop agregas capas colores los textos con mayor calidad agregas sombras luces rugosidades algo de suciedad y veras que te quedará un mejor resultdo mucho más realista te ánimo viejo sigue con esto.
Edito: a mí al comienzo también me atacaban mucho con los modelos que publicaba hasta hacerme sentir que perdía el tiempo con mi trabajo, pero poco a poco siguiendo los consejos de las sabias personas que abundan en el foro fui mejorando.
-
Breico limitee avanti emisora midland alan 48
Cita:
Iniciado por
Limite
Gracias Daniel Romero, que seguro que en esto del diseño 3d eres otro profesional como los que abundan en este foro. El problema es que los que tenemos el 3d como un hobbi (y estoy bastante viciado) lo vemos todo demasiado inmenso. Son tantos ámbitos esto del diseño (hasta fotografía) que parece que no damos a basto. El problema con la fotografía de la emisora es que es el material que tengo y mis conocimientos son lo que son. Ya veré que tal quedará al final. Lo que voy a hacer es leerme el pdf de texturas tileables que has dejado por ahí en otro mensaje, y aprender más sobre texturas. Se vuelve uno un maniático cuadrando las cosas, pero entiendo que así debe ser. Un saludo y gracias por comentar.:ek:
He seguido un poco probando materiales.
Archivo adjunto 187559
Hola Limitte:
El modelado está bien. Pero el material que estas empleando para él cuerpo de la emisora lo veo algo extraño, debería ser algo como una lámina galvanizada o un material como aluminio. Debería revisar este aspecto que te está restándo realismo. En cuando a las texturas de las letras pues puedes emplear Inkscape para modelar los logros y otras cosas como letras o símbolos y así puedes crear las texturas del tamaño requerido. Saludos y continua mejorando.
-
Breico limitee avanti emisora midland alan 48
Gracias José.j, en ello seguiré estando. Ya me estoy metiendo en el apasionante mundo de las texturas (y complicado).
---
Por cierto, he estado mirando un pdf sobre tilear texturas: Descargar.
Y meterme a Gimp me toca como novato. Alguno sabe algún lugar para aprender Gimp, pero sin pasarse (ya tendré tiempo), para poder seguir este tutorial de repetir texturas. Porque he visto alguna guía sobre Gimp que me marea un poco; parece la biblia.
-
1 Archivos adjunto(s)
Breico limitee avanti emisora midland alan 48
Puedes mirar este manual de Gimp es básico no sé qué nivel tendrás.
-- IMÁGENES ADJUNTAS --
https://foro3d.com/attachment.php?attachmentid=187603
-
3 Archivos adjunto(s)
Breico limitee avanti emisora midland alan 48
Archivo adjunto 187605 Archivo adjunto 187606 Archivo adjunto 187607
En cuanto al cuerpo le he tocado un poco el mirror y he cambiado parámetros del especular y algunas cosas en las texturas; quizás se vean en la tercera y última fotografía. El chasis supongo que, tiene que tener algo de mirror, pero que no mucho, y algo de rugosidad. Creo que con esto ha cambiado un poco la cosa, pero no sé si va por buen camino. Las referencias no son muy buenas y este modelo no es el que tengo por casa. Lo de las letras ya veré al final; según como quede. Gimp me es un desconocido todavía para enrear con él. Saludos.
-- IMÁGENES ADJUNTAS --
https://foro3d.com/attachment.php?attachmentid=187605
https://foro3d.com/attachment.php?attachmentid=187606
https://foro3d.com/attachment.php?attachmentid=187607
-
1 Archivos adjunto(s)
Breico limitee avanti emisora midland alan 48
Archivo adjunto 187640
Bueno otro pequeño avance de cómo me van quedando las cosas.
-- IMÁGENES ADJUNTAS --
https://foro3d.com/attachment.php?attachmentid=187640
-
Breico limitee avanti emisora midland alan 48
No sé si es por la perspectiva de la cámara, pero veo el cable muy gordo.
Va quedando bien la emisora.
-
2 Archivos adjunto(s)
Breico limitee avanti emisora midland alan 48
Archivo adjunto 187651 Archivo adjunto 187652
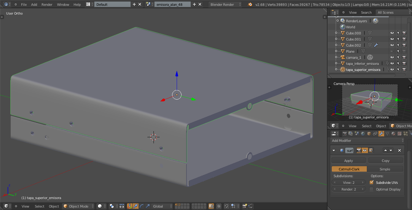
Bueno hasta aquí modelado, iluminación y superficies de este proyecto que ha sido la emisora Midland Alan 48 (todo un clásico); salvo cambios según me digáis que tuviera qué hacer. Los cables de alimentación y antena se los iré colocando, darle cuerpo a la habitación (paredes, mesa, estantes y modelar algunos libros), y quizás algún cambio en la iluminación. Pero todo lo que empieza va llegando a su fin. He usado el Gimp para crear un dibujo en blanco y negro, y se lo he aplicado al canal de normal de los potenciometros; quizás me he pasado. A si que cualquier comentario es bien recibido. Saludos.
Edito: Se me olvidaba qué también tengo que cambiar los digitos del display siete segmentos. Si alguno quiere ponerle número puede decirlo.
Edito: Y quitar a la monita Susana, que se hace notar.
-- IMÁGENES ADJUNTAS --
https://foro3d.com/attachment.php?attachmentid=187651
https://foro3d.com/attachment.php?attachmentid=187652
-
2 Archivos adjunto(s)
Breico limitee avanti emisora midland alan 48
Archivo adjunto 187726 Archivo adjunto 187727
Bueno aquí está lo que pudiera ya ir siendo una versión final. Esta al 70 por cien de su tamaño.
Que se podría mejorar? Seguro que hay muchas cosas. Saludos.
-- IMÁGENES ADJUNTAS --
https://foro3d.com/attachment.php?attachmentid=187726
https://foro3d.com/attachment.php?attachmentid=187727
-
1 Archivos adjunto(s)
Breico limitee avanti emisora midland alan 48
Necesito comentarios de cualquier tipo (aunque sean destructivos). No me queda más remedio.
Archivo adjunto 187730
-- IMÁGENES ADJUNTAS --
https://foro3d.com/attachment.php?attachmentid=187730
-
Breico limitee avanti emisora midland alan 48
Buenas, antes que todo está muy bueno el modelado y el trabajo en detalle que hiciste, lo vi paso a paso, aunque no comente nada en su proceso (nunca use Blender).
Con el tema del render último que pusiste, el entorno le quita mucho realismo a la emisora, no sabría decirte exactamente porque, quizá la iluminación general, quizá la falta de detalles en los libros (al ser tomas tan cerca, creo que deberías detallar más los pocos objetos que entran en escena), el bump o relieve de la pared, tiene mucha presencia (según mi parecer).
Podrías probar en hacer texturas para los libros, sé que el centro es la emisora, pero sin duda tienen una buena parte en proporción al menos de la composición.
He ahí mi humilde opinión. Saludos.
-
1 Archivos adjunto(s)
Breico limitee avanti emisora midland alan 48
Creo que los botones no son todos cromados. El cromado está en la circunferencia, pero no en el resto del botón, que creo que es como plastificado de color gris.
Busca nuevas fotografías de referencia para poder compararlos.
Archivo adjunto 187731
-- IMÁGENES ADJUNTAS --
https://foro3d.com/attachment.php?attachmentid=187731
-
2 Archivos adjunto(s)
Breico limitee avanti emisora midland alan 48
Archivo adjunto 187732 Archivo adjunto 187733
En estas nuevas imágenes he recortado la escena tal como la quería en un principio, le he puesto algo de defocus y filtro sHarpen. Yo tengo otro modelo de Midland y los botones son todos dorados. Creo que la 48 son más bien blanquecinos. El gris de los botones creo que tienen que ser más bien los reflejos del mirror. Quizás tengan demasiada resolución las imágenes. No sé.
-- IMÁGENES ADJUNTAS --
https://foro3d.com/attachment.php?attachmentid=187732
https://foro3d.com/attachment.php?attachmentid=187733
-
Breico limitee avanti emisora midland alan 48
Si, hay una qué tiene todo el pomo metalizado, pero he visto que es estriado el modelo.
Claro que igual hay otro modelo como tú dices. (Hay tipo oro, también)
En esta página se ve el modelo que digo.
http://www.deltaone1.com/alan-48-68-...ek-danita.html.
-
1 Archivos adjunto(s)
Breico limitee avanti emisora midland alan 48
Archivo adjunto 187735
Esta es la qué yo tengo hace unos cuantos años. La parte del botón es plástico, pero la parte que toca con la tapa es una especie de metal fino, como una chapilla. Y esa es para mí complicada de imitar con Blender.
-- IMÁGENES ADJUNTAS --
https://foro3d.com/attachment.php?attachmentid=187735
-
Breico limitee avanti emisora midland alan 48
Cita:
Iniciado por
Limite
Archivo adjunto 187735
Esta es la qué yo tengo hace unos cuantos años. La parte del botón es plástico, pero la parte que toca con la tapa es una especie de metal fino, como una chapilla. Y esa es para mí complicada de imitar con Blender.
Si utilizas Cycles, creo que sería una mezcla entre Glossy y Anisotrópico
Y también tendrías que probar con diferentes imágenes en el World, pues creo que se ve demasiado el detalle reflejado en los mandos. (aunque con anisotropic seguro que se reduce bastante)
:
Posdata: Seguro que jose.j tiene algún material para ese modelo.
http://Blender360.blogspot, com.es/.
-
1 Archivos adjunto(s)
Breico limitee avanti emisora midland alan 48
Ya me gustaría meterme al Cycles (ya me queda poco), aunque no sé cómo va a aguantar mi portátil; optimizar tiempos de prueba va a ser toda una odisea. De todas formas, ahora estoy terminando con el interno (las estáticas).
Bueno aquí dejo otra prueba solo al 30 por cien (parece que se ve mejor; o esconde cosas). Le he puesto ruido a la mesa y estanteria.
Archivo adjunto 187736
-- IMÁGENES ADJUNTAS --
https://foro3d.com/attachment.php?attachmentid=187736
-
Breico limitee avanti emisora midland alan 48
Igual es una putada lo que te digo, pero porque no haces el render tal cual has puesto la foto? Quedaría mucho más resultón. Para mí gusto el render de ahora pierde porque el entorno no tiene la misma calidad que la emisora y parece fuera de sitio, no sé si me explico.
-
Breico limitee avanti emisora midland alan 48
Coincido con oiranac, un primer plano como el de la fotografía que pusiste, daría mucha más presencia a la emisora, muestra los detalles que estuviste modelando y de paso dejas que pase un poco más desapercibido el entorno.
-
3 Archivos adjunto(s)
Breico limitee avanti emisora midland alan 48
-
Breico limitee avanti emisora midland alan 48
Mucho mejor. Para conseguir el efecto de esa parte de los botones baja el Amount del Gloss (0.8 estará bien) y baja el Reflectivity (0.6 quizás). Ponle también un color gris al Reflectivity.
-
1 Archivos adjunto(s)
Breico limitee avanti emisora midland alan 48
Archivo adjunto 187753
He seguido toqueteando alguna que otra cosa, y así es como va.
-- IMÁGENES ADJUNTAS --
https://foro3d.com/attachment.php?attachmentid=187753
-
Breico limitee avanti emisora midland alan 48
Así va muy bien, creo que algunos toques con el editor de nodos para ajustar el brillo y contraste y tal vez una corrección de color y te puede quedar genial.
-
2 Archivos adjunto(s)
Breico limitee avanti emisora midland alan 48
Archivo adjunto 187755 Archivo adjunto 187756
Creo que el compositor son destrezas artísticas que yo no poseo. No creo que sea tocar botóncitos. Alguna ayuda al respecto no me vendría mal. No sé qué necesito del compositor para realzar la imagen. Tampoco hay mucha imformación en la red de estos temas. Saludos.
-- IMÁGENES ADJUNTAS --
https://foro3d.com/attachment.php?attachmentid=187755
https://foro3d.com/attachment.php?attachmentid=187756
-
2 Archivos adjunto(s)
Breico limitee avanti emisora midland alan 48
-
1 Archivos adjunto(s)
Breico limitee avanti emisora midland alan 48
Si, como en la segunda imagen Archivo adjunto 187764
con solo el brillo/contraste y el RGB puedes conseguir diferentes tonos. Luego ya va al gusto.
Hay quien prefiera escenas oscuras y hay quien las prefiere muy iluminadas.
Con el RGB Curve, puedes variar los colores. La primera de las opciones (letra C) trata sobre todo el color de la imagen, y luego tienes los colores independientes, rojo, verde y azul (Red, Green, Blue).
-- IMÁGENES ADJUNTAS --
https://foro3d.com/attachment.php?attachmentid=187764
-
1 Archivos adjunto(s)
Breico limitee avanti emisora midland alan 48
Yo no me liaría más con el compositor. La gente profesional tiene más suerte, y más experiencia.
A si terminaría con este proyectillo mío, en el cual debo haber estado unos meses; debo ser muy lento.
Archivo adjunto 187769
-- IMÁGENES ADJUNTAS --
https://foro3d.com/attachment.php?attachmentid=187769