2 Archivos adjunto(s)
Problema escalera de caracol en Blender
Buenas. Tengo un problema con Blender que no consigo resolver. Estoy tratando de hacer una escalera de caracol. Este es el método que he utilizado, por supuesto, sin ningún éxito:
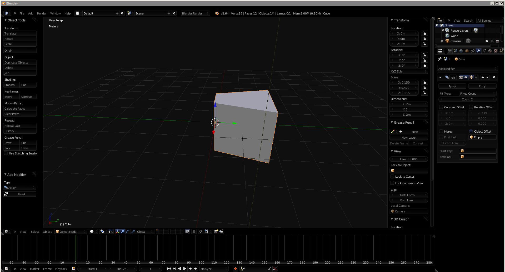
He creado un escalón(con un cubo), posteriormente lo de desplazado dejándolo correctamente ubicado para, posteriormente, colocar un Empty en el centro (fig.1). Posteriormente he añadido el modificador array al escalón, con constant offset y relative offset a 0. He marcado la casilla object offset y he seleccionado la figura empty, obteniendo un resultado algo extraño (fig.2).
He probado de todo, pero no consigo que salgan unos escalones normales, siempre salen gigantes y cuantos más añado, más grandes y lejanos salen.
¿Alguna solución? Gracias.
Archivo adjunto 175293 Archivo adjunto 175294
-- IMÁGENES ADJUNTAS --
https://foro3d.com/attachment.php?attachmentid=175293
https://foro3d.com/attachment.php?attachmentid=175294
Problema escalera de caracol en Blender
Lo que te pasa es que no has aplicado la escala y la rotación al peldaño. Control + a aplicar rotación y escala y ya está.
1 Archivos adjunto(s)
Problema escalera de caracol en Blender
Vaya, yo creo que lo que tienes que hacer es cambiar la altura y la rotación de tu escalón en relación al empty. Mira la captura que te adjunto, la he hecho en modo edición para que veas cual es el escalón original, pero no hagas el giro y el desplazamiento en modo edición, hazlo en modo normal. Sin embargo, el centro del escalón si que lo tengo posicionado en el mismo lugar que el Empty si te fijas.
-- IMÁGENES ADJUNTAS --
https://foro3d.com/attachment.php?attachmentid=175304
Problema escalera de caracol en Blender
Gracias, ya lo he logrado. Aún no conocía esa función, (llevo 6 días con este programa).
Problema escalera de caracol en Blender
Veo que lo tienes solucionado. Pero te comento otra opción que mola mucho en Blender. Puedes usar como pivote de rotación o escala el cursor 3d (círculo rojiblanco) colocándolo donde quieras, en este caso donde tenías el empty. Saludos.
Problema escalera de caracol en Blender
Cita:
Gracias, ya lo he logrado. Aún no conocía esa función, (llevo 6 días con este programa).
¿al final como lo has solucionado? No queda claro.