Duda con esquinas y subsurf
Bueno, pues mi problema es que estoy modelando un coche por partes, y al aplicarle Subsurf las esquinas quedan muy redondeadas, yo lo que hago hasta ahora es añadir con Control + r una tira de vértices en las esquinas para que coja la forma que yo le di y no la redondeada, no sé si estará bien hacer eso, pero el problema que le veo es que se me llena la malla de vértices y lo peor de todo muchas vezes al añadir tantos vértices se deforma la pieza, porque aparte de añadir vértices en las esquinas con Control + r me añade vértices a lo largo o ancho de toda la malla.
Algún consejo?
Duda con esquinas y subsurf
Selecciona los Edges de la esquina (o lado) que quieras, pulsa shift+e y aleja el ratón del centro. Espero que te sirva.
Edito: era shift+e.
Duda con esquinas y subsurf
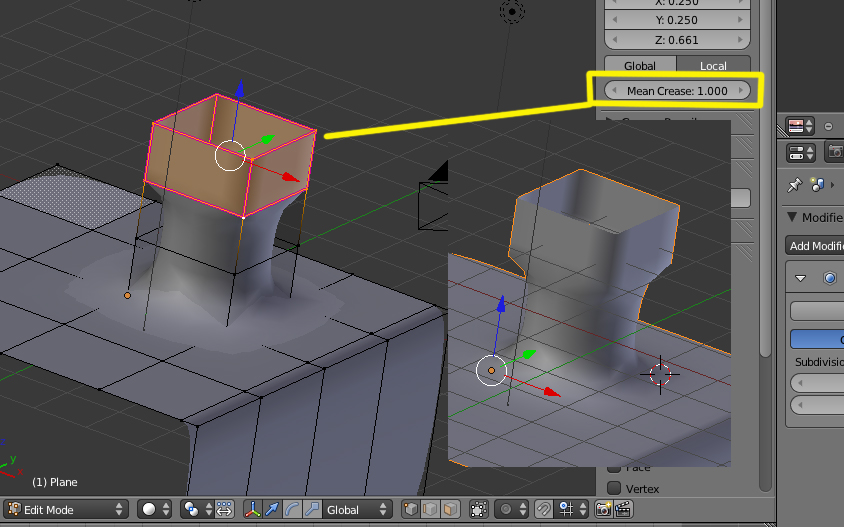
También puedes en modo edición pulsar n y elegiendo las aristas que quieras jugar con el valor de crease.
1 Archivos adjunto(s)
Duda con esquinas y subsurf
Dj fight yo a veces también me equivovo con esto, pero ya ibas bien. Al presionar Control + e es cuando sale la ventana de Edges y dónde está el Edge crease.
-- IMÁGENES ADJUNTAS --
https://foro3d.com/attachment.php?attachmentid=146621
Duda con esquinas y subsurf
Pues ni lo sabía, yo es que directamente uso siempre el shift+e. Solo que es mecánico, por eso me he equivocado. Ya sabemos algo más.
Duda con esquinas y subsurf
Gracias, pero no sé porque al hacer shift+e y mover el ratón del centro no noto que cambie nada, pero gracias.
1 Archivos adjunto(s)
Duda con esquinas y subsurf
Para según qué cosas te va a servir, para otras es mejor el utilizar la malla como has comentado que lo haces. Se tiene que cambiar el color a rosado mientras le subes el valor.
-- IMÁGENES ADJUNTAS --
https://foro3d.com/attachment.php?attachmentid=146629